|
XB-PERS-1962
Publications By Florian Lang
???pagination.result.count??????pagination.result.page??? 1 2 3 4 5 6 ???pagination.result.next???
|
Trypanosoma brucei aquaglyceroporins mediate the transport of metabolic end-products: Methylglyoxal, D-lactate, L-lactate and acetate., Uzcátegui NL, Figarella K, Segnini A, Marsiccobetre S, Lang F, Beitz E, Rodríguez-Acosta A, Bertl A., Biochim Biophys Acta Biomembr. November 1, 2018; 1860 (11): 2252-2261. |
|
Aquaglyceroporins Are the Entry Pathway of Boric Acid in Trypanosoma brucei., Marsiccobetre S, Rodríguez-Acosta A, Lang F, Figarella K, Uzcátegui NL., Biochim Biophys Acta Biomembr. May 1, 2017; 1859 (5): 679-685. |
|
Caveolin-1 Sensitivity of Excitatory Amino Acid Transporters EAAT1, EAAT2, EAAT3, and EAAT4., Abousaab A, Warsi J, Elvira B, Lang F., J Membr Biol. June 1, 2016; 249 (3): 239-49. |
|
SGK3 Sensitivity of Voltage Gated K+ Channel Kv1.5 (KCNA5)., Ahmed M, Fezai M, Uzcategui NL, Hosseinzadeh Z, Lang F., Cell Physiol Biochem. January 1, 2016; 38 (1): 359-67. |
|
OSR1 and SPAK Sensitivity of Large-Conductance Ca2+ Activated K+ Channel., Elvira B, Singh Y, Warsi J, Munoz C, Lang F., Cell Physiol Biochem. January 1, 2016; 38 (4): 1652-62. |
|
Up-Regulation of the Large-Conductance Ca2+-Activated K+ Channel by Glycogen Synthase Kinase GSK3β., Fezai M, Ahmed M, Hosseinzadeh Z, Lang F., Cell Physiol Biochem. January 1, 2016; 39 (3): 1031-9. |
|
Tau Tubulin Kinase TTBK2 Sensitivity of Glutamate Receptor GluK2., Nieding K, Matschke V, Meuth SG, Lang F, Seebohm G, Strutz-Seebohm N., Cell Physiol Biochem. January 1, 2016; 39 (4): 1444-52. |
|
Expression of JAK3 Sensitive Na+ Coupled Glucose Carrier SGLT1 in Activated Cytotoxic T Lymphocytes., Bhavsar SK, Singh Y, Sharma P, Khairnar V, Hosseinzadeh Z, Zhang S, Palmada M, Sabolic I, Koepsell H, Lang KS, Lang PA, Lang F., Cell Physiol Biochem. January 1, 2016; 39 (3): 1209-28. |
|
SGK3 Sensitivity of Large-Conductance Ca2+-Activated K+ Channel., Ahmed M, Fezai M, Lang F., Neurosignals. January 1, 2016; 24 (1): 113-124. |
|
Up-Regulation of the Excitatory Amino Acid Transporters EAAT1 and EAAT2 by Mammalian Target of Rapamycin., Abousaab A, Uzcategui NL, Elsir B, Lang F., Cell Physiol Biochem. January 1, 2016; 39 (6): 2492-2500. |
|
β-Klotho as a Negative Regulator of the Peptide Transporters PEPT1 and PEPT2., Abousaab A, Warsi J, Salker MS, Lang F., Cell Physiol Biochem. January 1, 2016; 40 (5): 874-882. |
|
The Natural Plant Product Rottlerin Activates Kv7.1/KCNE1 Channels., Matschke V, Piccini I, Schubert J, Wrobel E, Lang F, Matschke J, Amedonu E, Meuth SG, Strünker T, Strutz-Seebohm N, Greber B, Scherkenbeck J, Seebohm G., Cell Physiol Biochem. January 1, 2016; 40 (6): 1549-1558. |
|
Up-Regulation of Excitatory Amino Acid Transporters EAAT3 and EAAT4 by Lithium Sensitive Glycogen Synthase Kinase GSK3ß., Abousaab A, Lang F., Cell Physiol Biochem. January 1, 2016; 40 (5): 1252-1260. |
|
Down-Regulation of the Na+,Cl- Coupled Creatine Transporter CreaT (SLC6A8) by Glycogen Synthase Kinase GSK3ß., Fezai M, Jemaà M, Fakhri H, Chen H, Elsir B, Pelzl L, Lang F., Cell Physiol Biochem. January 1, 2016; 40 (5): 1231-1238. |
|
Up-regulation of epithelial Na(+) channel ENaC by human parvovirus B19 capsid protein VP1., Ahmed M, Honisch S, Pelzl L, Fezai M, Hosseinzadeh Z, Bock CT, Kandolf R, Lang F., Biochem Biophys Res Commun. December 4, 2015; 468 (1-2): 179-84. |
|
Regulation of Voltage-Gated K+ Channel Kv1.5 by the Janus Kinase JAK3., Warsi J, Elvira B, Bissinger R, Hosseinzadeh Z, Lang F., J Membr Biol. December 1, 2015; 248 (6): 1061-70. |
|
Down-Regulation of Excitatory Amino Acid Transporters EAAT1 and EAAT2 by the Kinases SPAK and OSR1., Abousaab A, Warsi J, Elvira B, Alesutan I, Hoseinzadeh Z, Lang F., J Membr Biol. December 1, 2015; 248 (6): 1107-19. |
|
USP18 Sensitivity of Peptide Transporters PEPT1 and PEPT2., Warsi J, Hosseinzadeh Z, Elvira B, Pelzl L, Shumilina E, Zhang DE, Lang KS, Lang PA, Lang F., PLoS One. June 5, 2015; 10 (6): e0129365. |
|
Janus kinase 3 regulates renal 25-hydroxyvitamin D 1α-hydroxylase expression, calcitriol formation, and phosphate metabolism., Umbach AT, Zhang B, Daniel C, Fajol A, Velic A, Hosseinzadeh Z, Bhavsar SK, Bock CT, Kandolf R, Pichler BJ, Amann KU, Föller M, Lang F., Kidney Int. April 1, 2015; 87 (4): 728-37. |
|
Down-regulation of inwardly rectifying Kir2.1 K+ channels by human parvovirus B19 capsid protein VP1., Ahmed M, Elvira B, Almilaji A, Bock CT, Kandolf R, Lang F., J Membr Biol. April 1, 2015; 248 (2): 223-9. |
|
Up-regulation of Kv1.3 channels by janus kinase 2., Hosseinzadeh Z, Warsi J, Elvira B, Almilaji A, Shumilina E, Lang F., J Membr Biol. April 1, 2015; 248 (2): 309-17. |
|
SPAK and OSR1 sensitivity of voltage-gated K+ channel Kv1.5., Elvira B, Warsi J, Munoz C, Lang F., J Membr Biol. February 1, 2015; 248 (1): 59-66. |
|
AMP-activated protein kinase α1 regulates cardiac gap junction protein connexin 43 and electrical remodeling following pressure overload., Alesutan I, Voelkl J, Stöckigt F, Mia S, Feger M, Primessnig U, Sopjani M, Munoz C, Borst O, Gawaz M, Pieske B, Metzler B, Heinzel F, Schrickel JW, Lang F., Cell Physiol Biochem. January 1, 2015; 35 (1): 406-18. |
|
The Role of Janus Kinase 3 in the Regulation of Na⁺/K⁺ ATPase under Energy Depletion., Hosseinzadeh Z, Honisch S, Schmid E, Jilani K, Szteyn K, Bhavsar S, Singh Y, Palmada M, Umbach AT, Shumilina E, Lang F., Cell Physiol Biochem. January 1, 2015; 36 (2): 727-40. |
|
SPAK and OSR1 Sensitivity of Excitatory Amino Acid Transporter EAAT3., Borrás J, Salker MS, Elvira B, Warsi J, Fezai M, Hoseinzadeh Z, Lang F., Nephron. January 1, 2015; 130 (3): 221-8. |
|
SPAK Sensitive Regulation of the Epithelial Na Channel ENaC., Ahmed M, Salker MS, Elvira B, Umbach AT, Fakhri H, Saeed AM, Shumilina E, Hosseinzadeh Z, Lang F., Kidney Blood Press Res. January 1, 2015; 40 (4): 335-43. |
|
Regulation of Large Conductance Voltage-and Ca2+-Activated K+ Channels by the Janus Kinase JAK3., Warsi J, Singh Y, Elvira B, Hosseinzadeh Z, Lang F., Cell Physiol Biochem. January 1, 2015; 37 (1): 297-305. |
|
Up-Regulation of Intestinal Phosphate Transporter NaPi-IIb (SLC34A2) by the Kinases SPAK and OSR1., Fezai M, Elvira B, Warsi J, Ben-Attia M, Hosseinzadeh Z, Lang F., Kidney Blood Press Res. January 1, 2015; 40 (6): 555-64. |
|
SPAK and OSR1 Sensitive Cell Membrane Protein Abundance and Activity of KCNQ1/E1 K+ Channels., Elvira B, Warsi J, Fezai M, Munoz C, Lang F., Cell Physiol Biochem. January 1, 2015; 37 (5): 2032-42. |
|
Up-Regulation of Excitatory Amino Acid Transporters EAAT1 and EAAT2 by ß-Klotho., Warsi J, Abousaab A, Lang F., Neurosignals. January 1, 2015; 23 (1): 59-70. |
|
SPAK and OSR1 Sensitive Kir2.1 K+ Channels., Fezai M, Ahmed M, Hosseinzadeh Z, Elvira B, Lang F., Neurosignals. January 1, 2015; 23 (1): 20-33. |
|
Regulation of the Na+,Cl- Coupled Creatine Transporter CreaT (SLC6A8) by the Janus Kinase JAK3., Fezai M, Warsi J, Lang F., Neurosignals. January 1, 2015; 23 (1): 11-9. |
|
Regulation of Voltage Gated K+ Channel KCNE1/KCNQ1 by the Janus Kinase JAK3., Warsi J, Abousaab A, Fezai M, Elvira B, Lang F., Cell Physiol Biochem. January 1, 2015; 37 (6): 2476-85. |
|
Up-Regulation of Voltage Gated K+ Channels Kv1.3 and Kv1.5 by Protein Kinase PKB/Akt., Warsi J, Fezai M, Fores M, Elvira B, Lang F., Cell Physiol Biochem. January 1, 2015; 37 (6): 2454-63. |
|
SPAK-sensitive regulation of glucose transporter SGLT1., Elvira B, Blecua M, Luo D, Yang W, Shumilina E, Munoz C, Lang F., J Membr Biol. November 1, 2014; 247 (11): 1191-7. |
|
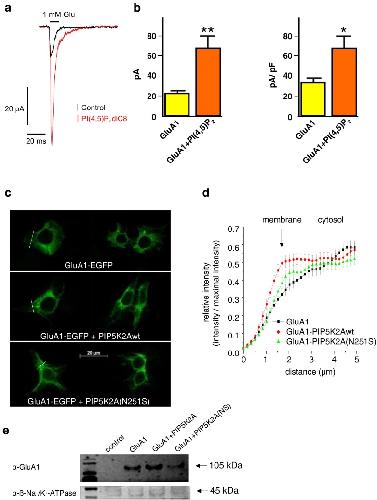
Structural basis of PI(4,5)P2-dependent regulation of GluA1 by phosphatidylinositol-5-phosphate 4-kinase, type II, alpha (PIP5K2A)., Seebohm G, Wrobel E, Pusch M, Dicks M, Terhag J, Matschke V, Rothenberg I, Ursu ON, Hertel F, Pott L, Lang F, Schulze-Bahr E, Hollmann M, Stoll R, Strutz-Seebohm N., Pflugers Arch. October 1, 2014; 466 (10): 1885-97. |
|
Down-regulation of K⁺ channels by human parvovirus B19 capsid protein VP1., Ahmed M, Almilaji A, Munoz C, Elvira B, Shumilina E, Bock CT, Kandolf R, Lang F., Biochem Biophys Res Commun. August 8, 2014; 450 (4): 1396-401. |
|
Upregulation of excitatory amino acid transporters by coexpression of Janus kinase 3., Warsi J, Luo D, Elvira B, Jilani K, Shumilina E, Hosseinzadeh Z, Lang F., J Membr Biol. August 1, 2014; 247 (8): 713-20. |
|
Upregulation of the large conductance voltage- and Ca2+-activated K+ channels by Janus kinase 2., Hosseinzadeh Z, Almilaji A, Honisch S, Pakladok T, Liu G, Bhavsar SK, Ruth P, Shumilina E, Lang F., Am J Physiol Cell Physiol. June 1, 2014; 306 (11): C1041-9. |
|
Downregulation of chloride channel ClC-2 by Janus kinase 3., Warsi J, Elvira B, Hosseinzadeh Z, Shumilina E, Lang F., J Membr Biol. May 1, 2014; 247 (5): 387-93. |
|
Down-regulation of the epithelial Na⁺ channel ENaC by Janus kinase 2., Hosseinzadeh Z, Luo D, Sopjani M, Bhavsar SK, Lang F., J Membr Biol. April 1, 2014; 247 (4): 331-8. |
|
Energy-sensitive regulation of Na+/K+-ATPase by Janus kinase 2., Bhavsar SK, Hosseinzadeh Z, Brenner D, Honisch S, Jilani K, Liu G, Szteyn K, Sopjani M, Mak TW, Shumilina E, Lang F., Am J Physiol Cell Physiol. February 15, 2014; 306 (4): C374-84. |
|
Upregulation of the Na⁺-coupled phosphate cotransporters NaPi-IIa and NaPi-IIb by B-RAF., Pakladok T, Hosseinzadeh Z, Lebedeva A, Alesutan I, Lang F., J Membr Biol. February 1, 2014; 247 (2): 137-45. |
|
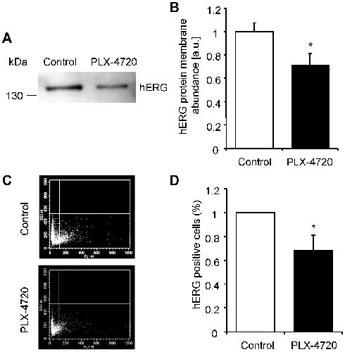
Up-regulation of hERG K⁺ channels by B-RAF., Pakladok T, Hosseinzadeh Z, Almilaji A, Lebedeva A, Shumilina E, Alesutan I, Lang F., PLoS One. January 1, 2014; 9 (1): e87457. |
|
Upregulation of KCNQ1/KCNE1 K+ channels by Klotho., Almilaji A, Pakladok T, Muñoz C, Elvira B, Sopjani M, Lang F., Channels (Austin). January 1, 2014; 8 (3): 222-9. |
|
Up-regulation of Kir2.1 (KCNJ2) by the serum & glucocorticoid inducible SGK3., Munoz C, Pakladok T, Almilaji A, Elvira B, Decher N, Shumilina E, Lang F., Cell Physiol Biochem. January 1, 2014; 33 (2): 491-500. |
|
SPAK and OSR1 dependent down-regulation of murine renal outer medullary K channel ROMK1., Elvira B, Munoz C, Borras J, Chen H, Warsi J, Ajay SS, Shumilina E, Lang F., Kidney Blood Press Res. January 1, 2014; 39 (4): 353-60. |
|
Regulation of ClC-2 activity by SPAK and OSR1., Warsi J, Hosseinzadeh Z, Elvira B, Bissinger R, Shumilina E, Lang F., Kidney Blood Press Res. January 1, 2014; 39 (4): 378-87. |
|
SPAK dependent regulation of peptide transporters PEPT1 and PEPT2., Warsi J, Dong L, Elvira B, Salker MS, Shumilina E, Hosseinzadeh Z, Lang F., Kidney Blood Press Res. January 1, 2014; 39 (4): 388-98. |
|
Regulation of the voltage gated K channel Kv1.3 by recombinant human klotho protein., Almilaji A, Honisch S, Liu G, Elvira B, Ajay SS, Hosseinzadeh Z, Ahmed M, Munoz C, Sopjani M, Lang F., Kidney Blood Press Res. January 1, 2014; 39 (6): 609-22. |
???pagination.result.page??? 1 2 3 4 5 6 ???pagination.result.next???
