Click here to close Hello! We notice that you are using Internet Explorer, which is not supported by Xenbase and may cause the site to display incorrectly. We suggest using a current version of Chrome, FireFox, or Safari.

Profile Publications (75)
XB-PERS-1951

Publications By Eric Karsenti

???pagination.result.count???

???pagination.result.page??? 1 2 ???pagination.result.next???


CDK1 Prevents Unscheduled PLK4-STIL Complex Assembly in Centriole Biogenesis., Zitouni S, Francia ME, Leal F, Montenegro Gouveia S, Nabais C, Duarte P, Gilberto S, Brito D, Moyer T, Kandels-Lewis S, Ohta M, Kitagawa D, Holland AJ, Karsenti E, Lorca T, Lince-Faria M, Bettencourt-Dias M., Curr Biol. May 9, 2016; 26 (9): 1127-37.


Collective behavior of minus-ended motors in mitotic microtubule asters gliding toward DNA., Athale CA, Dinarina A, Nedelec F, Karsenti E., Phys Biol. February 1, 2014; 11 (1): 016008.


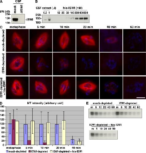
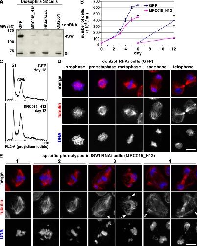
ISWI is a RanGTP-dependent MAP required for chromosome segregation., Yokoyama H, Rybina S, Santarella-Mellwig R, Mattaj IW, Karsenti E., J Cell Biol. December 14, 2009; 187 (6): 813-29.   


Chromatin shapes the mitotic spindle., Dinarina A, Pugieux C, Corral MM, Loose M, Spatz J, Karsenti E, Nédélec F., Cell. August 7, 2009; 138 (3): 502-13.


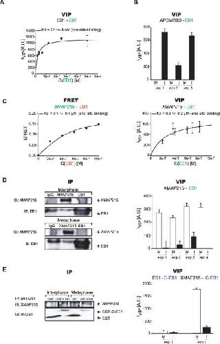
XMAP215-EB1 interaction is required for proper spindle assembly and chromosome segregation in Xenopus egg extract., Kronja I, Kruljac-Letunic A, Caudron-Herger M, Bieling P, Karsenti E., Mol Biol Cell. June 1, 2009; 20 (11): 2684-96.


Regulation of microtubule dynamics by reaction cascades around chromosomes., Athale CA, Dinarina A, Mora-Coral M, Pugieux C, Nedelec F, Karsenti E., Science. November 21, 2008; 322 (5905): 1243-7.


Hepatoma up-regulated protein is required for chromatin-induced microtubule assembly independently of TPX2., Casanova CM, Rybina S, Yokoyama H, Karsenti E, Mattaj IW., Mol Biol Cell. November 1, 2008; 19 (11): 4900-8.


Cdk11 is a RanGTP-dependent microtubule stabilization factor that regulates spindle assembly rate., Yokoyama H, Gruss OJ, Rybina S, Caudron M, Schelder M, Wilm M, Mattaj IW, Karsenti E., J Cell Biol. March 10, 2008; 180 (5): 867-75.   


Discrete states of a protein interaction network govern interphase and mitotic microtubule dynamics., Niethammer P, Kronja I, Kandels-Lewis S, Rybina S, Bastiaens P, Karsenti E., PLoS Biol. February 1, 2007; 5 (2): e29.   


Gradients in the self-organization of the mitotic spindle., Bastiaens P, Caudron M, Niethammer P, Karsenti E., Trends Cell Biol. March 1, 2006; 16 (3): 125-34.


Spatial coordination of spindle assembly by chromosome-mediated signaling gradients., Caudron M, Bunt G, Bastiaens P, Karsenti E., Science. August 26, 2005; 309 (5739): 1373-6.


TPX or not TPX?, Karsenti E., Mol Cell. August 19, 2005; 19 (4): 431-2.


Cytoskeleton: spindle saga., Karsenti E., Nature. December 2, 2004; 432 (7017): 563-4.


Characterization of the TPX2 domains involved in microtubule nucleation and spindle assembly in Xenopus egg extracts., Brunet S, Sardon T, Zimmerman T, Wittmann T, Pepperkok R, Karsenti E, Vernos I., Mol Biol Cell. December 1, 2004; 15 (12): 5318-28.


Eg5 causes elongation of meiotic spindles when flux-associated microtubule depolymerization is blocked., Shirasu-Hiza M, Perlman ZE, Wittmann T, Karsenti E, Mitchison TJ., Curr Biol. November 9, 2004; 14 (21): 1941-5.


Homology-based functional proteomics by mass spectrometry: application to the Xenopus microtubule-associated proteome., Liska AJ, Popov AV, Sunyaev S, Coughlin P, Habermann B, Bork P, Karsenti E, Shevchenko A., Proteomics. September 1, 2004; 4 (9): 2707-21.


Stathmin-tubulin interaction gradients in motile and mitotic cells., Niethammer P, Bastiaens P, Karsenti E., Science. March 19, 2004; 303 (5665): 1862-6.


Stu2p and XMAP215: turncoat microtubule-associated proteins?, Popov AV, Karsenti E., Trends Cell Biol. November 1, 2003; 13 (11): 547-50.


Long-range communication between chromatin and microtubules in Xenopus egg extracts., Carazo-Salas RE, Karsenti E., Curr Biol. September 30, 2003; 13 (19): 1728-33.


Importin alpha-regulated nucleation of microtubules by TPX2., Schatz CA, Santarella R, Hoenger A, Karsenti E, Mattaj IW, Gruss OJ, Carazo-Salas RE., EMBO J. May 1, 2003; 22 (9): 2060-70.


Chromosome-induced microtubule assembly mediated by TPX2 is required for spindle formation in HeLa cells., Gruss OJ, Wittmann M, Yokoyama H, Pepperkok R, Kufer T, Silljé H, Karsenti E, Mattaj IW, Vernos I., Nat Cell Biol. November 1, 2002; 4 (11): 871-9.


XMAP215 is required for the microtubule-nucleating activity of centrosomes., Popov AV, Severin F, Karsenti E., Curr Biol. August 6, 2002; 12 (15): 1326-30.


The mitotic spindle: a self-made machine., Karsenti E, Vernos I., Science. October 19, 2001; 294 (5542): 543-7.


Ran-GTP coordinates regulation of microtubule nucleation and dynamics during mitotic-spindle assembly., Carazo-Salas RE, Gruss OJ, Mattaj IW, Karsenti E., Nat Cell Biol. March 1, 2001; 3 (3): 228-34.


XMAP215 regulates microtubule dynamics through two distinct domains., Popov AV, Pozniakovsky A, Arnal I, Antony C, Ashford AJ, Kinoshita K, Tournebize R, Hyman AA, Karsenti E., EMBO J. February 1, 2001; 20 (3): 397-410.


Ran induces spindle assembly by reversing the inhibitory effect of importin alpha on TPX2 activity., Gruss OJ, Carazo-Salas RE, Schatz CA, Guarguaglini G, Kast J, Wilm M, Le Bot N, Vernos I, Karsenti E, Mattaj IW., Cell. January 12, 2001; 104 (1): 83-93.


The use of dominant negative mutants to study the function of mitotic motors in the in vitro spindle assembly assay in Xenopus egg extracts., Boleti H, Karsenti E, Vernos I., Methods Mol Biol. January 1, 2001; 164 173-89.


Xkid, a chromokinesin required for chromosome alignment on the metaphase plate., Antonio C, Ferby I, Wilhelm H, Jones M, Karsenti E, Nebreda AR, Vernos I., Cell. August 18, 2000; 102 (4): 425-35.


TPX2, A novel xenopus MAP involved in spindle pole organization., Wittmann T, Wilm M, Karsenti E, Vernos I., J Cell Biol. June 26, 2000; 149 (7): 1405-18.   


Structural transitions at microtubule ends correlate with their dynamic properties in Xenopus egg extracts., Arnal I, Karsenti E, Hyman AA., J Cell Biol. May 15, 2000; 149 (4): 767-74.   


Control of microtubule dynamics by the antagonistic activities of XMAP215 and XKCM1 in Xenopus egg extracts., Tournebize R, Popov A, Kinoshita K, Ashford AJ, Rybina S, Pozniakovsky A, Mayer TU, Walczak CE, Karsenti E, Hyman AA., Nat Cell Biol. January 1, 2000; 2 (1): 13-9.


Generation of GTP-bound Ran by RCC1 is required for chromatin-induced mitotic spindle formation., Carazo-Salas RE, Guarguaglini G, Gruss OJ, Segref A, Karsenti E, Mattaj IW., Nature. July 8, 1999; 400 (6740): 178-81.


Role of xklp3, a subunit of the Xenopus kinesin II heterotrimeric complex, in membrane transport between the endoplasmic reticulum and the Golgi apparatus., Le Bot N, Antony C, White J, Karsenti E, Vernos I., J Cell Biol. December 14, 1998; 143 (6): 1559-73.   


Localization of the kinesin-like protein Xklp2 to spindle poles requires a leucine zipper, a microtubule-associated protein, and dynein., Wittmann T, Boleti H, Antony C, Karsenti E, Vernos I., J Cell Biol. November 2, 1998; 143 (3): 673-85.   


A model for the proposed roles of different microtubule-based motor proteins in establishing spindle bipolarity., Walczak CE, Vernos I, Mitchison TJ, Karsenti E, Heald R., Curr Biol. July 1, 1998; 8 (16): 903-13.


XMAP310: a Xenopus rescue-promoting factor localized to the mitotic spindle., Andersen SS, Karsenti E., J Cell Biol. November 17, 1997; 139 (4): 975-83.   


Mitotic chromatin regulates phosphorylation of Stathmin/Op18., Andersen SS, Ashford AJ, Tournebize R, Gavet O, Sobel A, Hyman AA, Karsenti E., Nature. October 9, 1997; 389 (6651): 640-3.


Distinct roles of PP1 and PP2A-like phosphatases in control of microtubule dynamics during mitosis., Tournebize R, Andersen SS, Verde F, Dorée M, Karsenti E, Hyman AA., EMBO J. September 15, 1997; 16 (18): 5537-49.


Spindle assembly in Xenopus egg extracts: respective roles of centrosomes and microtubule self-organization., Heald R, Tournebize R, Habermann A, Karsenti E, Hyman A., J Cell Biol. August 11, 1997; 138 (3): 615-28.   


Movement of nuclei along microtubules in Xenopus egg extracts., Reinsch S, Karsenti E., Curr Biol. March 1, 1997; 7 (3): 211-4.


Purification of recombinant cyclin B1/cdc2 kinase from Xenopus egg extracts., Wilhelm H, Andersen SS, Karsenti E., Methods Enzymol. January 1, 1997; 283 12-28.


Self-organization of microtubules into bipolar spindles around artificial chromosomes in Xenopus egg extracts., Heald R, Tournebize R, Blank T, Sandaltzopoulos R, Becker P, Hyman A, Karsenti E., Nature. August 1, 1996; 382 (6590): 420-5.


Xklp2, a novel Xenopus centrosomal kinesin-like protein required for centrosome separation during mitosis., Boleti H, Karsenti E, Vernos I., Cell. January 12, 1996; 84 (1): 49-59.


Xklp1, a chromosomal Xenopus kinesin-like protein essential for spindle organization and chromosome positioning., Vernos I, Raats J, Hirano T, Heasman J, Karsenti E, Wylie C., Cell. April 7, 1995; 81 (1): 117-27.


Regulation of Cdc2/cyclin B activation by Ran, a Ras-related GTPase., Clarke PR, Klebe C, Wittinghofer A, Karsenti E., J Cell Sci. March 1, 1995; 108 ( Pt 3) 1217-25.


Effect on microtubule dynamics of XMAP230, a microtubule-associated protein present in Xenopus laevis eggs and dividing cells., Andersen SS, Buendia B, Domínguez JE, Sawyer A, Karsenti E., J Cell Biol. December 1, 1994; 127 (5): 1289-99.


Fertilization of Xenopus eggs imposes a complete translational arrest of mRNAs containing 3'UUAUUUAU elements., Marinx O, Bertrand S, Karsenti E, Huez G, Kruys V., FEBS Lett. May 30, 1994; 345 (2-3): 107-12.


Purification of microtubule proteins from Xenopus egg extracts: identification of a 230K MAP4-like protein., Faruki S, Karsenti E., Cell Motil Cytoskeleton. January 1, 1994; 28 (2): 108-18.


Dephosphorylation of cdc25-C by a type-2A protein phosphatase: specific regulation during the cell cycle in Xenopus egg extracts., Clarke PR, Hoffmann I, Draetta G, Karsenti E., Mol Biol Cell. April 1, 1993; 4 (4): 397-411.


Phosphorylation and activation of human cdc25-C by cdc2--cyclin B and its involvement in the self-amplification of MPF at mitosis., Hoffmann I, Clarke PR, Marcote MJ, Karsenti E, Draetta G., EMBO J. January 1, 1993; 12 (1): 53-63.

???pagination.result.page??? 1 2 ???pagination.result.next???