Click here to close Hello! We notice that you are using Internet Explorer, which is not supported by Xenbase and may cause the site to display incorrectly. We suggest using a current version of Chrome, FireFox, or Safari.

Profile Publications (38)
XB-PERS-1948

Publications By Akiko Kumagai

???pagination.result.count???

???pagination.result.page??? 1


Rif1 restrains the rate of replication origin firing in Xenopus laevis., Haccard O, Ciardo D, Narrissamprakash H, Bronchain O, Kumagai A, Dunphy WG, Goldar A, Marheineke K., Commun Biol. July 29, 2023; 6 (1): 788.   


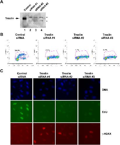
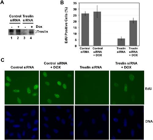
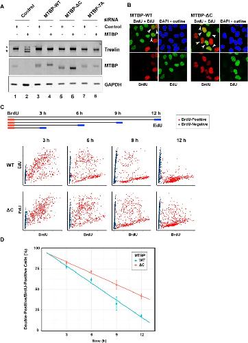
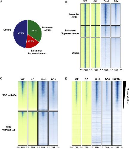
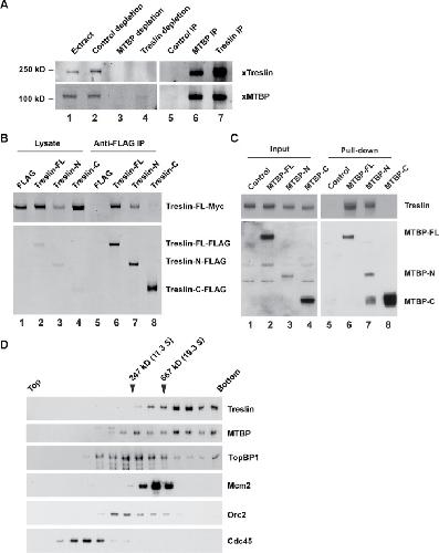
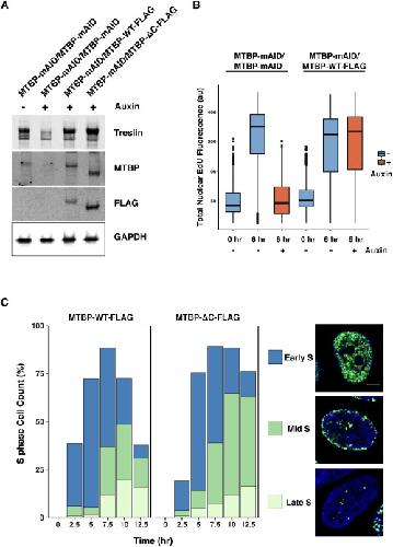
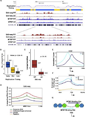
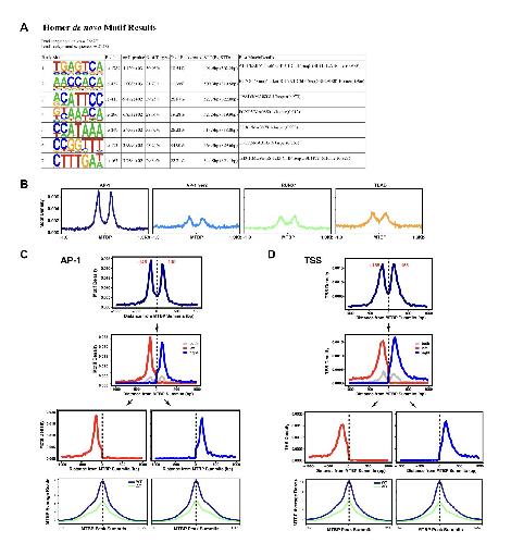
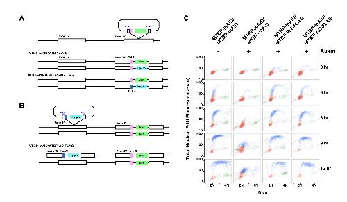
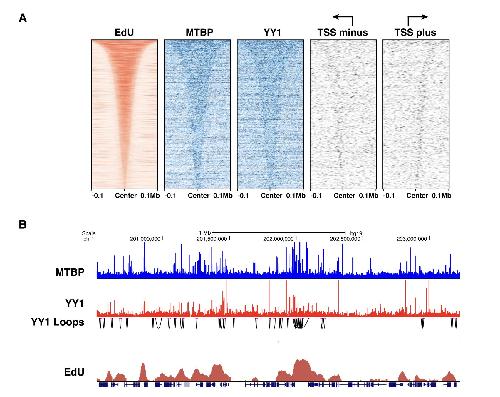
Binding of the Treslin-MTBP Complex to Specific Regions of the Human Genome Promotes the Initiation of DNA Replication., Kumagai A, Dunphy WG., Cell Rep. September 22, 2020; 32 (12): 108178.   


Redox priming promotes Aurora A activation during mitosis., Lim DC, Joukov V, Rettenmaier TJ, Kumagai A, Dunphy WG, Wells JA, Yaffe MB., Sci Signal. July 21, 2020; 13 (641):


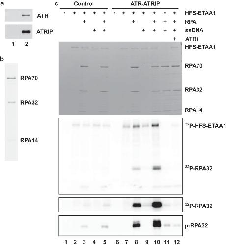
RPA-coated single-stranded DNA promotes the ETAA1-dependent activation of ATR., Lyu K, Kumagai A, Dunphy WG., Cell Cycle. April 1, 2019; 18 (8): 898-913.   


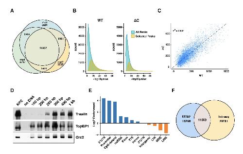
MTBP, the partner of Treslin, contains a novel DNA-binding domain that is essential for proper initiation of DNA replication., Kumagai A, Dunphy WG., Mol Biol Cell. November 1, 2017; 28 (22): 2998-3012.   


Interaction of Chk1 with Treslin negatively regulates the initiation of chromosomal DNA replication., Guo C, Kumagai A, Schlacher K, Shevchenko A, Shevchenko A, Dunphy WG., Mol Cell. February 5, 2015; 57 (3): 492-505.


SUMOylation of the C-terminal domain of DNA topoisomerase IIα regulates the centromeric localization of Claspin., Ryu H, Yoshida MM, Sridharan V, Kumagai A, Dunphy WG, Dasso M, Azuma Y., Cell Cycle. January 1, 2015; 14 (17): 2777-84.


Role for Rif1 in the checkpoint response to damaged DNA in Xenopus egg extracts., Kumar S, Yoo HY, Kumagai A, Shevchenko A, Shevchenko A, Dunphy WG., Cell Cycle. March 15, 2012; 11 (6): 1183-94.


Direct regulation of Treslin by cyclin-dependent kinase is essential for the onset of DNA replication., Kumagai A, Shevchenko A, Shevchenko A, Dunphy WG., J Cell Biol. June 13, 2011; 193 (6): 995-1007.   


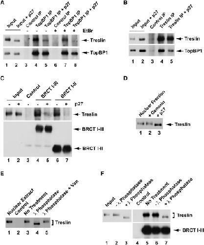
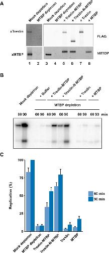
Treslin collaborates with TopBP1 in triggering the initiation of DNA replication., Kumagai A, Shevchenko A, Shevchenko A, Dunphy WG., Cell. February 5, 2010; 140 (3): 349-59.   


The Mre11-Rad50-Nbs1 complex mediates activation of TopBP1 by ATM., Yoo HY, Kumagai A, Shevchenko A, Shevchenko A, Dunphy WG., Mol Biol Cell. May 1, 2009; 20 (9): 2351-60.


The Rad9-Hus1-Rad1 checkpoint clamp regulates interaction of TopBP1 with ATR., Lee J, Kumagai A, Dunphy WG., J Biol Chem. September 21, 2007; 282 (38): 28036-44.


Ataxia-telangiectasia mutated (ATM)-dependent activation of ATR occurs through phosphorylation of TopBP1 by ATM., Yoo HY, Kumagai A, Shevchenko A, Shevchenko A, Dunphy WG., J Biol Chem. June 15, 2007; 282 (24): 17501-6.


TopBP1 activates the ATR-ATRIP complex., Kumagai A, Lee J, Yoo HY, Dunphy WG., Cell. March 10, 2006; 124 (5): 943-55.


Phosphorylation of Chk1 by ATM- and Rad3-related (ATR) in Xenopus egg extracts requires binding of ATRIP to ATR but not the stable DNA-binding or coiled-coil domains of ATRIP., Kim SM, Kumagai A, Lee J, Dunphy WG., J Biol Chem. November 18, 2005; 280 (46): 38355-64.


Effect of 3-O-octanoyl-(+)-catechin on the responses of GABA(A) receptors and Na+/glucose cotransporters expressed in xenopus oocytes and on the oocyte membrane potential., Aoshima H, Okita Y, Hossain SJ, Fukue K, Mito M, Orihara Y, Yokoyama T, Yamada M, Kumagai A, Nagaoka Y, Uesato S, Hara Y., J Agric Food Chem. March 23, 2005; 53 (6): 1955-9.


Claspin and the activated form of ATR-ATRIP collaborate in the activation of Chk1., Kumagai A, Kim SM, Dunphy WG., J Biol Chem. November 26, 2004; 279 (48): 49599-608.


Adaptation of a DNA replication checkpoint response depends upon inactivation of Claspin by the Polo-like kinase., Yoo HY, Kumagai A, Shevchenko A, Shevchenko A, Dunphy WG., Cell. May 28, 2004; 117 (5): 575-88.


Phosphorylated claspin interacts with a phosphate-binding site in the kinase domain of Chk1 during ATR-mediated activation., Jeong SY, Kumagai A, Lee J, Dunphy WG., J Biol Chem. November 21, 2003; 278 (47): 46782-8.


Claspin, a Chk1-regulatory protein, monitors DNA replication on chromatin independently of RPA, ATR, and Rad17., Lee J, Kumagai A, Dunphy WG., Mol Cell. February 1, 2003; 11 (2): 329-40.


Repeated phosphopeptide motifs in Claspin mediate the regulated binding of Chk1., Kumagai A, Dunphy WG., Nat Cell Biol. February 1, 2003; 5 (2): 161-5.


Dissection of c-MOS degron., Sheng J, Kumagai A, Dunphy WG, Varshavsky A., EMBO J. November 15, 2002; 21 (22): 6061-71.


Protacs: chimeric molecules that target proteins to the Skp1-Cullin-F box complex for ubiquitination and degradation., Sakamoto KM, Kim KB, Kumagai A, Mercurio F, Crews CM, Deshaies RJ., Proc Natl Acad Sci U S A. July 17, 2001; 98 (15): 8554-9.


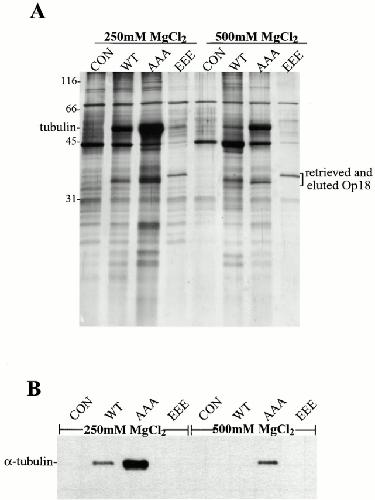
Regulation of Op18 during spindle assembly in Xenopus egg extracts., Budde PP, Kumagai A, Dunphy WG, Heald R., J Cell Biol. April 2, 2001; 153 (1): 149-58.   


Positive regulation of Wee1 by Chk1 and 14-3-3 proteins., Lee J, Kumagai A, Dunphy WG., Mol Biol Cell. March 1, 2001; 12 (3): 551-63.


Requirement for Atr in phosphorylation of Chk1 and cell cycle regulation in response to DNA replication blocks and UV-damaged DNA in Xenopus egg extracts., Guo Z, Kumagai A, Wang SX, Dunphy WG., Genes Dev. November 1, 2000; 14 (21): 2745-56.


Claspin, a novel protein required for the activation of Chk1 during a DNA replication checkpoint response in Xenopus egg extracts., Kumagai A, Dunphy WG., Mol Cell. October 1, 2000; 6 (4): 839-49.


The xenopus Suc1/Cks protein promotes the phosphorylation of G(2)/M regulators., Patra D, Wang SX, Kumagai A, Dunphy WG., J Biol Chem. December 24, 1999; 274 (52): 36839-42.


Binding of 14-3-3 proteins and nuclear export control the intracellular localization of the mitotic inducer Cdc25., Kumagai A, Dunphy WG., Genes Dev. May 1, 1999; 13 (9): 1067-72.


The Xenopus Chk1 protein kinase mediates a caffeine-sensitive pathway of checkpoint control in cell-free extracts., Kumagai A, Guo Z, Emami KH, Wang SX, Dunphy WG., J Cell Biol. September 21, 1998; 142 (6): 1559-69.   


14-3-3 proteins act as negative regulators of the mitotic inducer Cdc25 in Xenopus egg extracts., Kumagai A, Yakowec PS, Dunphy WG., Mol Biol Cell. February 1, 1998; 9 (2): 345-54.


Regulation of Xenopus Cdc25 protein., Kumagai A, Dunphy WG., Methods Enzymol. January 1, 1997; 283 564-71.


Purification and molecular cloning of Plx1, a Cdc25-regulatory kinase from Xenopus egg extracts., Kumagai A, Dunphy WG., Science. September 6, 1996; 273 (5280): 1377-80.


Myt1: a membrane-associated inhibitory kinase that phosphorylates Cdc2 on both threonine-14 and tyrosine-15., Mueller PR, Coleman TR, Kumagai A, Dunphy WG., Science. October 6, 1995; 270 (5233): 86-90.


Control of the Cdc2/cyclin B complex in Xenopus egg extracts arrested at a G2/M checkpoint with DNA synthesis inhibitors., Kumagai A, Dunphy WG., Mol Biol Cell. February 1, 1995; 6 (2): 199-213.


Regulation of the cdc25 protein during the cell cycle in Xenopus extracts., Kumagai A, Dunphy WG., Cell. July 10, 1992; 70 (1): 139-51.


The cdc25 protein controls tyrosine dephosphorylation of the cdc2 protein in a cell-free system., Kumagai A, Dunphy WG., Cell. March 8, 1991; 64 (5): 903-14.


Molecular mechanism of the final steps in the activation of MPF., Kumagai A, Dunphy WG., Cold Spring Harb Symp Quant Biol. January 1, 1991; 56 585-9.

???pagination.result.page??? 1