Click here to close Hello! We notice that you are using Internet Explorer, which is not supported by Xenbase and may cause the site to display incorrectly. We suggest using a current version of Chrome, FireFox, or Safari.

Profile Publications (21)
XB-PERS-1943

Publications By Christopher J. Hutchison

???pagination.result.count???

???pagination.result.page??? 1


Correction to: Xenopus LAP2β protein knockdown affects location of Lamin B and nucleoporins and has effect on assembly of cell nucleus and cell viability., Dubińska-Magiera M, Chmielewska M, Kozioł K, Machowska M, Hutchison CJ, Goldberg MW, Rzepecki R., Protoplasma. January 1, 2020; 257 (1): 331-332.


Xenopus LAP2β protein knockdown affects location of lamin B and nucleoporins and has effect on assembly of cell nucleus and cell viability., Dubińska-Magiera M, Chmielewska M, Kozioł K, Machowska M, Hutchison CJ, Goldberg MW, Rzepecki R., Protoplasma. May 1, 2016; 253 (3): 943-956.   


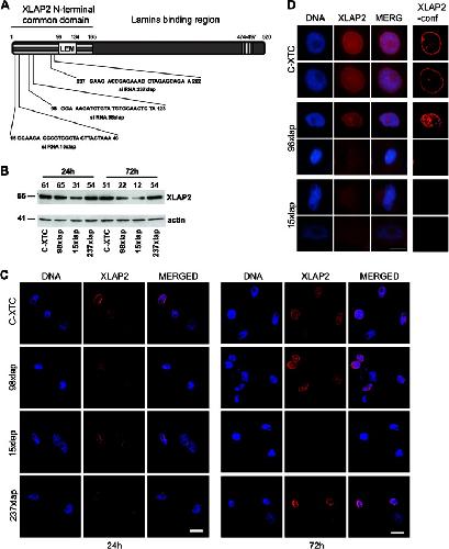
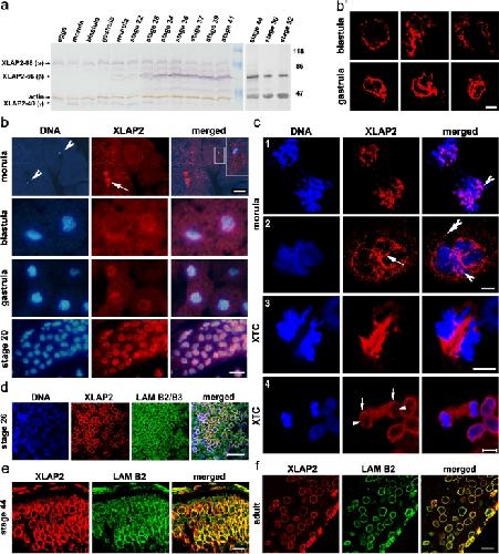
Embryonic and adult isoforms of XLAP2 form microdomains associated with chromatin and the nuclear envelope., Chmielewska M, Dubińska-Magiera M, Sopel M, Rzepecka D, Hutchison CJ, Goldberg MW, Rzepecki R., Cell Tissue Res. April 1, 2011; 344 (1): 97-110.   


NEP-A and NEP-B both contribute to nuclear pore formation in Xenopus eggs and oocytes., Salpingidou G, Rzepecki R, Kiseleva E, Lyon C, Lane B, Fusiek K, Golebiewska A, Drummond S, Allen T, Ellis JA, Smythe C, Goldberg MW, Hutchison CJ., J Cell Sci. March 1, 2008; 121 (Pt 5): 706-16.


Filaments made from A- and B-type lamins differ in structure and organization., Goldberg MW, Huttenlauch I, Hutchison CJ, Stick R., J Cell Sci. January 15, 2008; 121 (Pt 2): 215-25.


Head and/or CaaX domain deletions of lamin proteins disrupt preformed lamin A and C but not lamin B structure in mammalian cells., Izumi M, Vaughan OA, Hutchison CJ, Gilbert DM., Mol Biol Cell. December 1, 2000; 11 (12): 4323-37.


Incorporation of the nuclear pore basket protein nup153 into nuclear pore structures is dependent upon lamina assembly: evidence from cell-free extracts of Xenopus eggs., Smythe C, Jenkins HE, Hutchison CJ., EMBO J. August 1, 2000; 19 (15): 3918-31.


Investigations of the pathway of incorporation and function of lamin A in the nuclear lamina., Dyer JA, Lane BE, Hutchison CJ., Microsc Res Tech. April 1, 1999; 45 (1): 1-12.


Temporal differences in the appearance of NEP-B78 and an LBR-like protein during Xenopus nuclear envelope reassembly reflect the ordered recruitment of functionally discrete vesicle types., Drummond S, Ferrigno P, Lyon C, Murphy J, Goldberg M, Allen T, Smythe C, Hutchison CJ., J Cell Biol. January 25, 1999; 144 (2): 225-40.   


The role of the ran GTPase in nuclear assembly and DNA replication: characterisation of the effects of Ran mutants., Hughes M, Zhang C, Avis JM, Hutchison CJ, Clarke PR., J Cell Sci. October 1, 1998; 111 ( Pt 20) 3017-26.


GST-lamin fusion proteins act as dominant negative mutants in Xenopus egg extract and reveal the function of the lamina in DNA replication., Ellis DJ, Jenkins H, Whitfield WG, Hutchison CJ., J Cell Sci. October 1, 1997; 110 ( Pt 20) 2507-18.


Nuclear lamina and nuclear matrix organization in sperm pronuclei assembled in Xenopus egg extract., Zhang C, Jenkins H, Goldberg MW, Allen TD, Hutchison CJ., J Cell Sci. September 1, 1996; 109 ( Pt 9) 2275-86.


Xenopus lamin B3 has a direct role in the assembly of a replication competent nucleus: evidence from cell-free egg extracts., Goldberg M, Jenkins H, Allen T, Whitfield WG, Hutchison CJ., J Cell Sci. November 1, 1995; 108 ( Pt 11) 3451-61.


Evidence for the direct involvement of lamins in the assembly of a replication competent nucleus., Jenkins H, Whitfield WG, Goldberg MW, Allen TD, Hutchison CJ., Acta Biochim Pol. January 1, 1995; 42 (2): 133-43.


The role of protein phosphorylation in the assembly of a replication competent nucleus: investigations in Xenopus egg extracts using the cyanobacterial toxin microcystin-LR., Murphy J, Crompton CM, Hainey S, Codd GA, Hutchison CJ., J Cell Sci. January 1, 1995; 108 ( Pt 1) 235-44.


Local and global changes in the morphology and distribution of replication centres in rapidly expanding nuclei., Hutchison CJ., Chromosome Res. January 1, 1995; 3 (1): 16-26.


The timing of the formation and usage of replicase clusters in S-phase nuclei of human diploid fibroblasts., Kill IR, Bridger JM, Campbell KH, Maldonado-Codina G, Hutchison CJ., J Cell Sci. December 1, 1991; 100 ( Pt 4) 869-76.


The role of lamin LIII in nuclear assembly and DNA replication, in cell-free extracts of Xenopus eggs., Meier J, Campbell KH, Ford CC, Stick R, Hutchison CJ., J Cell Sci. March 1, 1991; 98 ( Pt 3) 271-9.


DNA replication and cell cycle control in Xenopus egg extracts., Hutchison CJ, Brill D, Cox R, Gilbert J, Kill I, Ford CC., J Cell Sci Suppl. January 1, 1989; 12 197-212.


The control of DNA replication in a cell-free extract that recapitulates a basic cell cycle in vitro., Hutchison CJ, Cox R, Ford CC., Development. July 1, 1988; 103 (3): 553-66.


Periodic DNA synthesis in cell-free extracts of Xenopus eggs., Hutchison CJ, Cox R, Drepaul RS, Gomperts M, Ford CC., EMBO J. July 1, 1987; 6 (7): 2003-10.

???pagination.result.page??? 1