Click here to close Hello! We notice that you are using Internet Explorer, which is not supported by Xenbase and may cause the site to display incorrectly. We suggest using a current version of Chrome, FireFox, or Safari.

Profile Publications (26)
XB-PERS-1928

Publications By Anne Schohl

???pagination.result.count???

???pagination.result.page??? 1


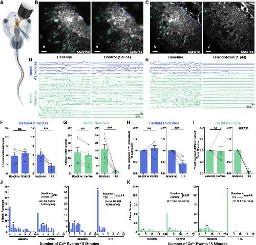
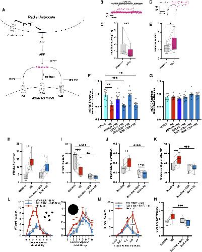
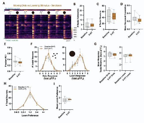
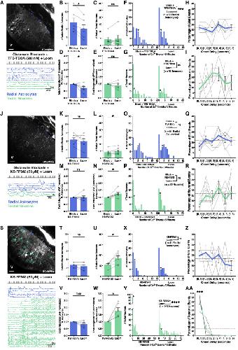
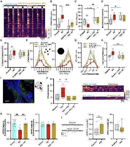
Norepinephrine acts through radial astrocytes in the developing optic tectum to enhance threat detection and escape behavior., Benfey NJ, Cookson F, Foubert D, Cianfarano E, Ruge O, Benfey AT, Schohl A, Ruthazer ES., Cell Rep. January 28, 2026; 45 (2): 116911.   


Parallel Morphological and Functional Development in the Xenopus Retinotectal System., Li VJ, Foubert D, Schohl A, Ruthazer ES., Dev Neurobiol. January 1, 2026; 86 (1): e70007.   


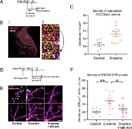
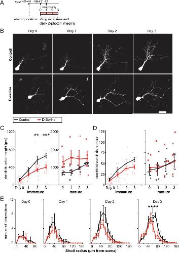
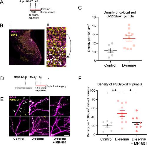
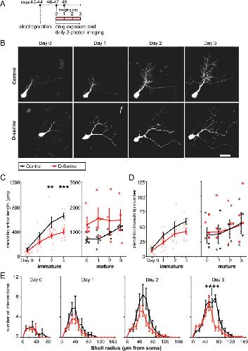
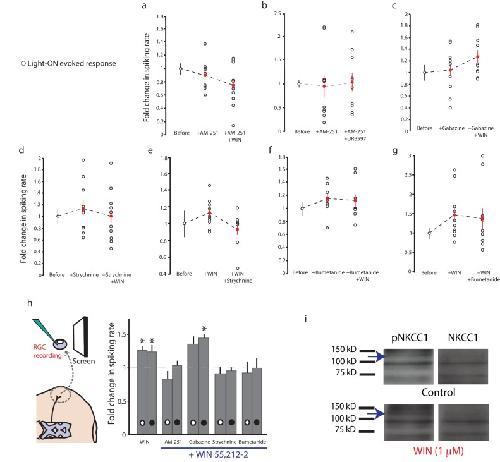
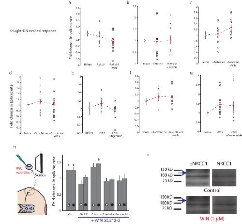
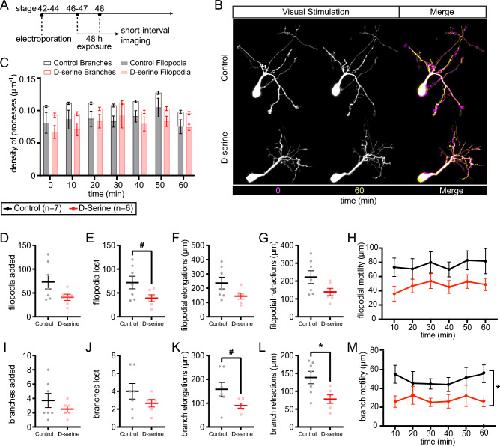
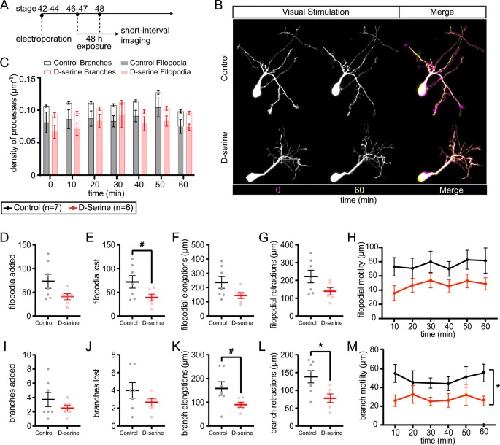
The effects of the NMDAR co-agonist D-serine on the structure and function of optic tectal neurons in the developing visual system., Chorghay Z, Li VJ, Schohl A, Ghosh A, Ruthazer ES., Sci Rep. August 17, 2023; 13 (1): 13383.   


BDNF signaling in correlation-dependent structural plasticity in the developing visual system., Kutsarova E, Schohl A, Munz M, Wang A, Zhang YY, Bilash OM, Ruthazer ES., PLoS Biol. April 1, 2023; 21 (4): e3002070.   


Activity-dependent alteration of early myelin ensheathment in a developing sensory circuit., Chorghay Z, MacFarquhar D, Li VJ, Aufmkolk S, Schohl A, Wiseman PW, Káradóttir RT, Ruthazer ES., J Comp Neurol. April 1, 2022; 530 (6): 871-885.


Topographic map formation and the effects of NMDA receptor blockade in the developing visual system., Li VJ, Schohl A, Ruthazer ES., Proc Natl Acad Sci U S A. February 22, 2022; 119 (8):   


Sodium-calcium exchanger mediates sensory-evoked glial calcium transients in the developing retinotectal system., Benfey NJ, Li VJ, Schohl A, Ruthazer ES., Cell Rep. October 5, 2021; 37 (1): 109791.   


Improved genetically encoded near-infrared fluorescent calcium ion indicators for in vivo imaging., Qian Y, Cosio DMO, Piatkevich KD, Aufmkolk S, Su WC, Celiker OT, Schohl A, Murdock MH, Aggarwal A, Chang YF, Wiseman PW, Ruthazer ES, Boyden ES, Campbell RE., PLoS Biol. November 2, 2020; 18 (11): e3000965.   


TORC1 selectively regulates synaptic maturation and input convergence in the developing visual system., Gobert D, Schohl A, Kutsarova E, Ruthazer ES., Dev Neurobiol. September 1, 2020; 80 (9-10): 332-350.


Postsynaptic and Presynaptic NMDARs Have Distinct Roles in Visual Circuit Development., Kesner P, Schohl A, Warren EC, Ma F, Ruthazer ES., Cell Rep. July 28, 2020; 32 (4): 107955.   


A Simple and Efficient Method for Visualizing Individual Cells in vivo by Cre-Mediated Single-Cell Labeling by Electroporation (CREMSCLE)., Schohl A, Chorghay Z, Ruthazer ES., Front Neural Circuits. June 16, 2020; 14 47.   


Endocannabinoid signaling enhances visual responses through modulation of intracellular chloride levels in retinal ganglion cells., Miraucourt LS, Tsui J, Gobert D, Desjardins JF, Schohl A, Sild M, Spratt P, Castonguay A, De Koninck Y, Marsh-Armstrong N, Wiseman PW, Ruthazer ES., Elife. August 8, 2016; 5   


Neural Activity-Dependent Regulation of Radial Glial Filopodial Motility Is Mediated by Glial cGMP-Dependent Protein Kinase 1 and Contributes to Synapse Maturation in the Developing Visual System., Sild M, Van Horn MR, Schohl A, Jia D, Ruthazer ES., J Neurosci. May 11, 2016; 36 (19): 5279-88.


Rapid Hebbian axonal remodeling mediated by visual stimulation., Munz M, Gobert D, Schohl A, Poquérusse J, Podgorski K, Spratt P, Ruthazer ES., Science. May 23, 2014; 344 (6186): 904-9.


In vivo time-lapse imaging of neuronal development in Xenopus., Ruthazer ES, Schohl A, Schwartz N, Tavakoli A, Tremblay M, Cline HT., Cold Spring Harb Protoc. September 1, 2013; 2013 (9): 804-9.


Labeling individual neurons in the brains of live Xenopus tadpoles by electroporation of dyes or DNA., Ruthazer ES, Schohl A, Schwartz N, Tavakoli A, Tremblay M, Cline HT., Cold Spring Harb Protoc. September 1, 2013; 2013 (9): 869-72.


Bulk electroporation of retinal ganglion cells in live Xenopus tadpoles., Ruthazer ES, Schohl A, Schwartz N, Tavakoli A, Tremblay M, Cline HT., Cold Spring Harb Protoc. August 1, 2013; 2013 (8): 771-5.


Dye labeling retinal ganglion cell axons in live Xenopus tadpoles., Ruthazer ES, Schohl A, Schwartz N, Tavakoli A, Tremblay M, Cline HT., Cold Spring Harb Protoc. August 1, 2013; 2013 (8): 768-70.


Activity-dependent transcription of BDNF enhances visual acuity during development., Schwartz N, Schohl A, Ruthazer ES., Neuron. May 12, 2011; 70 (3): 455-67.


Regulation of radial glial motility by visual experience., Tremblay M, Fugère V, Tsui J, Schohl A, Tavakoli A, Travençolo BA, Costa Lda F, Ruthazer ES., J Neurosci. November 11, 2009; 29 (45): 14066-76.   


Neural activity regulates synaptic properties and dendritic structure in vivo through calcineurin/NFAT signaling., Schwartz N, Schohl A, Ruthazer ES., Neuron. June 11, 2009; 62 (5): 655-69.


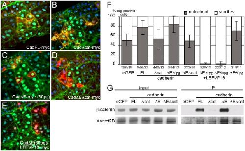
beta-Catenin controls cell sorting at the notochord-somite boundary independently of cadherin-mediated adhesion., Reintsch WE, Habring-Mueller A, Wang RW, Schohl A, Fagotto F., J Cell Biol. August 15, 2005; 170 (4): 675-86.   


Nucleo-cytoplasmic shuttling of Axin, a negative regulator of the Wnt-beta-catenin Pathway., Wiechens N, Heinle K, Englmeier L, Schohl A, Fagotto F., J Biol Chem. February 13, 2004; 279 (7): 5263-7.


A role for maternal beta-catenin in early mesoderm induction in Xenopus., Schohl A, Fagotto F., EMBO J. July 1, 2003; 22 (13): 3303-13.


Oocytes and embryos of Xenopus laevis express two different isoforms of germ cell nuclear factor (GCNF, NR6A1)., Schohl A, Barreto G, Joos TO, Dreyer C., Mech Dev. October 1, 2002; 118 (1-2): 261-4.


Beta-catenin, MAPK and Smad signaling during early Xenopus development., Schohl A, Fagotto F., Development. January 1, 2002; 129 (1): 37-52.   

???pagination.result.page??? 1