Click here to close Hello! We notice that you are using Internet Explorer, which is not supported by Xenbase and may cause the site to display incorrectly. We suggest using a current version of Chrome, FireFox, or Safari.

Profile Publications (36)
XB-PERS-1926

Publications By Edward S Ruthazer

???pagination.result.count???

???pagination.result.page??? 1


Norepinephrine acts through radial astrocytes in the developing optic tectum to enhance threat detection and escape behavior., Benfey NJ, Cookson F, Foubert D, Cianfarano E, Ruge O, Benfey AT, Schohl A, Ruthazer ES., Cell Rep. January 28, 2026; 45 (2): 116911.   


Parallel Morphological and Functional Development in the Xenopus Retinotectal System., Li VJ, Foubert D, Schohl A, Ruthazer ES., Dev Neurobiol. January 1, 2026; 86 (1): e70007.   


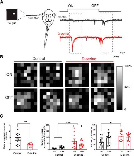
The effects of the NMDAR co-agonist D-serine on the structure and function of optic tectal neurons in the developing visual system., Chorghay Z, Li VJ, Schohl A, Ghosh A, Ruthazer ES., Sci Rep. August 17, 2023; 13 (1): 13383.   


BDNF signaling in correlation-dependent structural plasticity in the developing visual system., Kutsarova E, Schohl A, Munz M, Wang A, Zhang YY, Bilash OM, Ruthazer ES., PLoS Biol. April 1, 2023; 21 (4): e3002070.   


Activity-dependent alteration of early myelin ensheathment in a developing sensory circuit., Chorghay Z, MacFarquhar D, Li VJ, Aufmkolk S, Schohl A, Wiseman PW, Káradóttir RT, Ruthazer ES., J Comp Neurol. April 1, 2022; 530 (6): 871-885.


Topographic map formation and the effects of NMDA receptor blockade in the developing visual system., Li VJ, Schohl A, Ruthazer ES., Proc Natl Acad Sci U S A. February 22, 2022; 119 (8):   


Sodium-calcium exchanger mediates sensory-evoked glial calcium transients in the developing retinotectal system., Benfey NJ, Li VJ, Schohl A, Ruthazer ES., Cell Rep. October 5, 2021; 37 (1): 109791.   


Microglial trogocytosis and the complement system regulate axonal pruning in vivo., Lim TK, Ruthazer ES., Elife. March 16, 2021; 10   


Improved genetically encoded near-infrared fluorescent calcium ion indicators for in vivo imaging., Qian Y, Cosio DMO, Piatkevich KD, Aufmkolk S, Su WC, Celiker OT, Schohl A, Murdock MH, Aggarwal A, Chang YF, Wiseman PW, Ruthazer ES, Boyden ES, Campbell RE., PLoS Biol. November 2, 2020; 18 (11): e3000965.   


TORC1 selectively regulates synaptic maturation and input convergence in the developing visual system., Gobert D, Schohl A, Kutsarova E, Ruthazer ES., Dev Neurobiol. September 1, 2020; 80 (9-10): 332-350.


Postsynaptic and Presynaptic NMDARs Have Distinct Roles in Visual Circuit Development., Kesner P, Schohl A, Warren EC, Ma F, Ruthazer ES., Cell Rep. July 28, 2020; 32 (4): 107955.   


A Simple and Efficient Method for Visualizing Individual Cells in vivo by Cre-Mediated Single-Cell Labeling by Electroporation (CREMSCLE)., Schohl A, Chorghay Z, Ruthazer ES., Front Neural Circuits. June 16, 2020; 14 47.   


Stentian structural plasticity in the developing visual system., Rahman TN, Munz M, Kutsarova E, Bilash OM, Ruthazer ES., Proc Natl Acad Sci U S A. May 19, 2020; 117 (20): 10636-10638.   


The Gliotransmitter d-Serine Promotes Synapse Maturation and Axonal Stabilization In Vivo., Van Horn MR, Strasser A, Miraucourt LS, Pollegioni L, Ruthazer ES., J Neurosci. June 28, 2017; 37 (26): 6277-6288.   


Endocannabinoid signaling enhances visual responses through modulation of intracellular chloride levels in retinal ganglion cells., Miraucourt LS, Tsui J, Gobert D, Desjardins JF, Schohl A, Sild M, Spratt P, Castonguay A, De Koninck Y, Marsh-Armstrong N, Wiseman PW, Ruthazer ES., Elife. August 8, 2016; 5   


Neural Activity-Dependent Regulation of Radial Glial Filopodial Motility Is Mediated by Glial cGMP-Dependent Protein Kinase 1 and Contributes to Synapse Maturation in the Developing Visual System., Sild M, Van Horn MR, Schohl A, Jia D, Ruthazer ES., J Neurosci. May 11, 2016; 36 (19): 5279-88.


Rapid Hebbian axonal remodeling mediated by visual stimulation., Munz M, Gobert D, Schohl A, Poquérusse J, Podgorski K, Spratt P, Ruthazer ES., Science. May 23, 2014; 344 (6186): 904-9.


Disk-shaped amperometric enzymatic biosensor for in vivo detection of D-serine., Polcari D, Kwan A, Van Horn MR, Danis L, Pollegioni L, Ruthazer ES, Mauzeroll J., Anal Chem. April 1, 2014; 86 (7): 3501-7.


Netrin-1 promotes excitatory synaptogenesis between cortical neurons by initiating synapse assembly., Goldman JS, Ashour MA, Magdesian MH, Tritsch NX, Harris SN, Christofi N, Chemali R, Stern YE, Thompson-Steckel G, Gris P, Glasgow SD, Grutter P, Bouchard JF, Ruthazer ES, Stellwagen D, Kennedy TE., J Neurosci. October 30, 2013; 33 (44): 17278-89.


Cellular response to micropatterned growth promoting and inhibitory substrates., Belkaid W, Thostrup P, Yam PT, Juzwik CA, Ruthazer ES, Dhaunchak AS, Colman DR., BMC Biotechnol. October 11, 2013; 13 86.   


In vivo time-lapse imaging of neuronal development in Xenopus., Ruthazer ES, Schohl A, Schwartz N, Tavakoli A, Tremblay M, Cline HT., Cold Spring Harb Protoc. September 1, 2013; 2013 (9): 804-9.


Labeling individual neurons in the brains of live Xenopus tadpoles by electroporation of dyes or DNA., Ruthazer ES, Schohl A, Schwartz N, Tavakoli A, Tremblay M, Cline HT., Cold Spring Harb Protoc. September 1, 2013; 2013 (9): 869-72.


Bulk electroporation of retinal ganglion cells in live Xenopus tadpoles., Ruthazer ES, Schohl A, Schwartz N, Tavakoli A, Tremblay M, Cline HT., Cold Spring Harb Protoc. August 1, 2013; 2013 (8): 771-5.


Dye labeling retinal ganglion cell axons in live Xenopus tadpoles., Ruthazer ES, Schohl A, Schwartz N, Tavakoli A, Tremblay M, Cline HT., Cold Spring Harb Protoc. August 1, 2013; 2013 (8): 768-70.


Improved method for the quantification of motility in glia and other morphologically complex cells., Sild M, Chatelain RP, Ruthazer ES., Neural Plast. January 1, 2013; 2013 853727.   


A CANDLE for a deeper in vivo insight., Coupé P, Munz M, Manjón JV, Ruthazer ES, Collins DL., Med Image Anal. May 1, 2012; 16 (4): 849-64.


Expression patterns of Ephs and ephrins throughout retinotectal development in Xenopus laevis., Higenell V, Han SM, Feldheim DA, Scalia F, Ruthazer ES., Dev Neurobiol. April 1, 2012; 72 (4): 547-63.   


GABA expression and regulation by sensory experience in the developing visual system., Miraucourt LS, Silva JS, Burgos K, Li J, Abe H, Ruthazer ES, Cline HT., PLoS One. January 1, 2012; 7 (1): e29086.   


Activity-dependent transcription of BDNF enhances visual acuity during development., Schwartz N, Schohl A, Ruthazer ES., Neuron. May 12, 2011; 70 (3): 455-67.


A developmental sensitive period for spike timing-dependent plasticity in the retinotectal projection., Tsui J, Schwartz N, Ruthazer ES., Front Synaptic Neurosci. June 10, 2010; 2 13.   


Neurodevelopmental effects of chronic exposure to elevated levels of pro-inflammatory cytokines in a developing visual system., Lee RH, Mills EA, Schwartz N, Bell MR, Deeg KE, Ruthazer ES, Marsh-Armstrong N, Aizenman CD., Neural Dev. January 4, 2010; 5 2.   


Regulation of radial glial motility by visual experience., Tremblay M, Fugère V, Tsui J, Schohl A, Tavakoli A, Travençolo BA, Costa Lda F, Ruthazer ES., J Neurosci. November 11, 2009; 29 (45): 14066-76.   


Neural activity regulates synaptic properties and dendritic structure in vivo through calcineurin/NFAT signaling., Schwartz N, Schohl A, Ruthazer ES., Neuron. June 11, 2009; 62 (5): 655-69.


Stabilization of axon branch dynamics by synaptic maturation., Ruthazer ES, Li J, Cline HT., J Neurosci. March 29, 2006; 26 (13): 3594-603.


Control of axon branch dynamics by correlated activity in vivo., Ruthazer ES, Akerman CJ, Cline HT., Science. July 4, 2003; 301 (5629): 66-70.


Dendrite growth increased by visual activity requires NMDA receptor and Rho GTPases., Sin WC, Haas K, Ruthazer ES, Cline HT., Nature. October 3, 2002; 419 (6906): 475-80.

???pagination.result.page??? 1