|
XB-PERS-1887
Publications By Richard W. Wozniak
???pagination.result.count??????pagination.result.page??? 1
|
Nup53 is required for nuclear envelope and nuclear pore complex assembly., Hawryluk-Gara LA, Platani M, Santarella R, Wozniak RW, Mattaj IW., Mol Biol Cell. April 1, 2008; 19 (4): 1753-62. |
|
The conserved transmembrane nucleoporin NDC1 is required for nuclear pore complex assembly in vertebrate cells., Mansfeld J, Güttinger S, Hawryluk-Gara LA, Panté N, Mall M, Galy V, Haselmann U, Mühlhäusser P, Wozniak RW, Mattaj IW, Kutay U, Antonin W., Mol Cell. April 7, 2006; 22 (1): 93-103. |
|
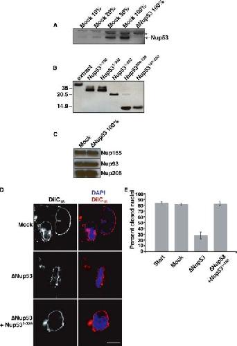
Vertebrate Nup53 interacts with the nuclear lamina and is required for the assembly of a Nup93-containing complex., Hawryluk-Gara LA, Shibuya EK, Wozniak RW., Mol Biol Cell. May 1, 2005; 16 (5): 2382-94. |
???pagination.result.page??? 1
