Click here to close Hello! We notice that you are using Internet Explorer, which is not supported by Xenbase and may cause the site to display incorrectly. We suggest using a current version of Chrome, FireFox, or Safari.

Profile Publications (72)
XB-PERS-1885

Publications By Chenbei Chang

???pagination.result.count???

???pagination.result.page??? 1 2 ???pagination.result.next???


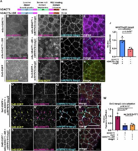
Dact1 induces Dishevelled oligomerization to facilitate binding partner switch and signalosome formation during convergent extension., Angermeier A, Yu D, Huang Y, Marchetto S, Borg JP, Chang C, Wang J., Nat Commun. March 11, 2025; 16 (1): 2425.   


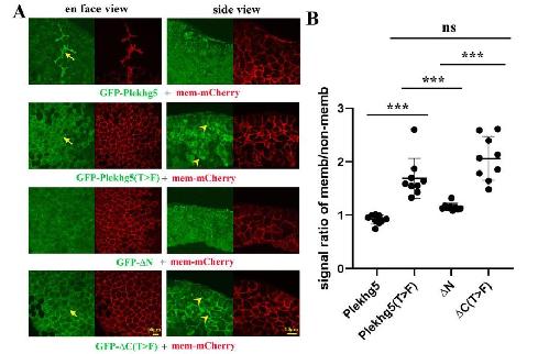
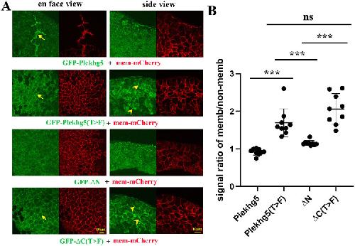
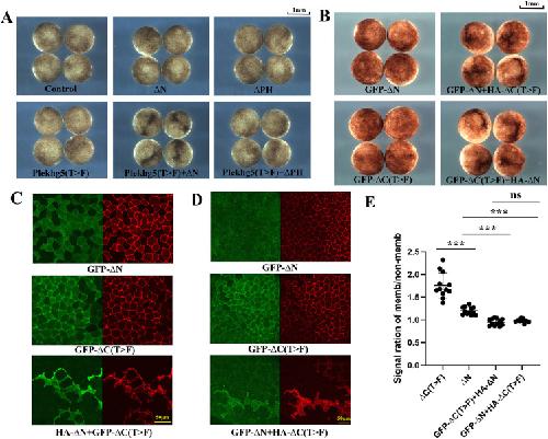
The RhoGEF protein Plekhg5 self-associates via its PH domain to regulate apical cell constriction., Popov IK, Tao J, Chang C., Mol Biol Cell. August 1, 2024; 35 (10): ar134.   


The RhoGEF protein Plekhg5 regulates medioapical and junctional actomyosin dynamics of apical constriction during Xenopus gastrulation., Baldwin A, Popov IK, Keller R, Wallingford J, Chang C., Mol Biol Cell. June 1, 2023; 34 (7): ar64.   


Recognition of H2AK119ub plays an important role in RSF1-regulated early Xenopus development., Parast SM, Yu D, Chen C, Dickinson AJ, Chang C, Wang H., Front Cell Dev Biol. January 1, 2023; 11 1168643.   


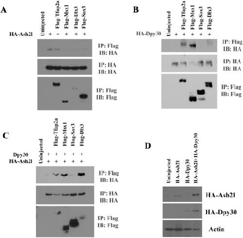
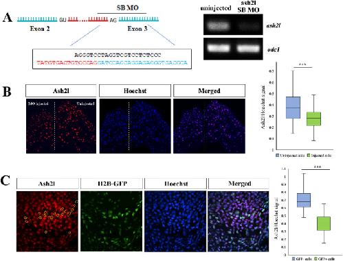
Ash2l, an obligatory component of H3K4 methylation complexes, regulates neural crest development., Mohammadparast S, Chang C., Dev Biol. December 24, 2022; 492 14-24.   


Assays for Apical Constriction Using the Xenopus Model., Baldwin AT, Popov IK, Wallingford JB, Chang C., Methods Mol Biol. January 1, 2022; 2438 415-437.


Imaging of dynamic actin remodeling reveals distinct behaviors of head and trunk mesoderm in gastrulating Xenopus laevis., Komatsu V, Doddihal V, Chang C., MicroPubl Biol. October 14, 2021; 2021   


Heterochromatin protein 1 beta regulates neural and neural crest development by repressing pluripotency-associated gene pou5f3.2/oct25 in Xenopus., Tien CL, Mohammadparast S, Chang C., Dev Dyn. August 1, 2021; 250 (8): 1113-1124.


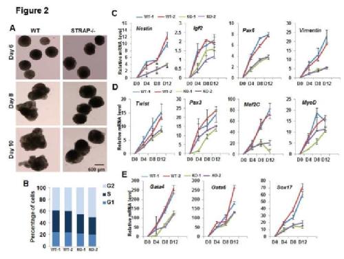
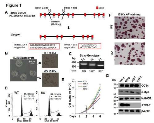
STRAP regulates alternative splicing fidelity during lineage commitment of mouse embryonic stem cells., Jin L, Chen Y, Crossman DK, Datta A, Vu T, Mobley JA, Basu MK, Scarduzio M, Wang H, Chang C, Datta PK., Nat Commun. November 23, 2020; 11 (1): 5941.   


The hERG channel activator, RPR260243, enhances protective IKr current early in the refractory period reducing arrhythmogenicity in zebrafish hearts., Shi YP, Pang Z, Venkateshappa R, Gunawan M, Kemp J, Truong E, Chang C, Lin E, Shafaattalab S, Faizi S, Rayani K, Tibbits GF, Claydon VE, Claydon TW., Am J Physiol Heart Circ Physiol. August 1, 2020; 319 (2): H251-H261.


Novel truncating mutations in CTNND1 cause a dominant craniofacial and cardiac syndrome., Alharatani R, Ververi A, Beleza-Meireles A, Ji W, Mis E, Patterson QT, Griffin JN, Bhujel N, Chang CA, Dixit A, Konstantino M, Healy C, Hannan S, Neo N, Cash A, Li D, Bhoj E, Zackai EH, Cleaver R, Baralle D, McEntagart M, Newbury-Ecob R, Scott R, Hurst JA, Au PYB, Hosey MT, Khokha M, Marciano DK, Lakhani SA, Liu KJ., Hum Mol Genet. July 21, 2020; 29 (11): 1900-1921.   


The transcription factor Hypermethylated in Cancer 1 (Hic1) regulates neural crest migration via interaction with Wnt signaling., Ray H, Chang C., Dev Biol. July 15, 2020; 463 (2): 169-181.   


A YWHAZ Variant Associated With Cardiofaciocutaneous Syndrome Activates the RAF-ERK Pathway., Popov IK, Hiatt SM, Whalen S, Keren B, Ruivenkamp C, van Haeringen A, Chen MJ, Cooper GM, Korf BR, Chang C., Front Physiol. January 1, 2019; 10 388.   


The RhoGEF protein Plekhg5 regulates apical constriction of bottle cells during gastrulation., Popov IK, Ray HJ, Skoglund P, Keller R, Chang C., Development. December 12, 2018; 145 (24):   


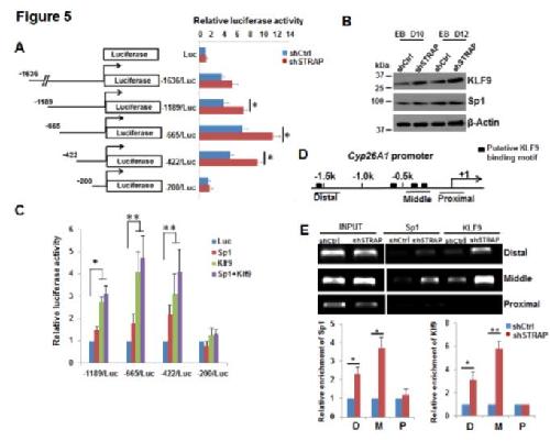
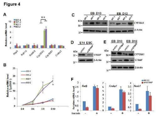
Serine Threonine Kinase Receptor-Associated Protein Deficiency Impairs Mouse Embryonic Stem Cells Lineage Commitment Through CYP26A1-Mediated Retinoic Acid Homeostasis., Jin L, Chang C, Pawlik KM, Datta A, Johnson LM, Vu T, Napoli JL, Datta PK., Stem Cells. September 1, 2018; 36 (9): 1368-1379.   


MicroRNA-31 is required for astrocyte specification., Meares GP, Rajbhandari R, Gerigk M, Tien CL, Chang C, Fehling SC, Rowse A, Mulhern KC, Nair S, Gray GK, Berbari NF, Bredel M, Benveniste EN, Nozell SE., Glia. May 1, 2018; 66 (5): 987-998.


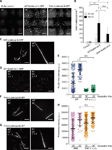
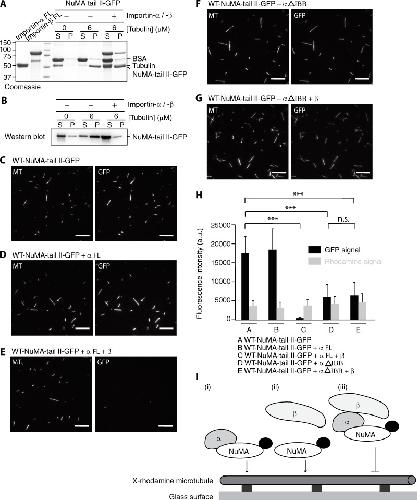
Regulation of mitotic spindle assembly factor NuMA by Importin-β., Chang CC, Huang TL, Shimamoto Y, Tsai SY, Hsia KC., J Cell Biol. November 6, 2017; 216 (11): 3453-3462.   


Role of remodeling and spacing factor 1 in histone H2A ubiquitination-mediated gene silencing., Zhang Z, Jones AE, Wu W, Kim J, Kang Y, Bi X, Gu Y, Popov IK, Renfrow MB, Vassylyeva MN, Vassylyev DG, Giles KE, Chen D, Kumar A, Fan Y, Tong Y, Liu CF, An W, Chang C, Luo J, Chow LT, Wang H., Proc Natl Acad Sci U S A. August 19, 2017; 114 (38): E7949-E7958.   


Identification of new regulators of embryonic patterning and morphogenesis in Xenopus gastrulae by RNA sequencing., Popov IK, Kwon T, Crossman DK, Crowley MR, Wallingford JB, Chang C., Dev Biol. June 15, 2017; 426 (2): 429-441.   


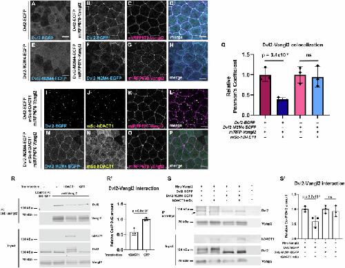
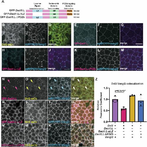
Bimodal regulation of Dishevelled function by Vangl2 during morphogenesis., Seo HS, Habas R, Chang C, Wang J., Hum Mol Genet. June 1, 2017; 26 (11): 2053-2061.


Molecular model for force production and transmission during vertebrate gastrulation., Pfister K, Shook DR, Chang C, Keller R, Skoglund P., Development. February 15, 2016; 143 (4): 715-27.   


Animal Cap Assay for TGF-β Signaling., Chang C., Methods Mol Biol. January 1, 2016; 1344 261-74.


Snail2/Slug cooperates with Polycomb repressive complex 2 (PRC2) to regulate neural crest development., Tien CL, Jones A, Wang H, Gerigk M, Nozell S, Chang C., Development. February 15, 2015; 142 (4): 722-31.   


The roles of Frizzled-3 and Wnt3a on melanocyte development: in vitro studies on neural crest cells and melanocyte precursor cell lines., Chang CH, Tsai RK, Tsai MH, Lin YH, Hirobe T., J Dermatol Sci. August 1, 2014; 75 (2): 100-8.


Regulation of early xenopus embryogenesis by Smad ubiquitination regulatory factor 2., Das S, Chang C., Dev Dyn. August 1, 2012; 241 (8): 1260-73.   


The cytoplasmic tyrosine kinase Arg regulates gastrulation via control of actin organization., Bonacci G, Fletcher J, Devani M, Dwivedi H, Keller R, Chang C., Dev Biol. April 1, 2012; 364 (1): 42-55.   


Short chain dehydrogenase/reductase rdhe2 is a novel retinol dehydrogenase essential for frog embryonic development., Belyaeva OV, Lee SA, Adams MK, Chang C, Kedishvili NY., J Biol Chem. March 16, 2012; 287 (12): 9061-71.   


Multiple kisspeptin receptors in early osteichthyans provide new insights into the evolution of this receptor family., Pasquier J, Lafont AG, Jeng SR, Morini M, Dirks R, van den Thillart G, Tomkiewicz J, Tostivint H, Chang CF, Rousseau K, Dufour S., PLoS One. January 1, 2012; 7 (11): e48931.   


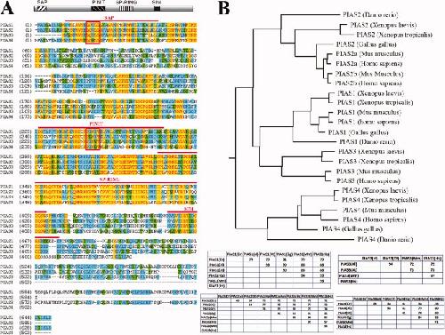
Regulation of early Xenopus development by the PIAS genes., Burn B, Brown S, Chang C., Dev Dyn. September 1, 2011; 240 (9): 2120-6.   


Regulation of histone H2A and H2B deubiquitination and Xenopus development by USP12 and USP46., Joo HY, Jones A, Yang C, Zhai L, Smith AD, Zhang Z, Chandrasekharan MB, Sun ZW, Renfrow MB, Wang Y, Chang C, Wang H., J Biol Chem. March 4, 2011; 286 (9): 7190-201.


Identification and characterization of alternative promoters of zebrafish Rtn-4/Nogo genes in cultured cells and zebrafish embryos., Chen YC, Wu BK, Chu CY, Cheng CH, Han HW, Chen GD, Lee MT, Hwang PP, Kawakami K, Chang CC, Huang CJ., Nucleic Acids Res. August 1, 2010; 38 (14): 4635-50.   


CHD7 cooperates with PBAF to control multipotent neural crest formation., Bajpai R, Chen DA, Rada-Iglesias A, Zhang J, Xiong Y, Helms J, Chang CP, Zhao Y, Swigut T, Wysocka J., Nature. February 18, 2010; 463 (7283): 958-62.   


Nuclear export of Smad2 and Smad3 by RanBP3 facilitates termination of TGF-beta signaling., Dai F, Lin X, Chang C, Feng XH., Dev Cell. March 1, 2009; 16 (3): 345-57.


Samba, a Xenopus hnRNP expressed in neural and neural crest tissues., Yan CY, Skourides P, Chang C, Brivanlou A., Dev Dyn. January 1, 2009; 238 (1): 204-9.   


Parathyroid hormone signaling through low-density lipoprotein-related protein 6., Wan M, Yang C, Li J, Wu X, Yuan H, Ma H, He X, Nie S, Chang C, Cao X., Genes Dev. November 1, 2008; 22 (21): 2968-79.   


Alpha-bungarotoxin binding to target cell in a developing visual system by carboxylated nanodiamond., Liu KK, Chen MF, Chen PY, Lee TJ, Cheng CL, Chang CC, Ho YP, Chao JI., Nanotechnology. May 21, 2008; 19 (20): 205102.


Neural induction requires continued suppression of both Smad1 and Smad2 signals during gastrulation., Chang C, Harland RM., Development. November 1, 2007; 134 (21): 3861-72.   


Regulation of cell cycle progression and gene expression by H2A deubiquitination., Joo HY, Zhai L, Yang C, Nie S, Erdjument-Bromage H, Tempst P, Chang C, Wang H., Nature. October 25, 2007; 449 (7165): 1068-72.


Erbin inhibits transforming growth factor beta signaling through a novel Smad-interacting domain., Dai F, Chang C, Lin X, Dai P, Mei L, Feng XH., Mol Cell Biol. September 1, 2007; 27 (17): 6183-94.


C-terminal modification is required for GABARAP-mediated GABA(A) receptor trafficking., Chen ZW, Chang CS, Leil TA, Olsen RW., J Neurosci. June 20, 2007; 27 (25): 6655-63.


Endofin acts as a Smad anchor for receptor activation in BMP signaling., Shi W, Chang C, Nie S, Xie S, Wan M, Cao X., J Cell Sci. April 1, 2007; 120 (Pt 7): 1216-24.


Regulation of Xenopus gastrulation by ErbB signaling., Nie S, Chang C., Dev Biol. March 1, 2007; 303 (1): 93-107.   


PI3K and Erk MAPK mediate ErbB signaling in Xenopus gastrulation., Nie S, Chang C., Mech Dev. January 1, 2007; 124 (9-10): 657-67.   


Function of the two Xenopus smad4s in early frog development., Chang C, Brivanlou AH, Harland RM., J Biol Chem. October 13, 2006; 281 (41): 30794-803.   


Electrophysiological characterization and modeling of the structure activity relationship of the human concentrative nucleoside transporter 3 (hCNT3)., Hu H, Endres CJ, Chang C, Umapathy NS, Lee EW, Fei YJ, Itagaki S, Swaan PW, Ganapathy V, Unadkat JD., Mol Pharmacol. May 1, 2006; 69 (5): 1542-53.


Smads oppose Hox transcriptional activities., Li X, Nie S, Chang C, Qiu T, Cao X., Exp Cell Res. April 1, 2006; 312 (6): 854-64.


Regulation of early Xenopus development by ErbB signaling., Nie S, Chang C., Dev Dyn. February 1, 2006; 235 (2): 301-14.   


Quercetin inhibits the 5-hydroxytryptamine type 3 receptor-mediated ion current by interacting with pre-transmembrane domain I., Lee BH, Jeong SM, Lee JH, Kim JH, Yoon IS, Lee JH, Choi SH, Lee SM, Chang CG, Kim HC, Han Y, Paik HD, Kim Y, Nah SY., Mol Cells. August 31, 2005; 20 (1): 69-73.


Comparative pharmacophore modeling of organic anion transporting polypeptides: a meta-analysis of rat Oatp1a1 and human OATP1B1., Chang C, Pang KS, Swaan PW, Ekins S., J Pharmacol Exp Ther. August 1, 2005; 314 (2): 533-41.


GABAA receptor-associated protein regulates GABAA receptor cell-surface number in Xenopus laevis oocytes., Chen ZW, Chang CS, Leil TA, Olcese R, Olsen RW., Mol Pharmacol. July 1, 2005; 68 (1): 152-9.

???pagination.result.page??? 1 2 ???pagination.result.next???