Click here to close Hello! We notice that you are using Internet Explorer, which is not supported by Xenbase and may cause the site to display incorrectly. We suggest using a current version of Chrome, FireFox, or Safari.

Profile Publications (37)
XB-PERS-1869

Publications By Kenneth B. Storey

???pagination.result.count???

???pagination.result.page??? 1


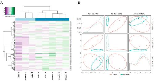
Proteomic responses to progressive dehydration and rehydration in Xenopus laevis., Zhang B, Hu Y, Jiao M, Yu Z, Storey KB, Niu Y, Wang H., Comp Biochem Physiol Part D Genomics Proteomics. December 13, 2025; 56 101654.


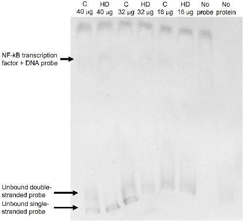
NF-κB signaling and its anti-apoptotic effects in liver & skeletal muscle of dehydrated Xenopus laevis., Biggar Y, Kamath AA, Breedon SA, Storey KB., Exp Cell Res. April 28, 2025; 449 (1): 114579.   


The mRNA N6-Methyladenosine Response to Dehydration in Xenopus laevis., Rehman S, Parent M, Storey KB., Animals (Basel). November 15, 2024; 14 (22):   


Histone Arginine Methylation as a Regulator of Gene Expression in the Dehydrating African Clawed Frog (Xenopus laevis)., Rehman S, Parent M, Storey KB., Genes (Basel). September 1, 2024; 15 (9):   


Regulation of the unfolded protein response during dehydration stress in African clawed frogs, Xenopus laevis., Malik AI, Storey JM, Storey KB., Cell Stress Chaperones. September 1, 2023; 28 (5): 529-540.


Cardiac microRNA expression profile in response to estivation., Naranjo M, Breedon SA, Storey KB., Biochimie. July 1, 2023; 210 22-34.   


Hepatic citrate synthase suppression in the freeze-tolerant wood frog (Rana sylvatica)., Varma A, Storey KB., Int J Biol Macromol. July 1, 2023; 242 (Pt 1): 124718.   


Role of NADP+-dependent isocitrate dehydrogenase from muscle tissue of Rana sylvatica in ROS defense during freeze-tolerance., Mattice AMS, Varma A, Storey KB., Biochimie. July 1, 2023; 210 14-21.   


Role of FOXO transcription factors in the tolerance of whole-body freezing in the wood frog, Rana sylvatica., Rehman S, Hadj-Moussa H, Hawkins L, Storey KB., Cryobiology. March 1, 2023; 110 44-48.


Pro- and anti-apoptotic microRNAs are differentially regulated during estivation in Xenopus laevis., Biggar Y, Ingelson-Filpula WA, Storey KB., Gene. April 20, 2022; 819 146236.   


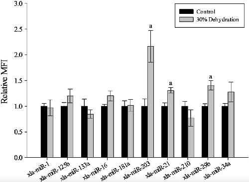
Insights from a vertebrate model organism on the molecular mechanisms of whole-body dehydration tolerance., Luu BE, Hawkins LJ, Storey KB., Mol Cell Biochem. June 1, 2021; 476 (6): 2381-2392.


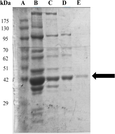
Mind the GAP: Purification and characterization of urea resistant GAPDH during extreme dehydration., Hadj-Moussa H, Wade SC, Childers CL, Storey KB., Proteins. May 1, 2021; 89 (5): 544-557.


The regulation of Akt and FoxO transcription factors during dehydration in the African clawed frog (Xenopus laevis)., Luu BE, Zhang Y, Storey KB., Cell Stress Chaperones. November 1, 2020; 25 (6): 887-897.


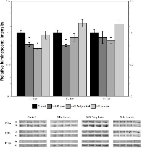
Phosphoproteomic Analysis of X enopus laevis Reveals Expression and Phosphorylation of Hypoxia-Inducible PFKFB3 during Dehydration., Hawkins LJ, Wang X, Xue X, Wang H, Storey KB., iScience. October 23, 2020; 23 (10): 101598.   


MicroRNA expression in the heart of Xenopus laevis facilitates metabolic adaptation to dehydration., Hawkins LJ, Storey KB., Genomics. September 1, 2020; 112 (5): 3525-3536.


Dehydration stress alters the mitogen-activated-protein kinase signaling and chaperone stress response in Xenopus laevis., Wu CW, Tessier SN, Storey KB., Comp Biochem Physiol B Biochem Mol Biol. January 1, 2020; 246-247 110461.


Purification and characterization of a urea sensitive lactate dehydrogenase from skeletal muscle of the African clawed frog, Xenopus laevis., Childers CL, Storey KB., J Comp Physiol B. April 1, 2019; 189 (2): 271-281.


Increased transcript levels and kinetic function of pyruvate kinase during severe dehydration in aestivating African clawed frogs, Xenopus laevis., Dawson NJ, Biggar Y, Malik AI, Storey KB., Comp Biochem Physiol B Biochem Mol Biol. October 1, 2018; 224 245-252.


Regulation of nuclear factor of activated T cells (NFAT) and downstream myogenic proteins during dehydration in the African clawed frog., Zhang Y, English SG, Storey KB., Mol Biol Rep. October 1, 2018; 45 (5): 751-761.


Micromanaging freeze tolerance: the biogenesis and regulation of neuroprotective microRNAs in frozen brains., Hadj-Moussa H, Storey KB., Cell Mol Life Sci. October 1, 2018; 75 (19): 3635-3647.


FoxO4 activity is regulated by phosphorylation and the cellular environment during dehydration in the African clawed frog, Xenopus laevis., Zhang Y, Luu BE, Storey KB., Biochim Biophys Acta Gen Subj. August 1, 2018; 1862 (8): 1721-1728.   


The regulation of heat shock proteins in response to dehydration in Xenopus laevis., Luu BE, Wijenayake S, Malik AI, Storey KB., Cell Stress Chaperones. January 1, 2018; 23 (1): 45-53.


Regulation of the insulin-Akt signaling pathway and glycolysis during dehydration stress in the African clawed frog Xenopus laevis., Wu CW, Tessier SN, Storey KB., Biochem Cell Biol. December 1, 2017; 95 (6): 663-671.


Post-translational Regulation of Hexokinase Function and Protein Stability in the Aestivating Frog Xenopus laevis., Childers CL, Storey KB., Protein J. February 1, 2016; 35 (1): 61-71.


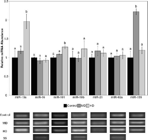
Dehydration triggers differential microRNA expression in Xenopus laevis brain., Luu BE, Storey KB., Gene. November 15, 2015; 573 (1): 64-9.


Identification of a novel dehydration responsive gene, drp10, from the African clawed frog, Xenopus laevis., Biggar KK, Biggar Y, Storey KB., J Exp Zool A Ecol Genet Physiol. July 1, 2015; 323 (6): 375-81.


Purification and characterization of a urea sensitive lactate dehydrogenase from the liver of the African clawed frog, Xenopus laevis., Katzenback BA, Dawson NJ, Storey KB., J Comp Physiol B. July 1, 2014; 184 (5): 601-11.


Dehydration mediated microRNA response in the African clawed frog Xenopus laevis., Wu CW, Biggar KK, Storey KB., Gene. October 25, 2013; 529 (2): 269-75.   


The western painted turtle genome, a model for the evolution of extreme physiological adaptations in a slowly evolving lineage., Shaffer HB, Minx P, Warren DE, Shedlock AM, Thomson RC, Valenzuela N, Abramyan J, Amemiya CT, Badenhorst D, Biggar KK, Borchert GM, Botka CW, Bowden RM, Braun EL, Bronikowski AM, Bruneau BG, Buck LT, Capel B, Castoe TA, Czerwinski M, Delehaunty KD, Edwards SV, Fronick CC, Fujita MK, Fulton L, Graves TA, Green RE, Haerty W, Hariharan R, Hernandez O, Hillier LW, Holloway AK, Janes D, Janzen FJ, Kandoth C, Kong L, de Koning AP, Li Y, Literman R, McGaugh SE, Mork L, O'Laughlin M, Paitz RT, Pollock DD, Ponting CP, Radhakrishnan S, Raney BJ, Richman JM, St John J, Schwartz T, Sethuraman A, Spinks PQ, Storey KB, Thane N, Vinar T, Zimmerman LM, Warren WC, Mardis ER, Wilson RK., Genome Biol. March 28, 2013; 14 (3): R28.   


Aestivation: signaling and hypometabolism., Storey KB, Storey JM., J Exp Biol. May 1, 2012; 215 (Pt 9): 1425-33.


Transcriptional regulation of antioxidant enzymes by FoxO1 under dehydration stress., Malik AI, Storey KB., Gene. October 10, 2011; 485 (2): 114-9.   


Activation of antioxidant defenses in response to freezing in freeze-tolerant painted turtle hatchlings., Krivoruchko A, Storey KB., Biochim Biophys Acta. July 1, 2010; 1800 (7): 662-8.


Activation of antioxidant defense during dehydration stress in the African clawed frog., Malik AI, Storey KB., Gene. August 1, 2009; 442 (1-2): 99-107.   


Activation of extracellular signal-regulated kinases during dehydration in the African clawed frog, Xenopus laevis., Malik AI, Storey KB., J Exp Biol. August 1, 2009; 212 (Pt 16): 2595-603.


Phosphoglycerate kinase 1 expression responds to freezing, anoxia, and dehydration stresses in the freeze tolerant wood frog, Rana sylvatica., Wu S, Storey JM, Storey KB., J Exp Zool A Ecol Genet Physiol. January 1, 2009; 311 (1): 57-67.


Cold acclimation-induced up-regulation of the ribosomal protein L7 gene in the freeze tolerant wood frog, Rana sylvatica., Wu S, De Croos JN, Storey KB., Gene. November 15, 2008; 424 (1-2): 48-55.


The homeobox gene goosecoid and the origin of organizer cells in the early chick blastoderm., Izpisúa-Belmonte JC, De Robertis EM, Storey KG, Stern CD., Cell. August 27, 1993; 74 (4): 645-59.

???pagination.result.page??? 1