Click here to close Hello! We notice that you are using Internet Explorer, which is not supported by Xenbase and may cause the site to display incorrectly. We suggest using a current version of Chrome, FireFox, or Safari.

Profile Publications (18)
XB-PERS-1853

Publications By Michael D. Blower

???pagination.result.count???

???pagination.result.page??? 1


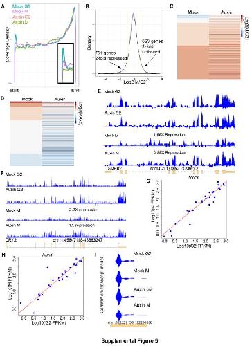
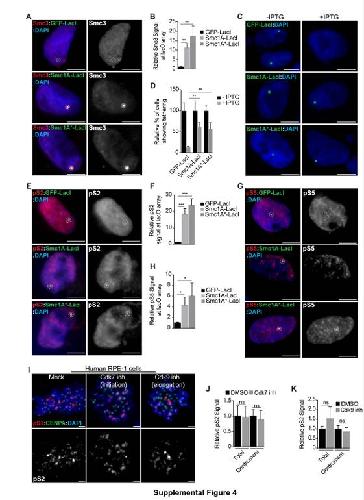
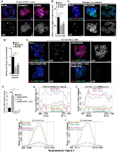
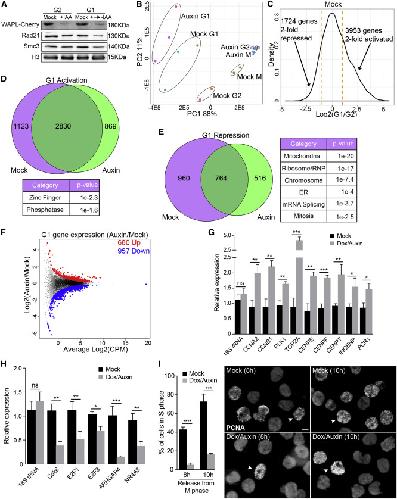
Cohesin Removal Reprograms Gene Expression upon Mitotic Entry., Perea-Resa C, Bury L, Cheeseman IM, Blower MD., Mol Cell. April 2, 2020; 78 (1): 127-140.e7.   


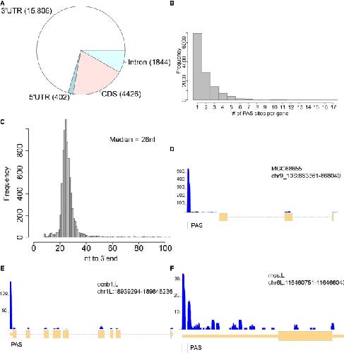
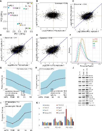
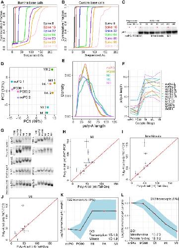
Genome-wide analysis identifies cis-acting elements regulating mRNA polyadenylation and translation during vertebrate oocyte maturation., Yang F, Wang W, Cetinbas M, Sadreyev RI, Blower MD., RNA. March 1, 2020; 26 (3): 324-344.   


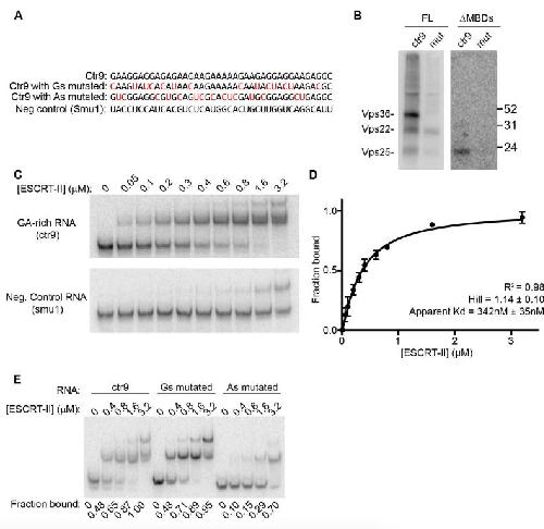
The RNA-binding complex ESCRT-II in Xenopus laevis eggs recognizes purine-rich sequences through its subunit, Vps25., Emerman AB, Blower MD., J Biol Chem. August 10, 2018; 293 (32): 12593-12605.   


Xenopus Piwi proteins interact with a broad proportion of the oocyte transcriptome., Toombs JA, Sytnikova YA, Chirn GW, Ang I, Lau NC, Blower MD., RNA. April 1, 2017; 23 (4): 504-520.   


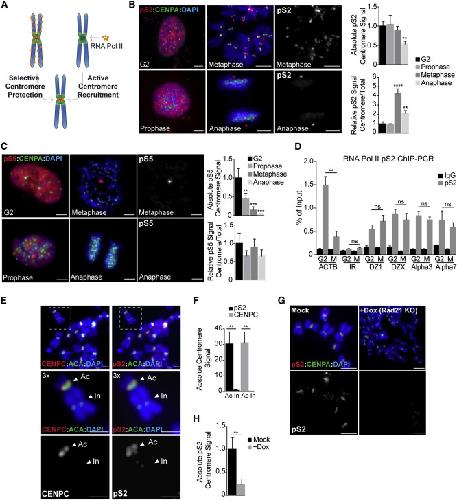
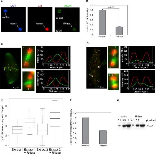
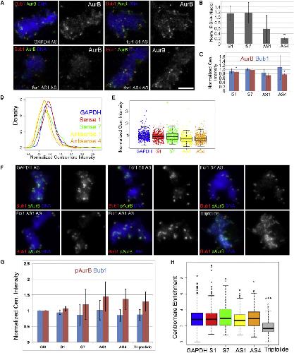
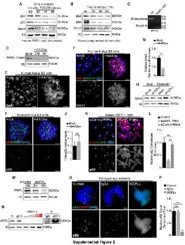
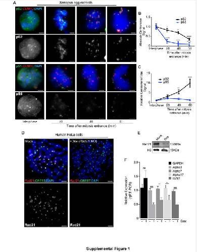
Centromeric Transcription Regulates Aurora-B Localization and Activation., Blower MD., Cell Rep. May 24, 2016; 15 (8): 1624-33.   


ESCRT-II controls retinal axon growth by regulating DCC receptor levels and local protein synthesis., Konopacki FA, Wong HH, Dwivedy A, Bellon A, Blower MD, Holt CE., Open Biol. April 1, 2016; 6 (4): 150218.   


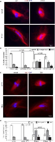
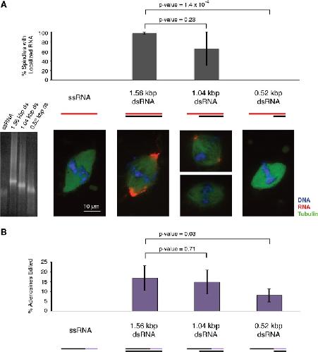
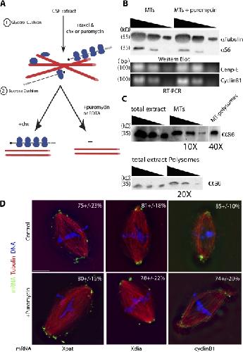
Identification and Characterization of Mitotic Spindle-Localized Transcripts., Emerman AB, Jambhekar A, Blower MD., Methods Mol Biol. January 1, 2016; 1413 303-24.


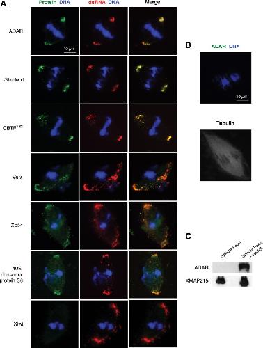
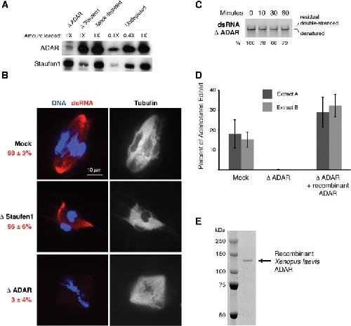
Evidence for multiple, distinct ADAR-containing complexes in Xenopus laevis., Schweidenback CT, Emerman AB, Jambhekar A, Blower MD., RNA. February 1, 2015; 21 (2): 279-95.   


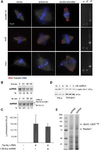
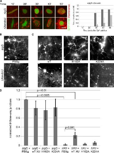
The calcium-dependent ribonuclease XendoU promotes ER network formation through local RNA degradation., Schwarz DS, Blower MD., J Cell Biol. October 13, 2014; 207 (1): 41-57.   


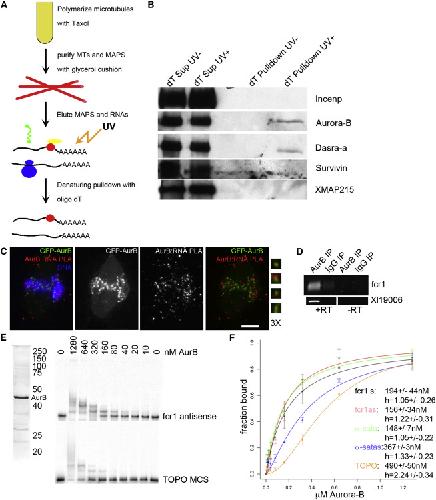
RNA stimulates Aurora B kinase activity during mitosis., Jambhekar A, Emerman AB, Schweidenback CT, Blower MD., PLoS One. January 1, 2014; 9 (6): e100748.   


Combining different mRNA capture methods to analyze the transcriptome: analysis of the Xenopus laevis transcriptome., Blower MD, Jambhekar A, Schwarz DS, Toombs JA., PLoS One. October 8, 2013; 8 (10): e77700.   


Production of Xenopus tropicalis egg extracts to identify microtubule-associated RNAs., Sharp JA, Blower MD., J Vis Exp. June 27, 2013; (76):   


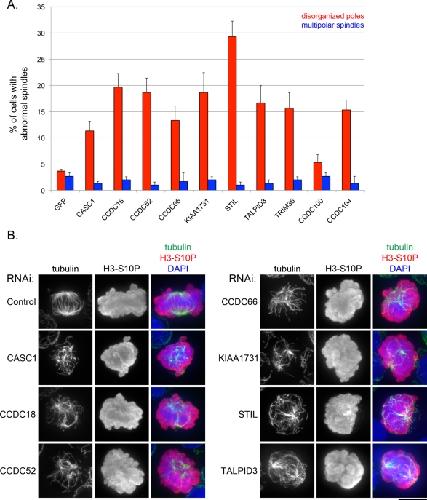
Functional analysis of the microtubule-interacting transcriptome., Sharp JA, Plant JJ, Ohsumi TK, Borowsky M, Blower MD., Mol Biol Cell. November 1, 2011; 22 (22): 4312-23.   


A broadly conserved pathway generates 3'UTR-directed primary piRNAs., Robine N, Lau NC, Balla S, Jin Z, Okamura K, Kuramochi-Miyagawa S, Blower MD, Lai EC., Curr Biol. December 29, 2009; 19 (24): 2066-76.


Systematic and single cell analysis of Xenopus Piwi-interacting RNAs and Xiwi., Lau NC, Ohsumi T, Borowsky M, Kingston RE, Blower MD., EMBO J. October 7, 2009; 28 (19): 2945-58.


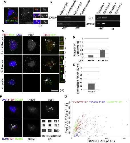
Genome-wide analysis demonstrates conserved localization of messenger RNAs to mitotic microtubules., Blower MD, Feric E, Weis K, Heald R., J Cell Biol. December 31, 2007; 179 (7): 1365-73.   


Xenopus tropicalis egg extracts provide insight into scaling of the mitotic spindle., Brown KS, Blower MD, Maresca TJ, Grammer TC, Harland RM, Heald R., J Cell Biol. March 12, 2007; 176 (6): 765-70.   


A Rae1-containing ribonucleoprotein complex is required for mitotic spindle assembly., Blower MD, Nachury M, Heald R, Weis K., Cell. April 22, 2005; 121 (2): 223-34.

???pagination.result.page??? 1