|
XB-PERS-1833
Publications By Brian J Mitchell
???pagination.result.count??????pagination.result.page??? 1
|
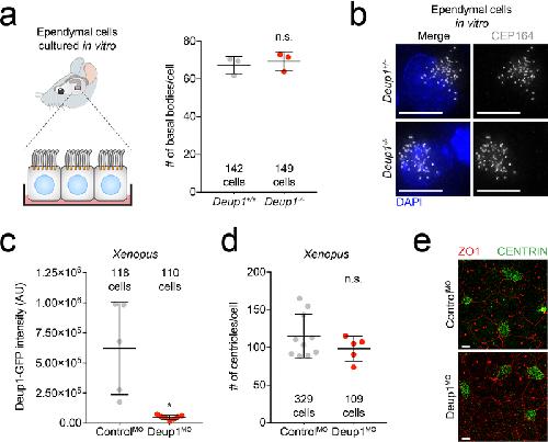
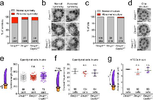
Centriolar defects underlie a primary ciliary dyskinesia phenotype in an adenylate kinase 7 deficient ciliated epithelium., Sheridan J, Grata A, Dorr J, Suva EE, Bresteau E, Mitchell LR, Hassan O, Mitchell B., Dev Biol. August 15, 2025; 524 152-161. |
|
Apical size reduction by macropinocytosis alleviates tissue crowding., Bresteau E, Suva EE, Revell C, Hassan OA, Grata A, Sheridan J, Mitchell J, Arvanitis C, Korobova F, Woolner S, Jensen OE, Mitchell B., Nat Commun. June 23, 2025; 16 (1): 5338. |
|
Bidirectional multiciliated cell extrusion is controlled by Notch-driven basal extrusion and Piezo1-driven apical extrusion., Ventrella R, Kim SK, Sheridan J, Grata A, Bresteau E, Hassan OA, Suva EE, Walentek P, Mitchell BJ., Development. September 1, 2023; 150 (17): |
|
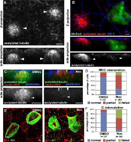
Tubulin acetylation promotes penetrative capacity of cells undergoing radial intercalation., Collins C, Kim SK, Ventrella R, Carruzzo HM, Wortman JC, Han H, Suva EE, Mitchell JW, Yu CC, Mitchell BJ., Cell Rep. August 17, 2021; 36 (7): 109556. |
|
Ciliogenesis and autophagy are coordinately regulated by EphA2 in the cornea to maintain proper epithelial architecture., Kaplan N, Wang S, Wang J, Yang W, Ventrella R, Majekodunmi A, Perez White BE, Getsios S, Mitchell BJ, Peng H, Lavker RM., Ocul Surf. July 1, 2021; 21 193-205. |
|
Mechanical stretch scales centriole number to apical area via Piezo1 in multiciliated cells., Kulkarni S, Marquez J, Date P, Ventrella R, Mitchell BJ, Khokha MK., Elife. June 29, 2021; 10 |
|
A role for Cep70 in centriole amplification in multiciliated cells., Kim SK, Brotslaw E, Thome V, Mitchell J, Ventrella R, Collins C, Mitchell B., Dev Biol. March 1, 2021; 471 10-17. |
|
Notch signaling induces either apoptosis or cell fate change in multiciliated cells during mucociliary tissue remodeling., Tasca A, Helmstädter M, Brislinger MM, Haas M, Mitchell B, Walentek P., Dev Cell. February 22, 2021; 56 (4): 525-539.e6. |
|
Building a ciliated epithelium: Transcriptional regulation and radial intercalation of multiciliated cells., Collins C, Ventrella R, Mitchell BJ., Curr Top Dev Biol. January 1, 2021; 145 3-39. |
|
CAMSAP3 facilitates basal body polarity and the formation of the central pair of microtubules in motile cilia., Robinson AM, Takahashi S, Brotslaw EJ, Ahmad A, Ferrer E, Procissi D, Richter CP, Cheatham MA, Mitchell BJ, Zheng J., Proc Natl Acad Sci U S A. June 16, 2020; 117 (24): 13571-13579. |
|
Centriole Number and the Accumulation of Microtubules Modulate the Timing of Apical Insertion during Radial Intercalation., Collins C, Majekodunmi A, Mitchell B., Curr Biol. May 18, 2020; 30 (10): 1958-1964.e3. |
|
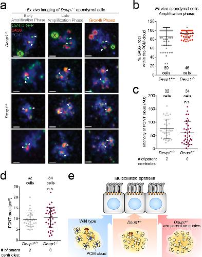
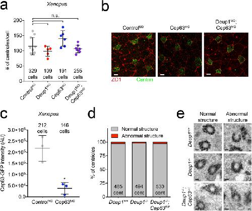
Massive centriole production can occur in the absence of deuterosomes in multiciliated cells., Mercey O, Levine MS, LoMastro GM, Rostaing P, Brotslaw E, Gomez V, Kumar A, Spassky N, Mitchell BJ, Meunier A, Holland AJ., Nat Cell Biol. December 1, 2019; 21 (12): 1544-1552. |
|
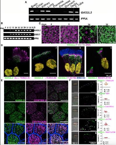
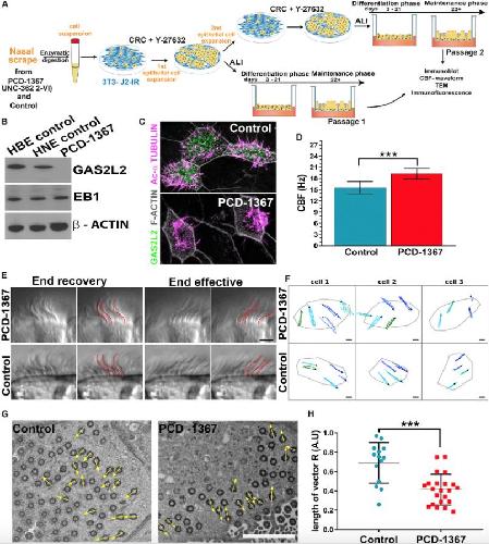
Lack of GAS2L2 Causes PCD by Impairing Cilia Orientation and Mucociliary Clearance., Bustamante-Marin XM, Yin WN, Sears PR, Werner ME, Brotslaw EJ, Mitchell BJ, Jania CM, Zeman KL, Rogers TD, Herring LE, Refabért L, Thomas L, Amselem S, Escudier E, Legendre M, Grubb BR, Knowles MR, Zariwala MA, Ostrowski LE., Am J Hum Genet. February 7, 2019; 104 (2): 229-245. |
|
The small molecule AMBMP disrupts microtubule growth, ciliogenesis, cell polarity, and cell migration., Werner M, Del Castillo U, Ventrella R, Brotslaw E, Mitchell B., Cytoskeleton (Hoboken). October 1, 2018; 75 (10): 450-457. |
|
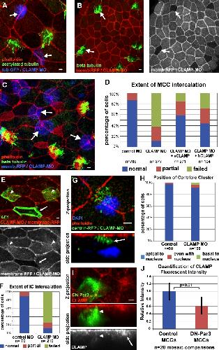
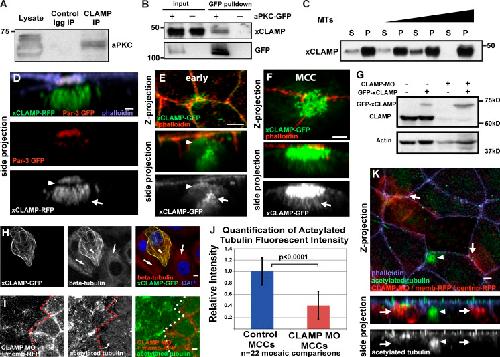
CLAMP/Spef1 regulates planar cell polarity signaling and asymmetric microtubule accumulation in the Xenopus ciliated epithelia., Kim SK, Zhang S, Werner ME, Brotslaw EJ, Mitchell JW, Altabbaa MM, Mitchell BJ., J Cell Biol. May 7, 2018; 217 (5): 1633-1641. |
|
c21orf59/kurly Controls Both Cilia Motility and Polarization., Jaffe KM, Grimes DT, Schottenfeld-Roames J, Werner ME, Ku TS, Kim SK, Pelliccia JL, Morante NF, Mitchell BJ, Burdine RD., Cell Rep. March 1, 2016; 14 (8): 1841-9. |
|
Basal bodies in Xenopus., Zhang S, Mitchell BJ., Cilia. February 3, 2016; 5 2. |
|
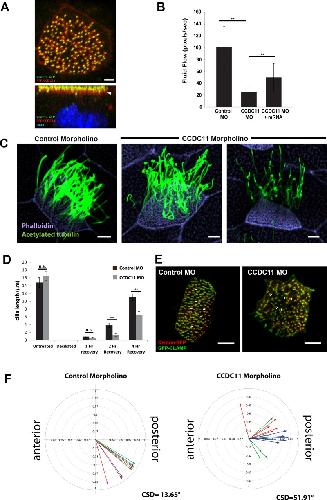
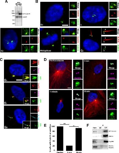
Ccdc11 is a novel centriolar satellite protein essential for ciliogenesis and establishment of left-right asymmetry., Silva E, Betleja E, John E, Spear P, Moresco JJ, Zhang S, Yates JR, Mitchell BJ, Mahjoub MR., Mol Biol Cell. January 1, 2016; 27 (1): 48-63. |
|
Centriole biogenesis and function in multiciliated cells., Zhang S, Mitchell BJ., Methods Cell Biol. January 1, 2015; 129 103-127. |
|
Radial intercalation is regulated by the Par complex and the microtubule-stabilizing protein CLAMP/Spef1., Werner ME, Mitchell JW, Putzbach W, Bacon E, Kim SK, Mitchell BJ., J Cell Biol. August 4, 2014; 206 (3): 367-76. |
|
Stabilization of speckle-type POZ protein (Spop) by Daz interacting protein 1 (Dzip1) is essential for Gli turnover and the proper output of Hedgehog signaling., Schwend T, Jin Z, Jiang K, Mitchell BJ, Jia J, Yang J., J Biol Chem. November 8, 2013; 288 (45): 32809-32820. |
|
Deuterosome-mediated centriole biogenesis., Klos Dehring DA, Vladar EK, Werner ME, Mitchell JW, Hwang P, Mitchell BJ., Dev Cell. October 14, 2013; 27 (1): 103-12. |
|
ZMYND10 is mutated in primary ciliary dyskinesia and interacts with LRRC6., Zariwala MA, Gee HY, Kurkowiak M, Al-Mutairi DA, Leigh MW, Hurd TW, Hjeij R, Dell SD, Chaki M, Dougherty GW, Adan M, Spear PC, Esteve-Rudd J, Loges NT, Rosenfeld M, Diaz KA, Olbrich H, Wolf WE, Sheridan E, Batten TF, Halbritter J, Porath JD, Kohl S, Lovric S, Hwang DY, Pittman JE, Burns KA, Ferkol TW, Sagel SD, Olivier KN, Morgan LC, Werner C, Raidt J, Pennekamp P, Sun Z, Zhou W, Airik R, Natarajan S, Allen SJ, Amirav I, Wieczorek D, Landwehr K, Nielsen K, Schwerk N, Sertic J, Köhler G, Washburn J, Levy S, Fan S, Koerner-Rettberg C, Amselem S, Williams DS, Mitchell BJ, Drummond IA, Otto EA, Omran H, Knowles MR, Hildebrandt F., Am J Hum Genet. August 8, 2013; 93 (2): 336-45. |
|
Bbof1 is required to maintain cilia orientation., Chien YH, Werner ME, Stubbs J, Joens MS, Li J, Chien S, Fitzpatrick JA, Mitchell BJ, Kintner C., Development. August 1, 2013; 140 (16): 3468-77. |
|
Using Xenopus skin to study cilia development and function., Werner ME, Mitchell BJ., Methods Enzymol. January 1, 2013; 525 191-217. |
|
Understanding ciliated epithelia: the power of Xenopus., Werner ME, Mitchell BJ., Genesis. March 1, 2012; 50 (3): 176-85. |
|
Actin and microtubules drive differential aspects of planar cell polarity in multiciliated cells., Werner ME, Hwang P, Huisman F, Taborek P, Yu CC, Mitchell BJ., J Cell Biol. October 3, 2011; 195 (1): 19-26. |
|
Strange as it may seem: the many links between Wnt signaling, planar cell polarity, and cilia., Wallingford JB, Mitchell B., Genes Dev. February 1, 2011; 25 (3): 201-13. |
|
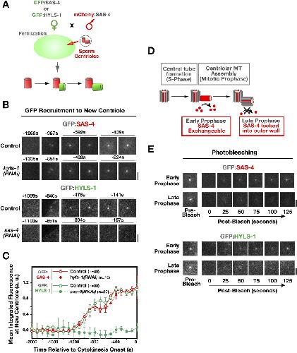
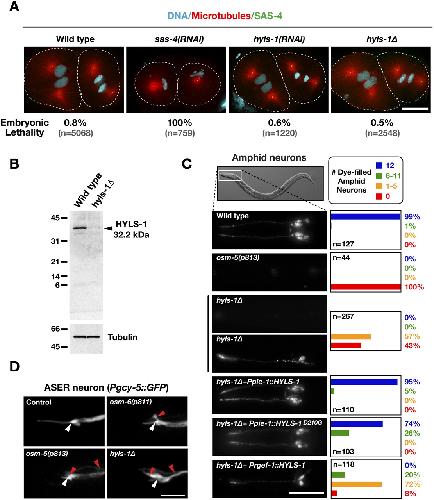
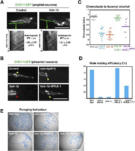
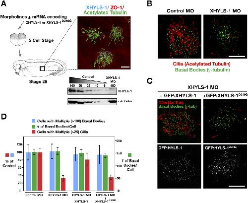
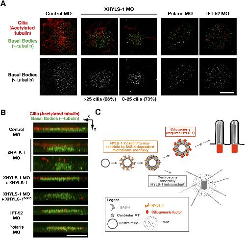
The hydrolethalus syndrome protein HYLS-1 links core centriole structure to cilia formation., Dammermann A, Pemble H, Mitchell BJ, McLeod I, Yates JR, Kintner C, Desai AB, Oegema K., Genes Dev. September 1, 2009; 23 (17): 2046-59. |
|
The PCP pathway instructs the planar orientation of ciliated cells in the Xenopus larval skin., Mitchell B, Stubbs JL, Huisman F, Taborek P, Yu C, Kintner C., Curr Biol. June 9, 2009; 19 (11): 924-9. |
|
Dishevelled controls apical docking and planar polarization of basal bodies in ciliated epithelial cells., Park TJ, Mitchell BJ, Abitua PB, Kintner C, Wallingford JB., Nat Genet. July 1, 2008; 40 (7): 871-9. |
|
A positive feedback mechanism governs the polarity and motion of motile cilia., Mitchell B, Jacobs R, Li J, Chien S, Kintner C., Nature. May 3, 2007; 447 (7140): 97-101. |
|
A small-molecule agonist of the Wnt signaling pathway., Liu J, Wu X, Mitchell B, Kintner C, Ding S, Schultz PG., Angew Chem Int Ed Engl. March 18, 2005; 44 (13): 1987-90. |
???pagination.result.page??? 1
