|
XB-PERS-1829
Publications By Edward Marcotte
???pagination.result.count??????pagination.result.page??? 1
|
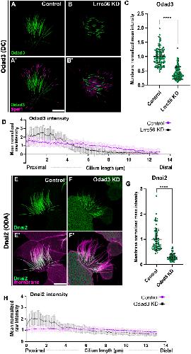
Physical and functional interaction of Lrrc56 and Odad3 is required for deployment of axonemal dyneins in vertebrate multiciliated cells., Reyes-Nava NG, Lee C, Papoulas O, Hong J, Marcotte EM, Wallingford JB., Dis Model Mech. November 13, 2025; |
|
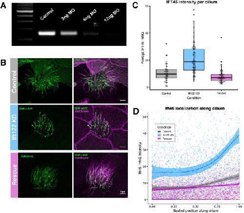
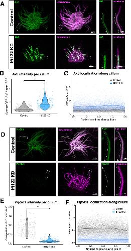
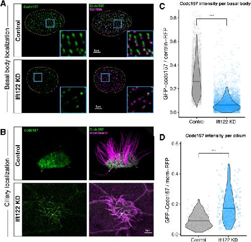
Label-free proteomic comparison reveals ciliary and nonciliary phenotypes of IFT-A mutants., Leggere JC, Hibbard JVK, Papoulas O, Lee C, Pearson CG, Marcotte EM, Wallingford JB., Mol Biol Cell. March 1, 2024; 35 (3): ar39. |
|
Label-free proteomic comparison reveals ciliary and non-ciliary phenotypes of IFT-A mutants., Leggere JC, Hibbard JVK, Papoulas O, Lee C, Pearson CG, Marcotte EM, Wallingford JB., bioRxiv. March 9, 2023; |
|
ARVCF catenin controls force production during vertebrate convergent extension., Huebner RJ, Weng S, Lee C, Sarıkaya S, Papoulas O, Cox RM, Marcotte EM, Wallingford JB., Dev Cell. May 9, 2022; 57 (9): 1119-1131.e5. |
|
Twinfilin1 controls lamellipodial protrusive activity and actin turnover during vertebrate gastrulation., Devitt CC, Lee C, Cox RM, Papoulas O, Alvarado J, Shekhar S, Marcotte EM, Wallingford JB., J Cell Sci. July 15, 2021; 134 (14): |
|
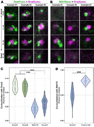
Functional partitioning of a liquid-like organelle during assembly of axonemal dyneins., Lee C, Cox RM, Papoulas O, Horani A, Drew K, Devitt CC, Brody SL, Marcotte EM, Wallingford JB., Elife. December 2, 2020; 9 |
|
A systematic, label-free method for identifying RNA-associated proteins in vivo provides insights into vertebrate ciliary beating machinery., Drew K, Lee C, Cox RM, Dang V, Devitt CC, McWhite CD, Papoulas O, Huizar RL, Marcotte EM, Wallingford JB., Dev Biol. November 1, 2020; 467 (1-2): 108-117. |
|
A liquid-like organelle at the root of motile ciliopathy., Huizar RL, Lee C, Boulgakov AA, Horani A, Tu F, Marcotte EM, Brody SL, Wallingford JB., Elife. December 18, 2018; 7 |
|
Protein localization screening in vivo reveals novel regulators of multiciliated cell development and function., Tu F, Sedzinski J, Ma Y, Marcotte EM, Wallingford JB., J Cell Sci. January 29, 2018; 131 (3): |
|
Paternal chromosome loss and metabolic crisis contribute to hybrid inviability in Xenopus., Gibeaux R, Acker R, Kitaoka M, Georgiou G, van Kruijsbergen I, Ford B, Marcotte EM, Nomura DK, Kwon T, Veenstra GJC, Heald R., Nature. January 18, 2018; 553 (7688): 337-341. |
|
Integration of over 9,000 mass spectrometry experiments builds a global map of human protein complexes., Drew K, Lee C, Huizar RL, Tu F, Borgeson B, McWhite CD, Ma Y, Wallingford JB, Marcotte EM., Mol Syst Biol. June 8, 2017; 13 (6): 932. |
|
Genome evolution in the allotetraploid frog Xenopus laevis., Session AM, Uno Y, Kwon T, Chapman JA, Toyoda A, Takahashi S, Fukui A, Hikosaka A, Suzuki A, Kondo M, van Heeringen SJ, Quigley I, Heinz S, Ogino H, Ochi H, Hellsten U, Lyons JB, Simakov O, Putnam N, Stites J, Kuroki Y, Tanaka T, Michiue T, Watanabe M, Bogdanovic O, Lister R, Georgiou G, Paranjpe SS, van Kruijsbergen I, Shu S, Carlson J, Kinoshita T, Ohta Y, Mawaribuchi S, Jenkins J, Grimwood J, Schmutz J, Mitros T, Mozaffari SV, Suzuki Y, Haramoto Y, Yamamoto TS, Takagi C, Heald R, Miller K, Haudenschild C, Kitzman J, Nakayama T, Izutsu Y, Robert J, Fortriede J, Burns K, Lotay V, Karimi K, Yasuoka Y, Dichmann DS, Flajnik MF, Houston DW, Shendure J, DuPasquier L, Vize PD, Zorn AM, Ito M, Marcotte EM, Wallingford JB, Ito Y, Asashima M, Ueno N, Matsuda Y, Veenstra GJ, Fujiyama A, Harland RM, Taira M, Rokhsar DS., Nature. October 20, 2016; 538 (7625): 336-343. |
|
Sperm is epigenetically programmed to regulate gene transcription in embryos., Teperek M, Simeone A, Gaggioli V, Miyamoto K, Allen GE, Erkek S, Kwon T, Marcotte EM, Zegerman P, Bradshaw CR, Peters AH, Gurdon JB, Jullien J., Genome Res. August 1, 2016; 26 (8): 1034-46. |
|
Corrigendum: The ciliopathy-associated CPLANE proteins direct basal body recruitment of intraflagellar transport machinery., Toriyama M, Lee C, Taylor SP, Duran I, Cohn DH, Bruel AL, Tabler JM, Drew K, Kelly MR, Kim S, Park TJ, Braun DA, Pierquin G, Biver A, Wagner K, Malfroot A, Panigrahi I, Franco B, Al-Lami HA, Yeung Y, Choi YJ, University of Washington Center for Mendelian Genomics, Duffourd Y, Faivre L, Rivière JB, Chen J, Liu KJ, Marcotte EM, Hildebrandt F, Thauvin-Robinet C, Krakow D, Jackson PK, Wallingford JB., Nat Genet. July 27, 2016; 48 (8): 970. |
|
The ciliopathy-associated CPLANE proteins direct basal body recruitment of intraflagellar transport machinery., Toriyama M, Lee C, Taylor SP, Duran I, Cohn DH, Bruel AL, Tabler JM, Drew K, Kelly MR, Kim S, Park TJ, Braun DA, Pierquin G, Biver A, Wagner K, Malfroot A, Panigrahi I, Franco B, Al-Lami HA, Yeung Y, Choi YJ, University of Washington Center for Mendelian Genomics, Duffourd Y, Faivre L, Rivière JB, Chen J, Liu KJ, Marcotte EM, Hildebrandt F, Thauvin-Robinet C, Krakow D, Jackson PK, Wallingford JB., Nat Genet. June 1, 2016; 48 (6): 648-56. |
|
Proteome-wide dataset supporting the study of ancient metazoan macromolecular complexes., Phanse S, Wan C, Borgeson B, Tu F, Drew K, Clark G, Xiong X, Kagan O, Kwan J, Bezginov A, Chessman K, Pal S, Cromar G, Papoulas O, Ni Z, Boutz DR, Stoilova S, Havugimana PC, Guo X, Malty RH, Sarov M, Greenblatt J, Babu M, Derry WB, Tillier ER, Wallingford JB, Parkinson J, Marcotte EM, Emili A., Data Brief. December 25, 2015; 6 715-21. |
|
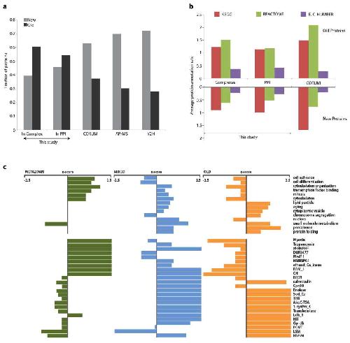
Panorama of ancient metazoan macromolecular complexes., Wan C, Borgeson B, Phanse S, Tu F, Drew K, Clark G, Xiong X, Kagan O, Kwan J, Bezginov A, Chessman K, Pal S, Cromar G, Papoulas O, Ni Z, Boutz DR, Stoilova S, Havugimana PC, Guo X, Malty RH, Sarov M, Greenblatt J, Babu M, Derry WB, Tillier ER, Wallingford JB, Parkinson J, Marcotte EM, Emili A., Nature. September 17, 2015; 525 (7569): 339-44. |
|
Identifying direct targets of transcription factor Rfx2 that coordinate ciliogenesis and cell movement., Kwon T, Chung MI, Gupta R, Baker JC, Wallingford JB, Marcotte EM., Genom Data. December 1, 2014; 2 192-194. |
|
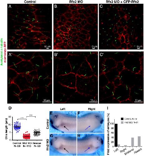
Coordinated genomic control of ciliogenesis and cell movement by RFX2., Chung MI, Kwon T, Tu F, Brooks ER, Gupta R, Meyer M, Baker JC, Marcotte EM, Wallingford JB., Elife. January 1, 2014; 3 e01439. |
|
RFX2 is broadly required for ciliogenesis during vertebrate development., Chung MI, Peyrot SM, LeBoeuf S, Park TJ, McGary KL, Marcotte EM, Wallingford JB., Dev Biol. March 1, 2012; 363 (1): 155-65. |
|
Evolutionarily repurposed networks reveal the well-known antifungal drug thiabendazole to be a novel vascular disrupting agent., Cha HJ, Byrom M, Mead PE, Ellington AD, Wallingford JB, Marcotte EM., PLoS Biol. January 1, 2012; 10 (8): e1001379. |
|
A role for central spindle proteins in cilia structure and function., Smith KR, Kieserman EK, Wang PI, Basten SG, Giles RH, Marcotte EM, Wallingford JB., Cytoskeleton (Hoboken). February 1, 2011; 68 (2): 112-24. |
|
Systematic discovery of nonobvious human disease models through orthologous phenotypes., McGary KL, Park TJ, Woods JO, Cha HJ, Wallingford JB, Marcotte EM., Proc Natl Acad Sci U S A. April 6, 2010; 107 (14): 6544-9. |
|
The planar cell polarity effector Fuz is essential for targeted membrane trafficking, ciliogenesis and mouse embryonic development., Gray RS, Abitua PB, Wlodarczyk BJ, Szabo-Rogers HL, Blanchard O, Lee I, Weiss GS, Liu KJ, Marcotte EM, Wallingford JB, Finnell RH., Nat Cell Biol. October 1, 2009; 11 (10): 1225-32. |
???pagination.result.page??? 1
