|
XB-PERS-1819
Publications By Shuo Wei
???pagination.result.count??????pagination.result.page??? 1
|
In-cell Proteomics Enables High-Resolution Spatial and Temporal Mapping of Early Xenopus tropicalis Embryos., Sun J, Xu X, Wei S, Yu Y., Mol Cell Proteomics. December 5, 2025; 101481. |
|
A Cell Type-Specific Role for Tubb6 in Ciliogenesis of Xenopus Epidermal Multiciliated Cells., Xu X, Ross J, Clark F, Wei S, Sun J., Cytoskeleton (Hoboken). October 11, 2025; |
|
Diphthamide deficiency promotes association of eEF2 with p53 to induce p21 expression and neural crest defects., Shi Y, Huang D, Song C, Cao R, Wang Z, Wang D, Zhao L, Xu X, Lu C, Xiong F, Zhao H, Li S, Zhou Q, Luo S, Hu D, Zhang Y, Wang C, Shen Y, Su W, Wu Y, Schmitz K, Wei S, Song W., Nat Commun. April 26, 2024; 15 (1): 3301. |
|
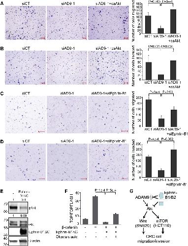
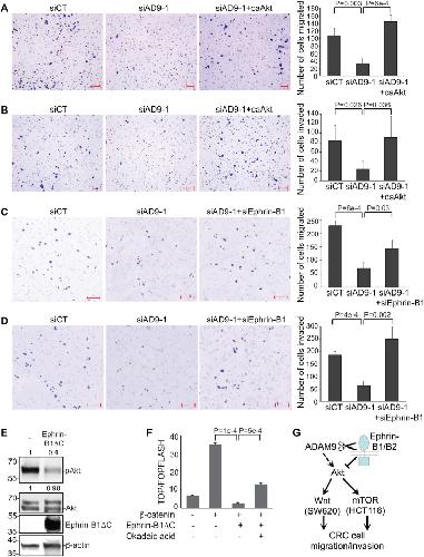
Metalloprotease ADAM9 cleaves ephrin-B ligands and differentially regulates Wnt and mTOR signaling downstream of Akt kinase in colorectal cancer cells., Chandrasekera P, Perfetto M, Lu C, Zhuo M, Bahudhanapati H, Li J, Chen WC, Kulkarni P, Christian L, Liu J, Yien YY, Yu C, Wei S., J Biol Chem. August 1, 2022; 298 (8): 102225. |
|
Whole-genome sequencing identifies I-SceI-mediated transgene integration sites in Xenopus tropicalis snai2:eGFP line., Wang J, Lu C, Wei S., G3 (Bethesda). May 6, 2022; 12 (5): |
|
Deduction and exploration of the evolution and function of vertebrate GFPT family., Wei SA, Xu R, Ji YY, Ding ZW, Zou YZ., Genes Genomics. February 17, 2022; 44 (2): 175-185. |
|
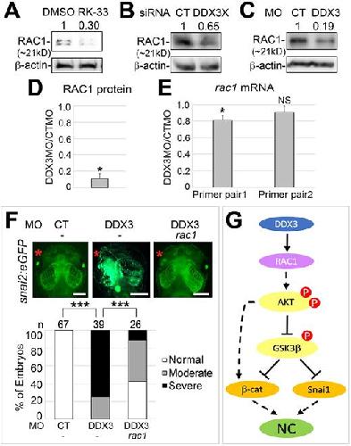
The RNA helicase DDX3 induces neural crest by promoting AKT activity., Perfetto M, Xu X, Lu C, Shi Y, Yousaf N, Li J, Yien YY, Wei S., Development. January 19, 2021; 148 (2): |
|
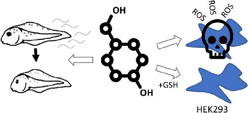
4-Methylcyclohexane methanol (MCHM) affects viability, development, and movement of Xenopus embryos., Perfetto M, Kirkham SG, Ayers MC, Wei S, Gallagher JEG., Toxicol Rep. December 24, 2020; 8 38-43. |
|
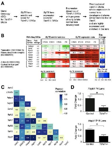
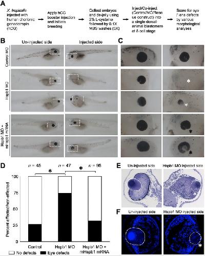
The Tudor-domain protein TDRD7, mutated in congenital cataract, controls the heat shock protein HSPB1 (HSP27) and lens fiber cell morphology., Barnum CE, Al Saai S, Patel SD, Cheng C, Anand D, Xu X, Dash S, Siddam AD, Glazewski L, Paglione E, Polson SW, Chuma S, Mason RW, Wei S, Batish M, Fowler VM, Lachke SA., Hum Mol Genet. July 29, 2020; 29 (12): 2076-2097. |
|
Bottom up proteomics reveals novel differentiation proteins in neuroblastoma cells treated with 13-cis retinoic acid., Halakos EG, Connell AJ, Glazewski L, Wei S, Mason RW., J Proteomics. October 30, 2019; 209 103491. |
|
A new transgenic reporter line reveals Wnt-dependent Snai2 re-expression and cranial neural crest differentiation in Xenopus., Li J, Perfetto M, Materna C, Li R, Thi Tran H, Vleminckx K, Duncan MK, Wei S., Sci Rep. August 1, 2019; 9 (1): 11191. |
|
Intracellular cholesterol stimulates ENaC by interacting with phosphatidylinositol‑4,5‑bisphosphate and mediates cyclosporine A-induced hypertension., Zhai YJ, Wu MM, Linck VA, Zou L, Yue Q, Wei SP, Song C, Zhang S, Williams CR, Song BL, Zhang ZR, Ma HP., Biochim Biophys Acta Mol Basis Dis. July 1, 2019; 1865 (7): 1915-1924. |
|
Xenopus ADAM19 regulates Wnt signaling and neural crest specification by stabilizing ADAM13., Li J, Perfetto M, Neuner R, Bahudhanapati H, Christian L, Mathavan K, Bridges LC, Alfandari D, Wei S., Development. April 4, 2018; 145 (7): |
|
Depletion of Cholesterol Reduces ENaC Activity by Decreasing Phosphatidylinositol-4,5-Bisphosphate in Microvilli., Zhai YJ, Liu BC, Wei SP, Chou CF, Wu MM, Song BL, Linck VA, Zou L, Zhang S, Li XQ, Zhang ZR, Ma HP., Cell Physiol Biochem. January 1, 2018; 47 (3): 1051-1059. |
|
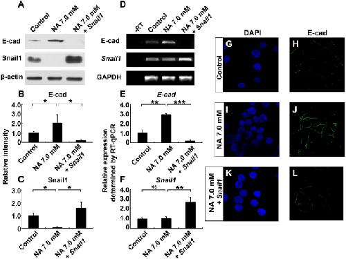
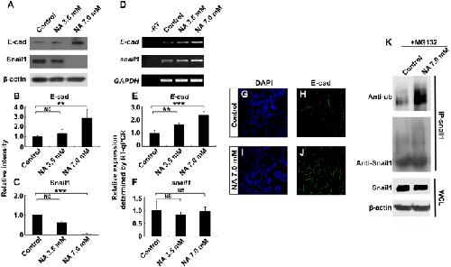
Nicotinic acid inhibits glioma invasion by facilitating Snail1 degradation., Li J, Qu J, Shi Y, Perfetto M, Ping Z, Christian L, Niu H, Mei S, Zhang Q, Yang X, Wei S., Sci Rep. March 3, 2017; 7 43173. |
|
Single-Molecule Studies of the Linker Histone H1 Binding to DNA and the Nucleosome., Yue H, Fang H, Wei S, Hayes JJ, Lee TH., Biochemistry. April 12, 2016; 55 (14): 2069-77. |
|
Roles of ADAM13-regulated Wnt activity in early Xenopus eye development., Wei S, Xu G, Bridges LC, Williams P, Nakayama T, Shah A, Grainger RM, White JM, DeSimone DW., Dev Biol. March 1, 2012; 363 (1): 147-54. |
|
Identification and characterization of ADAM41, a novel ADAM metalloproteinase in Xenopus., Xu G, Wei S, White JM, DeSimone DW., Int J Dev Biol. January 1, 2012; 56 (5): 333-9. |
|
Effects of histone acetylation by Piccolo NuA4 on the structure of a nucleosome and the interactions between two nucleosomes., Lee JY, Wei S, Lee TH., J Biol Chem. April 1, 2011; 286 (13): 11099-109. |
|
A novel annexin A2 protein with platelet aggregation-inhibiting activity from amphibian Bombina maxima skin., Zhang Y, Yu G, Wang Y, Zhang J, Wei S, Lee W, Zhang Y., Toxicon. September 1, 2010; 56 (3): 458-65. |
|
ADAM13 induces cranial neural crest by cleaving class B Ephrins and regulating Wnt signaling., Wei S, Xu G, Bridges LC, Williams P, White JM, DeSimone DW., Dev Cell. August 17, 2010; 19 (2): 345-52. |
|
Conservation and divergence of ADAM family proteins in the Xenopus genome., Wei S, Whittaker CA, Xu G, Bridges LC, Shah A, White JM, Desimone DW., BMC Evol Biol. July 14, 2010; 10 211. |
|
Inhibition of lung fluid clearance and epithelial Na+ channels by chlorine, hypochlorous acid, and chloramines., Song W, Wei S, Zhou Y, Lazrak A, Liu G, Londino JD, Squadrito GL, Matalon S., J Biol Chem. March 26, 2010; 285 (13): 9716-9728. |
|
Alpha(1)-antitrypsin inhibits epithelial Na+ transport in vitro and in vivo., Lazrak A, Nita I, Subramaniyam D, Wei S, Song W, Ji HL, Janciauskiene S, Matalon S., Am J Respir Cell Mol Biol. September 1, 2009; 41 (3): 261-70. |
|
Regulation of epithelial sodium channels by cGMP/PKGII., Nie HG, Chen L, Han DY, Li J, Song WF, Wei SP, Fang XH, Gu X, Matalon S, Ji HL., J Physiol. June 1, 2009; 587 (Pt 11): 2663-76. |
|
Ephrin-B2 and EphB1 mediate retinal axon divergence at the optic chiasm., Williams SE, Mann F, Erskine L, Sakurai T, Wei S, Rossi DJ, Gale NW, Holt CE, Mason CA, Henkemeyer M., Neuron. September 11, 2003; 39 (6): 919-35. |
???pagination.result.page??? 1
