Click here to close Hello! We notice that you are using Internet Explorer, which is not supported by Xenbase and may cause the site to display incorrectly. We suggest using a current version of Chrome, FireFox, or Safari.

Profile Publications (46)
XB-PERS-1817

Publications By Ben G Szaro

???pagination.result.count???

???pagination.result.page??? 1


Developmental and Injury-induced Changes in DNA Methylation in Regenerative versus Non-regenerative Regions of the Vertebrate Central Nervous System., Reverdatto S, Prasad A, Belrose JL, Zhang X, Sammons MA, Gibbs KM, Szaro BG., BMC Genomics. January 4, 2022; 23 (1): 2.   


Neurophysiological and Behavioral Analysis in Xenopus., Szaro BG., Cold Spring Harb Protoc. November 1, 2021; 2021 (11):


Comparative gene expression profiling between optic nerve and spinal cord injury in Xenopus laevis reveals a core set of genes inherent in successful regeneration of vertebrate central nervous system axons., Belrose JL, Prasad A, Sammons MA, Gibbs KM, Szaro BG., BMC Genomics. August 5, 2020; 21 (1): 540.   


Comparisons of SOCS mRNA and protein levels in Xenopus provide insights into optic nerve regenerative success., Priscilla R, Szaro BG., Brain Res. February 1, 2019; 1704 150-160.   


Tracing Central Nervous System Axon Regeneration in Xenopus., Gibbs KM, Szaro BG., Cold Spring Harb Protoc. December 3, 2018; 2018 (12):


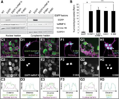
A novel role for the nuclear localization signal in regulating hnRNP K protein stability in vivo., Hutchins EJ, Belrose JL, Szaro BG., Biochem Biophys Res Commun. September 16, 2016; 478 (2): 772-6.


Post-transcriptional regulation mediated by specific neurofilament introns in vivo., Wang C, Szaro BG., J Cell Sci. April 1, 2016; 129 (7): 1500-11.


Using Xenopus Embryos to Study Transcriptional and Posttranscriptional Gene Regulatory Mechanisms of Intermediate Filaments., Wang C, Szaro BG., Methods Enzymol. January 1, 2016; 568 635-60.


Phosphorylation of heterogeneous nuclear ribonucleoprotein K at an extracellular signal-regulated kinase phosphorylation site promotes neurofilament-medium protein expression and axon outgrowth in Xenopus., Hutchins EJ, Belrose JL, Szaro BG., Neurosci Lett. October 21, 2015; 607 59-65.


Microtubule-associated protein tau promotes neuronal class II β-tubulin microtubule formation and axon elongation in embryonic Xenopus laevis., Liu Y, Wang C, Destin G, Szaro BG., Eur J Neurosci. May 1, 2015; 41 (10): 1263-75.   


A method for using direct injection of plasmid DNA to study cis-regulatory element activity in F0 Xenopus embryos and tadpoles., Wang C, Szaro BG., Dev Biol. February 1, 2015; 398 (1): 11-23.   


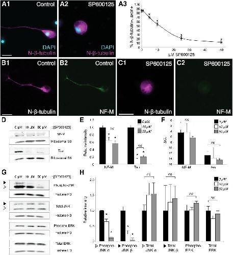
c-Jun N-terminal kinase phosphorylation of heterogeneous nuclear ribonucleoprotein K regulates vertebrate axon outgrowth via a posttranscriptional mechanism., Hutchins EJ, Szaro BG., J Neurosci. September 11, 2013; 33 (37): 14666-80.   


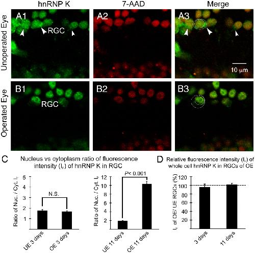
Heterogeneous nuclear ribonucleoprotein K, an RNA-binding protein, is required for optic axon regeneration in Xenopus laevis., Liu Y, Yu H, Deaton SK, Szaro BG., J Neurosci. March 7, 2012; 32 (10): 3563-74.   


hnRNP K post-transcriptionally co-regulates multiple cytoskeletal genes needed for axonogenesis., Liu Y, Szaro BG., Development. July 1, 2011; 138 (14): 3079-90.   


Metamorphosis and the regenerative capacity of spinal cord axons in Xenopus laevis., Gibbs KM, Chittur SV, Szaro BG., Eur J Neurosci. January 1, 2011; 33 (1): 9-25.   


Transcriptional and translational dynamics of light neurofilament subunit RNAs during Xenopus laevis optic nerve regeneration., Ananthakrishnan L, Szaro BG., Brain Res. January 23, 2009; 1250 27-40.


A crucial role for hnRNP K in axon development in Xenopus laevis., Liu Y, Gervasi C, Szaro BG., Development. September 1, 2008; 135 (18): 3125-35.   


Dynamic regulation of middle neurofilament RNA pools during optic nerve regeneration., Ananthakrishnan L, Gervasi C, Szaro BG., Neuroscience. April 22, 2008; 153 (1): 144-53.


Neurofilament content is correlated with branch length in developing collateral branches of Xenopus spinal cord neurons., Smith A, Gervasi C, Szaro BG., Neurosci Lett. August 7, 2006; 403 (3): 283-7.


Regeneration of descending projections in Xenopus laevis tadpole spinal cord demonstrated by retrograde double labeling., Gibbs KM, Szaro BG., Dev Biol. May 9, 2006; 1088 (1): 68-72.


Phylogenetically conserved binding of specific K homology domain proteins to the 3'-untranslated region of the vertebrate middle neurofilament mRNA., Thyagarajan A, Szaro BG., J Biol Chem. November 26, 2004; 279 (48): 49680-8.


Performing functional studies of Xenopus laevis intermediate filament proteins through injection of macromolecules into early embryos., Gervasi C, Szaro BG., Methods Cell Biol. January 1, 2004; 78 673-701.


Increased expression of multiple neurofilament mRNAs during regeneration of vertebrate central nervous system axons., Gervasi C, Thyagarajan A, Szaro BG., J Comp Neurol. June 23, 2003; 461 (2): 262-75.   


Loss of neurofilaments alters axonal growth dynamics., Walker KL, Yoo HK, Undamatla J, Szaro BG., J Neurosci. December 15, 2001; 21 (24): 9655-66.


Differential expression and localization of neuronal intermediate filament proteins within newly developing neurites in dissociated cultures of Xenopus laevis embryonic spinal cord., Undamatla J, Szaro BG., Cell Motil Cytoskeleton. May 1, 2001; 49 (1): 16-32.


Structure, biological activity of the upstream regulatory sequence, and conserved domains of a middle molecular mass neurofilament gene of Xenopus laevis., Roosa JR, Gervasi C, Szaro BG., Brain Res Mol Brain Res. October 20, 2000; 82 (1-2): 35-51.   


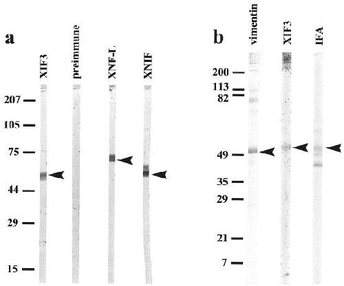
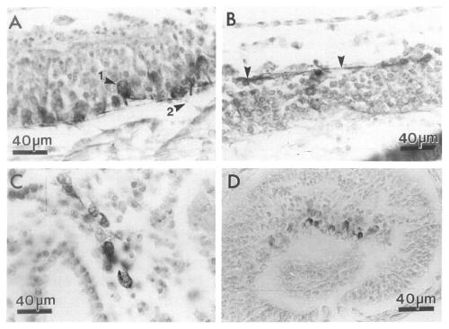
Xenopus laevis peripherin (XIF3) is expressed in radial glia and proliferating neural epithelial cells as well as in neurons., Gervasi C, Stewart CB, Szaro BG., J Comp Neurol. July 31, 2000; 423 (3): 512-31.   


Cloning and characterization of AASPs: novel axon-associated SH3 binding-like proteins., Dearborn RE, Szaro BG, Lnenicka GA., J Neurobiol. March 1, 1999; 38 (4): 581-94.


Xefiltin, a Xenopus laevis neuronal intermediate filament protein, is expressed in actively growing optic axons during development and regeneration., Zhao Y, Szaro BG., J Neurobiol. November 20, 1997; 33 (6): 811-24.   


Sequence and expression patterns of two forms of the middle molecular weight neurofilament protein (NF-M) of Xenopus laevis., Gervasi C, Szaro BG., Brain Res Mol Brain Res. September 1, 1997; 48 (2): 229-42.


Xefiltin, a new low molecular weight neuronal intermediate filament protein of Xenopus laevis, shares sequence features with goldfish gefiltin and mammalian alpha-internexin and differs in expression from XNIF and NF-L., Zhao Y, Szaro BG., J Comp Neurol. January 20, 1997; 377 (3): 351-64.   


Effects of intermediate filament disruption on the early development of the peripheral nervous system of Xenopus laevis., Lin W, Szaro BG., Dev Biol. October 10, 1996; 179 (1): 197-211.   


Neurofilaments help maintain normal morphologies and support elongation of neurites in Xenopus laevis cultured embryonic spinal cord neurons., Lin W, Szaro BG., J Neurosci. December 1, 1995; 15 (12): 8331-44.   


The Xenopus laevis homologue to the neuronal cyclin-dependent kinase (cdk5) is expressed in embryos by gastrulation., Gervasi C, Szaro BG., Brain Res Mol Brain Res. November 1, 1995; 33 (2): 192-200.   


The optic tract and tectal ablation influence the composition of neurofilaments in regenerating optic axons of Xenopus laevis., Zhao Y, Szaro BG., J Neurosci. June 1, 1995; 15 (6): 4629-40.   


Maturation of neurites in mixed cultures of spinal cord neurons and muscle cells from Xenopus laevis embryos followed with antibodies to neurofilament proteins., Lin W, Szaro BG., J Neurobiol. October 1, 1994; 25 (10): 1235-48.


The return of phosphorylated and nonphosphorylated epitopes of neurofilament proteins to the regenerating optic nerve of Xenopus laevis., Zhao Y, Szaro BG., J Comp Neurol. May 1, 1994; 343 (1): 158-72.


Identification and developmental expression of a novel low molecular weight neuronal intermediate filament protein expressed in Xenopus laevis., Charnas LR, Szaro BG, Gainer H., J Neurosci. August 1, 1992; 12 (8): 3010-24.   


Inhibition of axonal development after injection of neurofilament antibodies into a Xenopus laevis embryo., Szaro BG, Grant P, Lee VM, Gainer H., J Comp Neurol. June 22, 1991; 308 (4): 576-85.


Spatial and temporal expression of phosphorylated and non-phosphorylated forms of neurofilament proteins in the developing nervous system of Xenopus laevis., Szaro BG, Lee VM, Gainer H., Brain Res Dev Brain Res. July 1, 1989; 48 (1): 87-103.


Immunocytochemical identification of non-neuronal intermediate filament proteins in the developing Xenopus laevis nervous system., Szaro BG, Gainer H., Dev Biol. October 1, 1988; 471 (2): 207-24.   


Identities, antigenic determinants, and topographic distributions of neurofilament proteins in the nervous systems of adult frogs and tadpoles of Xenopus laevis., Szaro BG, Gainer H., J Comp Neurol. July 15, 1988; 273 (3): 344-58.


Effect of tetraploidy on dendritic branching in neurons and glial cells of the frog, Xenopus laevis., Szaro BG, Tompkins R., J Comp Neurol. April 8, 1987; 258 (2): 304-16.


Changes in axonal transport and glial proteins during optic nerve regeneration in Xenopus laevis., Szaro BG, Loh YP., Curr Top Dev Biol. January 1, 1987; 21 217-54.


Specific changes in axonally transported proteins during regeneration of the frog (Xenopus laevis) optic nerve., Szaro BG, Loh YP, Hunt RK., J Neurosci. January 1, 1985; 5 (1): 192-208.


Axonal transport of [35S]methionine labeled proteins in Xenopus optic nerve: phases of transport and the effects of nerve crush on protein patterns., Szaro BG, Faulkner LA, Hunt RK, Loh YP., Dev Biol. April 16, 1984; 297 (2): 337-55.

???pagination.result.page??? 1