Click here to close Hello! We notice that you are using Internet Explorer, which is not supported by Xenbase and may cause the site to display incorrectly. We suggest using a current version of Chrome, FireFox, or Safari.

Profile Publications (22)
XB-PERS-1810

Publications By David Shechter

???pagination.result.count???

???pagination.result.page??? 1


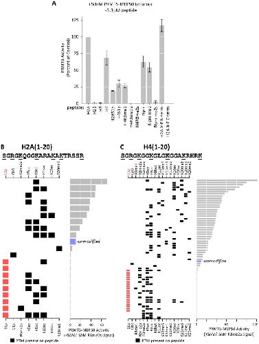
Glutamylation of Npm2 and Nap1 acidic disordered regions increases DNA mimicry and histone chaperone efficiency., Lorton BM, Warren C, Ilyas H, Nandigrami P, Hegde S, Cahill S, Lehman SM, Shabanowitz J, Hunt DF, Fiser A, Cowburn D, Shechter D., iScience. April 19, 2024; 27 (4): 109458.   


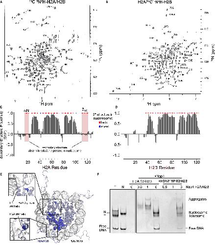
Structure of a single-chain H2A/H2B dimer., Warren C, Bonanno JB, Almo SC, Shechter D., Acta Crystallogr F Struct Biol Commun. May 1, 2020; 76 (Pt 5): 194-198.


Chromatin Characterization in Xenopus laevis Cell-Free Egg Extracts and Embryos., Wang WL, Onikubo T, Shechter D., Cold Spring Harb Protoc. February 1, 2019; 2019 (2):


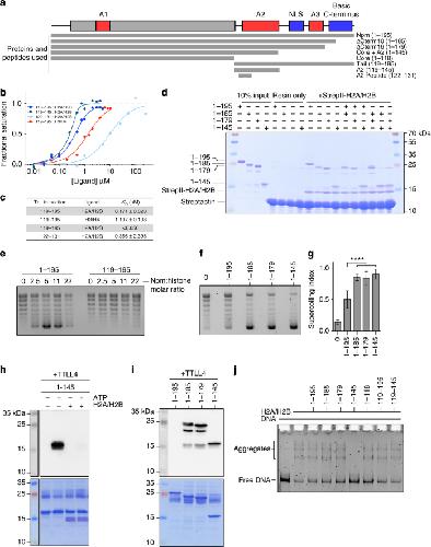
Dynamic intramolecular regulation of the histone chaperone nucleoplasmin controls histone binding and release., Warren C, Matsui T, Karp JM, Onikubo T, Cahill S, Brenowitz M, Cowburn D, Girvin M, Shechter D., Nat Commun. December 20, 2017; 8 (1): 2215.   


Chromatin assembly and transcriptional cross-talk in Xenopus laevis oocyte and egg extracts., Wang WL, Shechter D., Int J Dev Biol. January 1, 2016; 60 (7-8-9): 315-320.


Chaperone-mediated chromatin assembly and transcriptional regulation in Xenopus laevis., Onikubo T, Shechter D., Int J Dev Biol. January 1, 2016; 60 (7-8-9): 271-276.


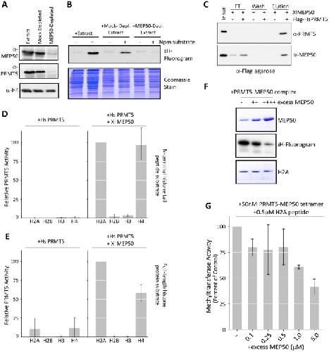
Histone H2A and H4 N-terminal tails are positioned by the MEP50 WD repeat protein for efficient methylation by the PRMT5 arginine methyltransferase., Burgos ES, Wilczek C, Onikubo T, Bonanno JB, Jansong J, Reimer U, Shechter D., J Biol Chem. April 10, 2015; 290 (15): 9674-89.


Developmentally Regulated Post-translational Modification of Nucleoplasmin Controls Histone Sequestration and Deposition., Onikubo T, Nicklay JJ, Xing L, Warren C, Anson B, Wang WL, Burgos ES, Ruff SE, Shabanowitz J, Cheng RH, Hunt DF, Shechter D., Cell Rep. March 17, 2015; 10 (10): 1735-1748.


Phosphorylation and arginine methylation mark histone H2A prior to deposition during Xenopus laevis development., Wang WL, Anderson LC, Nicklay JJ, Chen H, Gamble MJ, Shabanowitz J, Hunt DF, Shechter D., Epigenetics Chromatin. September 6, 2014; 7 22.   


Structure of the arginine methyltransferase PRMT5-MEP50 reveals a mechanism for substrate specificity., Ho MC, Wilczek C, Bonanno JB, Xing L, Seznec J, Matsui T, Carter LG, Onikubo T, Kumar PR, Chan MK, Brenowitz M, Cheng RH, Reimer U, Almo SC, Shechter D., PLoS One. February 25, 2013; 8 (2): e57008.   


Protein arginine methyltransferase Prmt5-Mep50 methylates histones H2A and H4 and the histone chaperone nucleoplasmin in Xenopus laevis eggs., Wilczek C, Chitta R, Woo E, Shabanowitz J, Chait BT, Hunt DF, Shechter D., J Biol Chem. December 9, 2011; 286 (49): 42221-42231.


Analysis of histones and chromatin in Xenopus laevis egg and oocyte extracts., Banaszynski LA, Allis CD, Shechter D., Methods. May 1, 2010; 51 (1): 3-10.


A distinct H2A.X isoform is enriched in Xenopus laevis eggs and early embryos and is phosphorylated in the absence of a checkpoint., Shechter D, Chitta RK, Xiao A, Shabanowitz J, Hunt DF, Allis CD., Proc Natl Acad Sci U S A. January 20, 2009; 106 (3): 749-54.


Analysis of histones in Xenopus laevis. I. A distinct index of enriched variants and modifications exists in each cell type and is remodeled during developmental transitions., Shechter D, Nicklay JJ, Chitta RK, Shabanowitz J, Hunt DF, Allis CD., J Biol Chem. January 9, 2009; 284 (2): 1064-74.


Analysis of histones in Xenopus laevis. II. mass spectrometry reveals an index of cell type-specific modifications on H3 and H4., Nicklay JJ, Shechter D, Chitta RK, Garcia BA, Shabanowitz J, Allis CD, Hunt DF., J Biol Chem. January 9, 2009; 284 (2): 1075-85.


Extraction, purification and analysis of histones., Shechter D, Dormann HL, Allis CD, Hake SB., Nat Protoc. January 1, 2007; 2 (6): 1445-57.


ATM and ATR check in on origins: a dynamic model for origin selection and activation., Shechter D, Gautier J., Cell Cycle. February 1, 2005; 4 (2): 235-8.


DNA unwinding is an Mcm complex-dependent and ATP hydrolysis-dependent process., Shechter D, Ying CY, Gautier J., J Biol Chem. October 29, 2004; 279 (44): 45586-93.


MCM proteins and checkpoint kinases get together at the fork., Shechter D, Gautier J., Proc Natl Acad Sci U S A. July 27, 2004; 101 (30): 10845-6.


ATR and ATM regulate the timing of DNA replication origin firing., Shechter D, Costanzo V, Gautier J., Nat Cell Biol. July 1, 2004; 6 (7): 648-55.


Regulation of DNA replication by ATR: signaling in response to DNA intermediates., Shechter D, Costanzo V, Gautier J., DNA Repair (Amst). January 1, 2004; 3 (8-9): 901-8.


An ATR- and Cdc7-dependent DNA damage checkpoint that inhibits initiation of DNA replication., Costanzo V, Shechter D, Lupardus PJ, Cimprich KA, Gottesman M, Gautier J., Mol Cell. January 1, 2003; 11 (1): 203-13.

???pagination.result.page??? 1