Click here to close Hello! We notice that you are using Internet Explorer, which is not supported by Xenbase and may cause the site to display incorrectly. We suggest using a current version of Chrome, FireFox, or Safari.

Profile Publications (26)
XB-PERS-1801

Publications By Joshua Lynch

???pagination.result.count???

???pagination.result.page??? 1


A lipid site shapes the agonist response of a pentameric ligand-gated ion channel., Hénault CM, Govaerts C, Spurny R, Brams M, Estrada-Mondragon A, Lynch J, Bertrand D, Pardon E, Evans GL, Woods K, Elberson BW, Cuello LG, Brannigan G, Nury H, Steyaert J, Baenziger JE, Ulens C., Nat Chem Biol. December 1, 2019; 15 (12): 1156-1164.


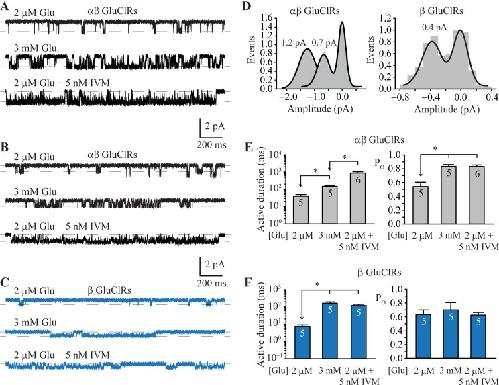
GluClR-mediated inhibitory postsynaptic currents reveal targets for ivermectin and potential mechanisms of ivermectin resistance., Atif M, Smith JJ, Estrada-Mondragon A, Xiao X, Salim AA, Capon RJ, Lynch JW, Keramidas A., PLoS Pathog. January 29, 2019; 15 (1): e1007570.   


Probing the Structural Mechanism of Partial Agonism in Glycine Receptors Using the Fluorescent Artificial Amino Acid, ANAP., Soh MS, Estrada-Mondragon A, Durisic N, Keramidas A, Lynch JW., ACS Chem Biol. March 17, 2017; 12 (3): 805-813.


Xenopus borealis as an alternative source of oocytes for biophysical and pharmacological studies of neuronal ion channels., Cristofori-Armstrong B, Soh MS, Talwar S, Brown DL, Griffin JD, Dekan Z, Stow JL, King GF, Lynch JW, Rash LD., Sci Rep. January 12, 2015; 5 14763.   


The prokaryote ligand-gated ion channel ELIC captured in a pore blocker-bound conformation by the Alzheimer's disease drug memantine., Ulens C, Spurny R, Thompson AJ, Alqazzaz M, Debaveye S, Han L, Price K, Villalgordo JM, Tresadern G, Lynch JW, Lummis SC., Structure. October 7, 2014; 22 (10): 1399-407.


Phosphorylation of α3 glycine receptors induces a conformational change in the glycine-binding site., Han L, Talwar S, Wang Q, Shan Q, Lynch JW., ACS Chem Neurosci. October 16, 2013; 4 (10): 1361-70.


The relative orientation of the TM3 and TM4 domains varies between α1 and α3 glycine receptors., Han L, Talwar S, Lynch JW., ACS Chem Neurosci. February 20, 2013; 4 (2): 248-54.


Distinct properties of glycine receptor β+/α- interface: unambiguously characterizing heteromeric interface reconstituted in homomeric protein., Shan Q, Han L, Lynch JW., J Biol Chem. June 15, 2012; 287 (25): 21244-52.


Function of hyperekplexia-causing α1R271Q/L glycine receptors is restored by shifting the affected residue out of the allosteric signalling pathway., Shan Q, Han L, Lynch JW., Br J Pharmacol. April 1, 2012; 165 (7): 2113-23.


A comparison of glycine- and ivermectin-mediated conformational changes in the glycine receptor ligand-binding domain., Wang Q, Lynch JW., Int J Biochem Cell Biol. February 1, 2012; 44 (2): 335-40.


Expression of key retinoic acid modulating genes suggests active regulation during development and regeneration of the amphibian limb., McEwan J, Lynch J, Beck CW., Dev Dyn. May 1, 2011; 240 (5): 1259-70.   


A cation-π interaction at a phenylalanine residue in the glycine receptor binding site is conserved for different agonists., Pless SA, Hanek AP, Price KL, Lynch JW, Lester HA, Dougherty DA, Lummis SC., Mol Pharmacol. April 1, 2011; 79 (4): 742-8.


Analysis of the expression of retinoic acid metabolising genes during Xenopus laevis organogenesis., Lynch J, McEwan J, Beck CW., Gene Expr Patterns. January 1, 2011; 11 (1-2): 112-7.   


β Subunit M2-M3 loop conformational changes are uncoupled from α1 β glycine receptor channel gating: implications for human hereditary hyperekplexia., Shan Q, Han L, Lynch JW., PLoS One. January 1, 2011; 6 (11): e28105.   


Ligand- and subunit-specific conformational changes in the ligand-binding domain and the TM2-TM3 linker of {alpha}1 {beta}2 {gamma}2 GABAA receptors., Wang Q, Pless SA, Lynch JW., J Biol Chem. December 17, 2010; 285 (51): 40373-86.


The M4 transmembrane segment contributes to agonist efficacy differences between alpha1 and alpha3 glycine receptors., Chen X, Webb TI, Lynch JW., Mol Membr Biol. August 1, 2009; 26 (5): 321-32.


Ligand-specific conformational changes in the alpha1 glycine receptor ligand-binding domain., Pless SA, Lynch JW., J Biol Chem. June 5, 2009; 284 (23): 15847-56.


Distinct conformational changes in activated agonist-bound and agonist-free glycine receptor subunits., Pless SA, Lynch JW., J Neurochem. March 1, 2009; 108 (6): 1585-94.


A cation-pi interaction in the binding site of the glycine receptor is mediated by a phenylalanine residue., Pless SA, Millen KS, Hanek AP, Lynch JW, Lester HA, Lummis SC, Dougherty DA., J Neurosci. October 22, 2008; 28 (43): 10937-42.


Conformational variability of the glycine receptor M2 domain in response to activation by different agonists., Pless SA, Dibas MI, Lester HA, Lynch JW., J Biol Chem. December 7, 2007; 282 (49): 36057-67.


Cdx1 inhibits human colon cancer cell proliferation by reducing beta-catenin/T-cell factor transcriptional activity., Guo RJ, Huang E, Ezaki T, Patel N, Sinclair K, Wu J, Klein P, Suh ER, Lynch JP., J Biol Chem. August 27, 2004; 279 (35): 36865-75.


Comparative surface accessibility of a pore-lining threonine residue (T6') in the glycine and GABA(A) receptors., Shan Q, Haddrill JL, Lynch JW., J Biol Chem. November 22, 2002; 277 (47): 44845-53.


Characterization of a glycine receptor domain that controls the binding and gating mechanisms of the beta-amino acid agonist, taurine., Han NL, Haddrill JL, Lynch JW., J Neurochem. November 1, 2001; 79 (3): 636-47.


COUP-TF1 antagonizes Nkx2.5-mediated activation of the calreticulin gene during cardiac development., Guo L, Lynch J, Nakamura K, Fliegel L, Kasahara H, Izumo S, Komuro I, Agellon LB, Michalak M., J Biol Chem. January 26, 2001; 276 (4): 2797-801.


Class III antiarrhythmic activity in vivo by selective blockade of the slowly activating cardiac delayed rectifier potassium current IKs by (R)-2-(2,4-trifluoromethyl)-N-[2-oxo-5-phenyl-1-(2,2,2-trifluoroethyl)- 2, 3-dihydro-1H-benzo[e][1,4]diazepin-3-yl]acetamide., Selnick HG, Liverton NJ, Baldwin JJ, Butcher JW, Claremon DA, Elliott JM, Freidinger RM, King SA, Libby BE, McIntyre CJ, Pribush DA, Remy DC, Smith GR, Tebben AJ, Jurkiewicz NK, Lynch JJ, Salata JJ, Sanguinetti MC, Siegl PK, Slaughter DE, Vyas K., J Med Chem. November 21, 1997; 40 (24): 3865-8.


Cloning and expression of a human endothelin receptor: subtype A., Hayzer DJ, Rose PM, Lynch JS, Webb ML, Kienzle BK, Liu EC, Bogosian EA, Brinson E, Runge MS., Am J Med Sci. October 1, 1992; 304 (4): 231-8.

???pagination.result.page??? 1