|
XB-PERS-1740
Publications By Saurav Malhotra
???pagination.result.count??????pagination.result.page??? 1
|
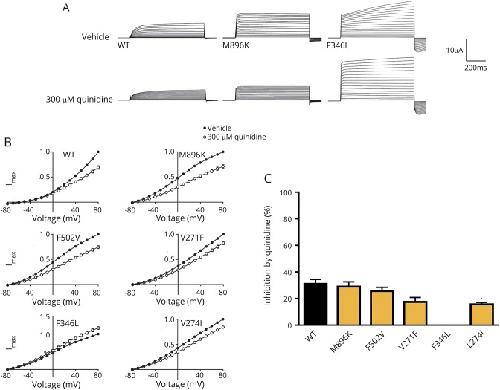
Clinical and molecular characterization of KCNT1-related severe early-onset epilepsy., McTague A, Nair U, Malhotra S, Meyer E, Trump N, Gazina EV, Papandreou A, Ngoh A, Ackermann S, Ambegaonkar G, Appleton R, Desurkar A, Eltze C, Kneen R, Kumar AV, Lascelles K, Montgomery T, Ramesh V, Samanta R, Scott RH, Tan J, Whitehouse W, Poduri A, Scheffer IE, Chong WKK, Cross JH, Topf M, Petrou S, Kurian MA., Neurology. January 2, 2018; 90 (1): e55-e66. |
|
RETRACTED: The Anaphase-Promoting Complex/Cyclosome Is Essential for Entry into Meiotic M-Phase., Malhotra S, Vinod PK, Mansfeld J, Stemmann O, Mayer TU., Dev Cell. January 11, 2016; 36 (1): 94-102. |
|
Dissecting ubiquitin signaling with linkage-defined and protease resistant ubiquitin chains., Schneider T, Schneider D, Rösner D, Malhotra S, Mortensen F, Mayer TU, Scheffner M, Marx A., Angew Chem Int Ed Engl. November 17, 2014; 53 (47): 12925-9. |
???pagination.result.page??? 1
