Click here to close Hello! We notice that you are using Internet Explorer, which is not supported by Xenbase and may cause the site to display incorrectly. We suggest using a current version of Chrome, FireFox, or Safari.

Profile Publications (25)
XB-PERS-1729

Publications By Gufa Lin

???pagination.result.count???

???pagination.result.page??? 1


Natural degradation of RNA polymerase II is essential for oocyte chromatin reorganization and maternal-to-zygotic transition., Wang J, Li W, Guo J, Xu X, Lin G, Li B, So C., Nat Commun. December 12, 2025; 17 (1): 720.


Bi-allelic pathogenic variants in PABPC1L cause oocyte maturation arrest and female infertility., Wang W, Guo J, Shi J, Li Q, Chen B, Pan Z, Qu R, Fu J, Shi R, Xue X, Mu J, Zhang Z, Wu T, Wang W, Zhao L, Li Q, He L, Sun X, Sang Q, Lin G, Wang L., EMBO Mol Med. June 7, 2023; 15 (6): e17177.   


Pharmacological Modulation of Melanocortin 1 Receptor Signaling by Mrap Proteins in Xenopus tropicalis., Tai X, Zhang Y, Yao J, Li X, Liu J, Han J, Lyu J, Lin G, Zhang C., Front Endocrinol (Lausanne). January 1, 2022; 13 892407.   


Evi5 is required for Xenopus limb and tail regeneration., Yang L, Chen Y, Liu H, Liu Y, Yuan F, Li Q, Lin G., Front Cell Dev Biol. January 1, 2022; 10 1027666.   


Pharmacological modulation of the cAMP signaling of two isoforms of melanocortin-3 receptor by melanocortin receptor accessory proteins in the tetrapod Xenopus laevis., Xu Y, Li L, Zheng J, Wang M, Jiang B, Zhai Y, Lu L, Zhang C, Kuang Z, Yang X, Jin LN, Lin G, Zhang C., Endocr Connect. November 15, 2021; 10 (11): 1477-1488.   


Pharmacological evaluation of MRAP proteins on Xenopus neural melanocortin signaling., Tai X, Xue S, Zhang C, Liu Y, Chen J, Han Y, Lin G, Zhang C., J Cell Physiol. September 1, 2021; 236 (9): 6344-6361.


Pharmacological modulation of dual melanocortin-4 receptor signaling by melanocortin receptor accessory proteins in the Xenopus laevis., Li L, Xu Y, Zheng J, Kuang Z, Zhang C, Li N, Lin G, Zhang C., J Cell Physiol. August 1, 2021; 236 (8): 5980-5993.


Melanocortin Receptor 4 Signaling Regulates Vertebrate Limb Regeneration., Zhang M, Chen Y, Xu H, Yang L, Yuan F, Li L, Xu Y, Chen Y, Zhang C, Lin G., Dev Cell. August 20, 2018; 46 (4): 397-409.e5.   


Dicer inactivation stimulates limb regeneration ability in Xenopus laevis., Zhang M, Yang L, Yuan F, Chen Y, Lin G., Wound Repair Regen. January 1, 2018; 26 (1): 46-53.   


Generation of iPSC-derived limb progenitor-like cells for stimulating phalange regeneration in the adult mouse., Chen Y, Xu H, Lin G., Cell Discov. December 19, 2017; 3 17046.   


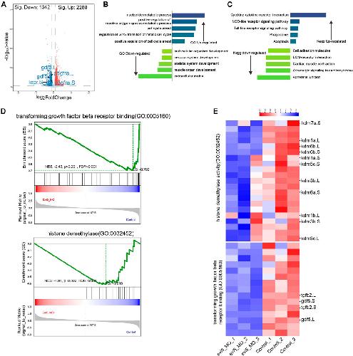
KDM3A-mediated demethylation of histone H3 lysine 9 facilitates the chromatin binding of Neurog2 during neurogenesis., Lin H, Zhu X, Chen G, Song L, Gao L, Khand AA, Chen Y, Lin G, Tao Q., Development. October 15, 2017; 144 (20): 3674-3685.   


Endogenous gradients of resting potential instructively pattern embryonic neural tissue via Notch signaling and regulation of proliferation., Pai VP, Lemire JM, Paré JF, Lin G, Chen Y, Levin M., J Neurosci. March 11, 2015; 35 (10): 4366-85.   


Local and long-range endogenous resting potential gradients antagonistically regulate apoptosis and proliferation in the embryonic CNS., Pai VP, Lemire JM, Chen Y, Lin G, Levin M., Int J Dev Biol. January 1, 2015; 59 (7-9): 327-40.


Imparting regenerative capacity to limbs by progenitor cell transplantation., Lin G, Chen Y, Slack JM., Dev Cell. January 14, 2013; 24 (1): 41-51.   


Micro-computed tomography for visualizing limb skeletal regeneration in young Xenopus frogs., Chen Y, Lin G, Chen Y, Fok A, Slack JM., Anat Rec (Hoboken). October 1, 2012; 295 (10): 1562-5.


Transgenic analysis of signaling pathways required for Xenopus tadpole spinal cord and muscle regeneration., Lin G, Chen Y, Slack JM., Anat Rec (Hoboken). October 1, 2012; 295 (10): 1532-40.


Requirement for Wnt and FGF signaling in Xenopus tadpole tail regeneration., Lin G, Slack JM., Dev Biol. April 15, 2008; 316 (2): 323-35.   


The Xenopus tadpole: a new model for regeneration research., Slack JM, Lin G, Chen Y., Cell Mol Life Sci. January 1, 2008; 65 (1): 54-63.


Regeneration of neural crest derivatives in the Xenopus tadpole tail., Lin G, Chen Y, Slack JM., BMC Dev Biol. May 24, 2007; 7 56.   


Control of muscle regeneration in the Xenopus tadpole tail by Pax7., Chen Y, Lin G, Slack JM., Development. June 1, 2006; 133 (12): 2303-13.   


Activin/Nodal signals mediate the ventral expression of myf-5 in Xenopus gastrula embryos., Chen Y, Lin GF, Hu R, Chen Y, Ding X., Biochem Biophys Res Commun. October 10, 2003; 310 (1): 121-7.


Lef/Tcf-dependent Wnt/beta-catenin signaling during Xenopus axis specification., Geng X, Xiao L, Lin GF, Hu R, Wang JH, Rupp RA, Ding X., FEBS Lett. July 17, 2003; 547 (1-3): 1-6.


T-box binding site mediates the dorsal activation of myf-5 in Xenopus gastrula embryos., Lin GF, Geng X, Chen Y, Qu B, Wang F, Hu R, Ding X., Dev Dyn. January 1, 2003; 226 (1): 51-8.


Is gamma-actin a regulator of amino acid transport?, Lin G, McCormick JI, Johnstone RM., Am J Physiol. June 1, 1996; 270 (6 Pt 1): C1647-55.


Differentiation of two classes of "A" system amino acid transporters., Lin G, McCormick JI, Johnstone RM., Arch Biochem Biophys. July 1, 1994; 312 (1): 308-15.

???pagination.result.page??? 1