Click here to close Hello! We notice that you are using Internet Explorer, which is not supported by Xenbase and may cause the site to display incorrectly. We suggest using a current version of Chrome, FireFox, or Safari.

Profile Publications (29)
XB-PERS-1694

Publications By Nancy Standart

???pagination.result.count???

???pagination.result.page??? 1


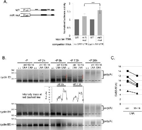
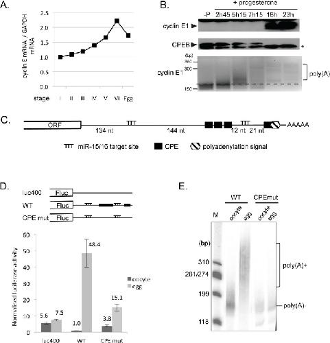
CPEB and miR-15/16 Co-Regulate Translation of Cyclin E1 mRNA during Xenopus Oocyte Maturation., Wilczynska A, Git A, Argasinska J, Belloc E, Standart N., PLoS One. January 1, 2016; 11 (2): e0146792.   


Distinct features of cap binding by eIF4E1b proteins., Kubacka D, Miguel RN, Minshall N, Darzynkiewicz E, Standart N, Zuberek J., J Mol Biol. January 30, 2015; 427 (2): 387-405.   


Investigating the consequences of eIF4E2 (4EHP) interaction with 4E-transporter on its cellular distribution in HeLa cells., Kubacka D, Kamenska A, Broomhead H, Minshall N, Darzynkiewicz E, Standart N., PLoS One. January 1, 2013; 8 (8): e72761.   


Distinct functions of maternal and somatic Pat1 protein paralogs., Marnef A, Maldonado M, Bugaut A, Balasubramanian S, Kress M, Weil D, Standart N., RNA. November 1, 2010; 16 (11): 2094-107.


Translational control assessed using the tethered function assay in Xenopus oocytes., Minshall N, Allison R, Marnef A, Wilczynska A, Standart N., Methods. May 1, 2010; 51 (1): 165-9.


Abundant and dynamically expressed miRNAs, piRNAs, and other small RNAs in the vertebrate Xenopus tropicalis., Armisen J, Gilchrist MJ, Wilczynska A, Standart N, Miska EA., Genome Res. October 1, 2009; 19 (10): 1766-75.


Vg1RBP phosphorylation by Erk2 MAP kinase correlates with the cortical release of Vg1 mRNA during meiotic maturation of Xenopus oocytes., Git A, Allison R, Perdiguero E, Nebreda AR, Houliston E, Standart N., RNA. June 1, 2009; 15 (6): 1121-33.


Role of p54 RNA helicase activity and its C-terminal domain in translational repression, P-body localization and assembly., Minshall N, Kress M, Weil D, Standart N., Mol Biol Cell. May 1, 2009; 20 (9): 2464-72.


Two Piwi proteins, Xiwi and Xili, are expressed in the Xenopus female germline., Wilczynska A, Minshall N, Armisen J, Miska EA, Standart N., RNA. February 1, 2009; 15 (2): 337-45.


Translational control in early development: CPEB, P-bodies and germinal granules., Standart N, Minshall N., Biochem Soc Trans. August 1, 2008; 36 (Pt 4): 671-6.


CPEB interacts with an ovary-specific eIF4E and 4E-T in early Xenopus oocytes., Minshall N, Reiter MH, Weil D, Standart N., J Biol Chem. December 28, 2007; 282 (52): 37389-401.


Asymmetrical beta-actin mRNA translation in growth cones mediates attractive turning to netrin-1., Leung KM, van Horck FP, Lin AC, Allison R, Standart N, Holt CE., Nat Neurosci. October 1, 2006; 9 (10): 1247-56.


Xenopus ElrB, but not ElrA, binds RNA as an oligomer: possible role of the linker., Devaux A, Colegrove-Otero LJ, Standart N., FEBS Lett. September 4, 2006; 580 (20): 4947-52.


The Xenopus ELAV protein ElrB represses Vg1 mRNA translation during oogenesis., Colegrove-Otero LJ, Devaux A, Standart N., Mol Cell Biol. October 1, 2005; 25 (20): 9028-39.


Solution structure and backbone dynamics of the KH-QUA2 region of the Xenopus STAR/GSG quaking protein., Maguire ML, Guler-Gane G, Nietlispach D, Raine AR, Zorn AM, Standart N, Broadhurst RW., J Mol Biol. April 29, 2005; 348 (2): 265-79.


Two distinct Staufen isoforms in Xenopus are vegetally localized during oogenesis., Allison R, Czaplinski K, Git A, Adegbenro E, Stennard F, Houliston E, Standart N., RNA. November 1, 2004; 10 (11): 1751-63.


The active form of Xp54 RNA helicase in translational repression is an RNA-mediated oligomer., Minshall N, Standart N., Nucleic Acids Res. February 24, 2004; 32 (4): 1325-34.


Identification of a C-terminal poly(A)-binding protein (PABP)-PABP interaction domain: role in cooperative binding to poly (A) and efficient cap distal translational repression., Melo EO, Dhalia R, Martins de Sa C, Standart N, de Melo Neto OP., J Biol Chem. November 21, 2003; 278 (47): 46357-68.


Role of cdc2 kinase phosphorylation and conserved N-terminal proteolysis motifs in cytoplasmic polyadenylation-element-binding protein (CPEB) complex dissociation and degradation., Thom G, Minshall N, Git A, Argasinska J, Standart N., Biochem J. February 15, 2003; 370 (Pt 1): 91-100.


The KH domains of Xenopus Vg1RBP mediate RNA binding and self-association., Git A, Standart N., RNA. October 1, 2002; 8 (10): 1319-33.


A 250-nucleotide UA-rich element in the 3' untranslated region of Xenopus laevis Vg1 mRNA represses translation both in vivo and in vitro., Otero LJ, Devaux A, Standart N., RNA. December 1, 2001; 7 (12): 1753-67.


A conserved role of a DEAD box helicase in mRNA masking., Minshall N, Thom G, Standart N., RNA. December 1, 2001; 7 (12): 1728-42.


A novel embryonic poly(A) binding protein, ePAB, regulates mRNA deadenylation in Xenopus egg extracts., Voeltz GK, Ongkasuwan J, Standart N, Steitz JA., Genes Dev. March 15, 2001; 15 (6): 774-88.


Vg1 RBP intracellular distribution and evolutionarily conserved expression at multiple stages during development., Zhang Q, Yaniv K, Oberman F, Wolke U, Git A, Fromer M, Taylor WL, Meyer D, Standart N, Raz E, Yisraeli JK., Mech Dev. October 1, 1999; 88 (1): 101-6.   


Dual roles of p82, the clam CPEB homolog, in cytoplasmic polyadenylation and translational masking., Minshall N, Walker J, Dale M, Standart N., RNA. January 1, 1999; 5 (1): 27-38.


The clam 3' UTR masking element-binding protein p82 is a member of the CPEB family., Walker J, Minshall N, Hake L, Richter J, Standart N., RNA. January 1, 1999; 5 (1): 14-26.


RNA-binding protein conserved in both microtubule- and microfilament-based RNA localization., Havin L, Git A, Elisha Z, Oberman F, Yaniv K, Schwartz SP, Standart N, Yisraeli JK., Genes Dev. June 1, 1998; 12 (11): 1593-8.


Translational regulation. Y the message is masked?, Standart N, Jackson R., Curr Biol. October 1, 1994; 4 (10): 939-41.


The role of cyclin synthesis, modification and destruction in the control of cell division., Minshull J, Pines J, Golsteyn R, Standart N, Mackie S, Colman A, Blow J, Ruderman JV, Wu M, Hunt T., J Cell Sci Suppl. January 1, 1989; 12 77-97.

???pagination.result.page??? 1