Click here to close Hello! We notice that you are using Internet Explorer, which is not supported by Xenbase and may cause the site to display incorrectly. We suggest using a current version of Chrome, FireFox, or Safari.

Profile Publications (17)
XB-PERS-1675

Publications By Sylvain Marcellini

???pagination.result.count???

???pagination.result.page??? 1


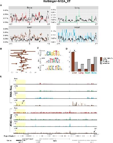
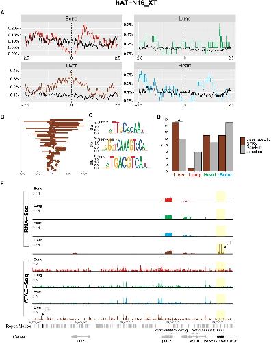
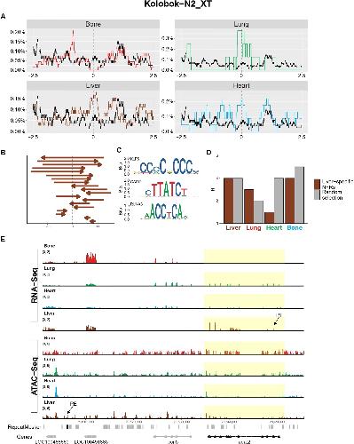
Liver-specific enhancers evolved from independent episodes of MITE domestication in Xenopus tropicalis., Rojas J, Castillo H, Mundaca M, Fraga J, Gilbert C, Valdebenito-Maturana B, Marcellini S., Mob DNA. December 4, 2025; 16 (1): 46.   


Skull Ossification in the Andean Toad Rhinella spinulosa (Bufonidae) and the Genetic Model Organism Xenopus tropicalis (Pipidae) Reveals Heterochrony Phenomena and Frontoparietal Suture Modifications., Mundaca M, Rojas J, Cumilaf L, Jara F, Muñoz D, Pastenes L, Méndez M, Tovar LM, Torrejón M, Montoya-Sanhueza G, Marcellini S., J Exp Zool B Mol Dev Evol. December 4, 2024;


Xenopus tropicalis osteoblast-specific open chromatin regions reveal promoters and enhancers involved in human skeletal phenotypes and shed light on early vertebrate evolution., Castillo H, Hanna P, Sachs LM, Buisine N, Godoy F, Gilbert C, Aguilera F, Muñoz D, Boisvert C, Debiais-Thibaud M, Wan J, Spicuglia S, Marcellini S., Cells Dev. September 29, 2024; 179 203924.


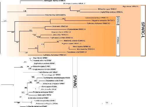
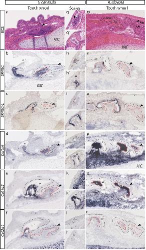
Divergent Expression of SPARC, SPARC-L, and SCPP Genes During Jawed Vertebrate Cartilage Mineralization., Romero A, Leurs N, Muñoz D, Debiais-Thibaud M, Marcellini S., Front Genet. November 25, 2021; 12 788346.   


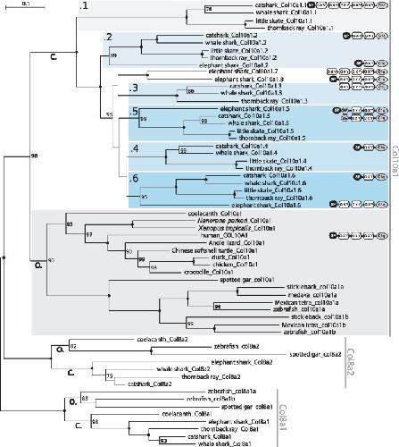
Skeletal Mineralization in Association with Type X Collagen Expression Is an Ancestral Feature for Jawed Vertebrates., Debiais-Thibaud M, Simion P, Ventéo S, Muñoz D, Marcellini S, Mazan S, Haitina T., Mol Biol Evol. October 1, 2019; 36 (10): 2265-2276.   


The neuromuscular junction of Xenopus tadpoles: Revisiting a classical model of early synaptogenesis and regeneration., Bermedo-García F, Ojeda J, Méndez-Olivos EE, Marcellini S, Larraín J, Henríquez JP., Mech Dev. December 1, 2018; 154 91-97.   


Bone regeneration after traumatic skull injury in Xenopus tropicalis., Muñoz D, Castillo H, Henríquez JP, Marcellini S., Mech Dev. December 1, 2018; 154 153-161.   


The Ric-8A/Gα13/FAK signalling cascade controls focal adhesion formation during neural crest cell migration in Xenopus., Toro-Tapia G, Villaseca S, Beyer A, Roycroft A, Marcellini S, Mayor R, Torrejón M., Development. November 21, 2018; 145 (22):   


Evolution of dental tissue mineralization: an analysis of the jawed vertebrate SPARC and SPARC-L families., Enault S, Muñoz D, Simion P, Ventéo S, Sire JY, Marcellini S, Debiais-Thibaud M., BMC Evol Biol. August 30, 2018; 18 (1): 127.   


A Single Chance to Contact Multiple Targets: Distinct Osteocyte Morphotypes Shed Light on the Cellular Mechanism Ensuring the Robust Formation of Osteocytic Networks., Fritz A, Bertin A, Hanna P, Nualart F, Marcellini S., J Exp Zool B Mol Dev Evol. July 1, 2016; 326 (5): 280-9.


Molecular footprinting of skeletal tissues in the catshark Scyliorhinus canicula and the clawed frog Xenopus tropicalis identifies conserved and derived features of vertebrate calcification., Enault S, Muñoz DN, Silva WT, Borday-Birraux V, Bonade M, Oulion S, Ventéo S, Marcellini S, Debiais-Thibaud M., Front Genet. September 15, 2015; 6 283.   


Cellular and molecular characterization of a novel primary osteoblast culture from the vertebrate model organism Xenopus tropicalis., Bertin A, Hanna P, Otarola G, Fritz A, Henriquez JP, Marcellini S., Histochem Cell Biol. April 1, 2015; 143 (4): 431-42.


Evolution of the vertebrate bone matrix: an expression analysis of the network forming collagen paralogues in amphibian osteoblasts., Aldea D, Hanna P, Munoz D, Espinoza J, Torrejon M, Sachs L, Buisine N, Oulion S, Escriva H, Marcellini S., J Exp Zool B Mol Dev Evol. September 1, 2013; 320 (6): 375-84.


Ric-8A, a guanine nucleotide exchange factor for heterotrimeric G proteins, is critical for cranial neural crest cell migration., Fuentealba J, Toro-Tapia G, Arriagada C, Riquelme L, Beyer A, Henriquez JP, Caprile T, Mayor R, Marcellini S, Hinrichs MV, Olate J, Torrejón M., Dev Biol. June 15, 2013; 378 (2): 74-82.   


Two families of Xenopus tropicalis skeletal genes display well-conserved expression patterns with mammals in spite of their highly divergent regulatory regions., Espinoza J, Sanchez M, Sanchez A, Hanna P, Torrejon M, Buisine N, Sachs L, Marcellini S., Evol Dev. January 1, 2010; 12 (6): 541-51.


Divergent functions of two ancient Hydra Brachyury paralogues suggest specific roles for their C-terminal domains in tissue fate induction., Bielen H, Oberleitner S, Marcellini S, Gee L, Lemaire P, Bode HR, Rupp R, Technau U., Development. December 1, 2007; 134 (23): 4187-97.


Evolution of Brachyury proteins: identification of a novel regulatory domain conserved within Bilateria., Marcellini S, Technau U, Smith JC, Lemaire P., Dev Biol. August 15, 2003; 260 (2): 352-61.   

???pagination.result.page??? 1