Click here to close Hello! We notice that you are using Internet Explorer, which is not supported by Xenbase and may cause the site to display incorrectly. We suggest using a current version of Chrome, FireFox, or Safari.

Profile Publications (18)
XB-PERS-1674

Publications By Vance L Trudeau

???pagination.result.count???

???pagination.result.page??? 1


Exposure to the synthetic phenolic antioxidant 4,4'-thiobis(6-t-butyl-m-cresol) disrupts early development in the frog Silurana tropicalis., Reyes YM, Robinson SA, De Silva AO, Brinovcar C, Trudeau VL., Chemosphere. March 1, 2022; 291 (Pt 1): 132814.


Petroleum-derived naphthenic acids disrupt hormone-dependent sexual behaviours in male Western clawed frogs., Zhang WS, Farmer EJ, Muhanzi D, Trudeau VL., Conserv Physiol. January 1, 2022; 10 (1): coac030.   


Amphibian reproductive technologies: approaches and welfare considerations., Silla AJ, Calatayud NE, Trudeau VL., Conserv Physiol. January 1, 2021; 9 (1): coab011.   


Naphthenic Acid Mixtures and Acid-Extractable Organics from Oil Sands Process-Affected Water Impair Embryonic Development of Silurana (Xenopus) tropicalis., Gutierrez-Villagomez JM, Peru KM, Edington C, Headley JV, Pauli BD, Trudeau VL., Environ Sci Technol. February 19, 2019; 53 (4): 2095-2104.


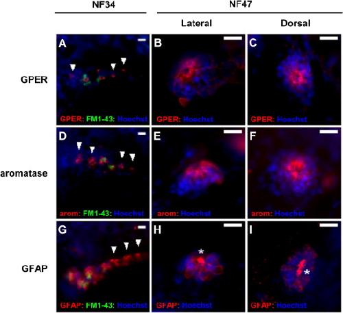
Early expression of aromatase and the membrane estrogen receptor GPER in neuromasts reveals a role for estrogens in the development of the frog lateral line system., Hamilton CK, Navarro-Martin L, Neufeld M, Basak A, Trudeau VL., Gen Comp Endocrinol. September 1, 2014; 205 242-50.   


Growth, development and incidence of deformities in amphibian larvae exposed as embryos to naphthenic acid concentrations detected in the Canadian oil sands region., Melvin SD, Trudeau VL., Environ Pollut. August 1, 2012; 167 178-83.


Developmental profiles and thyroid hormone regulation of brain transcripts in frogs: a species comparison with emphasis on Physalaemus pustulosus., Duarte-Guterman P, Ryan MJ, Hogan NS, Trudeau VL., Brain Behav Evol. January 1, 2012; 79 (2): 98-112.


Transcript profiles and triiodothyronine regulation of sex steroid- and thyroid hormone-related genes in the gonad-mesonephros complex of Silurana tropicalis., Duarte-Guterman P, Trudeau VL., Mol Cell Endocrinol. January 1, 2011; 331 (1): 143-9.


Fate and developmental effects of dietary uptake of methylmercury in Silurana tropicalis tadpoles., Davidson MA, Croteau MC, Millar CS, Trudeau VL, Lean DR., J Toxicol Environ Health A. January 1, 2011; 74 (6): 364-79.


Expression profiles of reproduction- and thyroid hormone-related transcripts in the brains of chemically-induced intersex frogs., Langlois VS, Duarte-Guterman P, Trudeau VL., Sex Dev. January 1, 2011; 5 (1): 26-32.


Regulation of thyroid hormone-, oestrogen- and androgen-related genes by triiodothyronine in the brain of Silurana tropicalis., Duarte-Guterman P, Trudeau VL., J Neuroendocrinol. September 1, 2010; 22 (9): 1023-31.   


Temporal expression and steroidal regulation of piRNA pathway genes (mael, piwi, vasa) during Silurana (Xenopus) tropicalis embryogenesis and early larval development., Zhang D, Duarte-Guterman P, Langlois VS, Trudeau VL., Comp Biochem Physiol C Toxicol Pharmacol. August 1, 2010; 152 (2): 202-6.


Fadrozole and finasteride exposures modulate sex steroid- and thyroid hormone-related gene expression in Silurana (Xenopus) tropicalis early larval development., Langlois VS, Duarte-Guterman P, Ing S, Pauli BD, Cooke GM, Trudeau VL., Gen Comp Endocrinol. April 1, 2010; 166 (2): 417-27.


Expression and T3 regulation of thyroid hormone- and sex steroid-related genes during Silurana (Xenopus) tropicalis early development., Duarte-Guterman P, Langlois VS, Pauli BD, Trudeau VL., Gen Comp Endocrinol. April 1, 2010; 166 (2): 428-35.   


The aromatase inhibitor fadrozole and the 5-reductase inhibitor finasteride affect gonadal differentiation and gene expression in the frog Silurana tropicalis., Duarte-Guterman P, Langlois VS, Hodgkinson K, Pauli BD, Cooke GM, Wade MG, Trudeau VL., Sex Dev. January 1, 2009; 3 (6): 333-41.


Endocrine disruption., Trudeau V, Tyler C., Gen Comp Endocrinol. January 1, 2007; 153 (1-3): 13-4.


Assessment of estrogenic endocrine-disrupting chemical actions in the brain using in vivo somatic gene transfer., Trudeau VL, Turque N, Le Mével S, Alliot C, Gallant N, Coen L, Pakdel F, Demeneix B., Environ Health Perspect. March 1, 2005; 113 (3): 329-34.   


Differential expression of the methyl-cytosine binding protein 2 gene in embryonic and adult brain of zebrafish., Coverdale LE, Martyniuk CJ, Trudeau VL, Martin CC., Brain Res Dev Brain Res. November 25, 2004; 153 (2): 281-7.

???pagination.result.page??? 1