Click here to close Hello! We notice that you are using Internet Explorer, which is not supported by Xenbase and may cause the site to display incorrectly. We suggest using a current version of Chrome, FireFox, or Safari.

Profile Publications (104)
XB-PERS-1644

Publications By Jin-Kwan Han

???pagination.result.count???

???pagination.result.page??? 1 2 3 ???pagination.result.next???


Development of a potent Xenopus GLP-1-derived GLP-1/GIP/Y2 receptor tri-agonist for obesity and type 2 diabetes., Liu X, Gong B, Wang T, Hu G, Han J, Sun L., Int J Biol Macromol. September 9, 2025; 328 (Pt 1): 147553.


Clonorchis sinensis dopamine transporter (CsDAT) facilitates dopamine uptake., Lee WJ, Kim SJ, Lee WK, Han JH, Cha SH., Parasites Hosts Dis. August 20, 2025; 63 (3): 215-227.


RNF2 regulates Wnt/ß-catenin signaling via TCF7L1 destabilization., Koo Y, Han W, Keum BR, Lutz L, Yun SH, Kim GH, Han JK., Sci Rep. November 13, 2023; 13 (1): 19750.   


Transmembrane protein 150b attenuates BMP signaling in the Xenopus organizer., Keum BR, Yeo I, Koo Y, Han W, Choi SC, Kim GH, Han JK., J Cell Physiol. August 1, 2023; 238 (8): 1850-1866.   


Identification of protein phosphatase 4 catalytic subunit as a Wnt promoting factor in pan-cancer and Xenopus early embryogenesis., Wang Y, Han W, Yun S, Han J., Sci Rep. June 23, 2023; 13 (1): 10240.   


Discovery of a potent and long-acting Xenopus GLP-1-based GLP-1/glucagon/Y2 receptor triple agonist., Yuan Y, Yan Z, Lao Q, Jiang N, Wu S, Lu Q, Han J, Zhao S., Eur J Med Chem. February 5, 2023; 247 115036.


Xenopus GLP-1-based glycopeptides as dual glucagon-like peptide 1 receptor/glucagon receptor agonists with improved in vivo stability for treating diabetes and obesity., Li Q, Yang Q, Han J, Liu X, Fu J, Yin J., Chin J Nat Med. November 1, 2022; 20 (11): 863-872.


Design of Xenopus GLP-1-Based Long-Acting Dual GLP-1/Y2 Receptor Agonists., Yang Q, Tang W, Sun L, Yan Z, Tang C, Yuan Y, Zhou H, Zhou F, Zhou S, Wu Q, Song P, Fang T, Xu R, Han J, Jiang N., J Med Chem. October 27, 2022; 65 (20): 14201-14220.


A GLP-1/glucagon (GCG)/CCK2 receptors tri-agonist provides new therapy for obesity and diabetes., Zhao S, Yan Z, Du Y, Li Z, Tang C, Jing L, Sun L, Yang Q, Tang X, Yuan Y, Han J, Jiang N., Br J Pharmacol. September 1, 2022; 179 (17): 4360-4377.


Discovery of once-weekly, peptide-based selective GLP-1 and cholecystokinin 2 receptors co-agonizts., Zhou F, Song P, Tang X, Yang Q, Zhou S, Xu R, Fang T, Jia Z, Han J., Peptides. July 1, 2022; 153 170811.


Peptide-based long-acting co-agonists of GLP-1 and cholecystokinin 1 receptors as novel anti-diabesity agents., Yang Q, Zhou F, Tang X, Wang J, Feng H, Jiang W, Jin L, Jiang N, Yuan Y, Han J, Yan Z., Eur J Med Chem. April 5, 2022; 233 114214.


Functional characterization of Clonorchis sinensis sodium-bile acid co-transporter (CsSBAT) as a steroid sulfate transporter., Jung H, Won JY, Park YK, Han JH, Cha SH., Parasitol Res. January 1, 2022; 121 (1): 217-224.


Pharmacological Modulation of Melanocortin 1 Receptor Signaling by Mrap Proteins in Xenopus tropicalis., Tai X, Zhang Y, Yao J, Li X, Liu J, Han J, Lyu J, Lin G, Zhang C., Front Endocrinol (Lausanne). January 1, 2022; 13 892407.   


Stapled, Long-Acting Xenopus GLP-1-Based Dual GLP-1/Glucagon Receptor Agonists with Potent Therapeutic Efficacy for Metabolic Disease., Han C, Sun Y, Yang Q, Zhou F, Chen X, Wu L, Sun L, Han J., Mol Pharm. August 2, 2021; 18 (8): 2906-2923.


Structural insight into BRCA1-BARD1 complex recruitment to damaged chromatin., Dai L, Dai Y, Han J, Huang Y, Wang L, Huang J, Zhou Z., Mol Cell. July 1, 2021; 81 (13): 2765-2777.e6.   


Sclerostin inhibits Wnt signaling through tandem interaction with two LRP6 ectodomains., Kim J, Han W, Park T, Kim EJ, Bang I, Lee HS, Jeong Y, Roh K, Kim J, Kim JS, Kang C, Seok C, Han JK, Choi HJ., Nat Commun. October 23, 2020; 11 (1): 5357.   


Rational design and biological evaluation of gemfibrozil modified Xenopus GLP-1 derivatives as long-acting hypoglycemic agents., Han J, Fu J, Yang Q, Zhou F, Chen X, Li C, Yin J., Eur J Med Chem. July 15, 2020; 198 112389.


The chronic administration of two novel long-acting Xenopus glucagon-like peptide-1 analogs xGLP159 and xGLP296 potently improved systemic metabolism and glycemic control in rodent models., Han J, Meng T, Chen X, Han Y, Fu J, Zhou F, Fei Y, Li C., FASEB J. June 1, 2019; 33 (6): 7113-7125.


Lipidation and conformational constraining for prolonging the effects of peptides: Xenopus glucagon-like peptide 1 analogues with potent and long-acting hypoglycemic activity., Han J, Huang Y, Chen X, Zhou F, Fei Y, Fu J., Eur J Pharm Sci. October 15, 2018; 123 111-123.


Rational design of dimeric lipidated Xenopus glucagon-like peptide 1 analogues as long-acting antihyperglycaemic agents., Han J, Huang Y, Chen X, Zhou F, Fei Y, Fu J., Eur J Med Chem. September 5, 2018; 157 177-187.


A gene regulatory network anchored by LIM homeobox 1 for embryonic head development., Sibbritt T, Ip CK, Khoo PL, Wilkie E, Jones V, Sun JQJ, Shen JX, Peng G, Han JJ, Jing N, Osteil P, Ramialison M, Tam PPL, Fossat N., Genesis. September 1, 2018; 56 (9): e23246.


Lithocholic Acid-Based Peptide Delivery System for an Enhanced Pharmacological and Pharmacokinetic Profile of Xenopus GLP-1 Analogs., Han J, Chen X, Zhao L, Fu J, Sun L, Zhang Y, Zhou F, Fei Y., Mol Pharm. July 2, 2018; 15 (7): 2840-2856.


Head formation requires Dishevelled degradation that is mediated by March2 in concert with Dapper1., Lee H, Cheong SM, Han W, Koo Y, Jo SB, Cho GS, Yang JS, Kim S, Han JK., Development. April 10, 2018; 145 (7):   


Xenopus-derived glucagon-like peptide-1 and polyethylene-glycosylated glucagon-like peptide-1 receptor agonists: long-acting hypoglycaemic and insulinotropic activities with potential therapeutic utilities., Han J, Fei Y, Zhou F, Chen X, Zhang Y, Liu L, Fu J., Br J Pharmacol. February 1, 2018; 175 (3): 544-557.


Synthesis and pharmaceutical characterization of site specific mycophenolic acid-modified Xenopus glucagon-like peptide-1 analogs., Han J, Fu J, Sun L, Han Y, Mao Q, Liao F, Zheng X, Zhu K., Medchemcomm. November 7, 2017; 9 (1): 67-80.


Micellar Nanomedicine of Novel Fatty Acid Modified Xenopus Glucagon-like Peptide-1: Improved Physicochemical Characteristics and Therapeutic Utilities for Type 2 Diabetes., Han J, Fei Y, Zhou F, Chen X, Zheng W, Fu J., Mol Pharm. November 6, 2017; 14 (11): 3954-3967.


Xenopus GLP-1-inspired discovery of novel GLP-1 receptor agonists as long-acting hypoglycemic and insulinotropic agents with significant therapeutic potential., Han J, Chen X, Wang Y, Fei Y, Zhou F, Zhang Y, Liu L, Si P, Fu J., Biochem Pharmacol. October 15, 2017; 142 155-167.


Peroxiredoxin1, a novel regulator of pronephros development, influences retinoic acid and Wnt signaling by controlling ROS levels., Chae S, Lee HK, Kim YK, Jung Sim H, Ji Y, Kim C, Ismail T, Park JW, Kwon OS, Kang BS, Lee DS, Bae JS, Kim SH, Min KJ, Kyu Kwon T, Park MJ, Han JK, Kwon T, Park TJ, Lee HS., Sci Rep. August 21, 2017; 7 (1): 8874.   


Design, synthesis and biological evaluation of PEGylated Xenopus glucagon-like peptide-1 derivatives as long-acting hypoglycemic agents., Han J, Wang Y, Meng Q, Li G, Huang F, Wu S, Fei Y, Zhou F, Fu J., Eur J Med Chem. May 26, 2017; 132 81-89.


Ubiquitin C-terminal hydrolase37 regulates Tcf7 DNA binding for the activation of Wnt signalling., Han W, Lee H, Han JK., Sci Rep. February 15, 2017; 7 42590.   


Tbx2 regulates anterior neural specification by repressing FGF signaling pathway., Cho GS, Park DS, Choi SC, Han JK., Dev Biol. January 15, 2017; 421 (2): 183-193.   


PLD1 regulates Xenopus convergent extension movements by mediating Frizzled7 endocytosis for Wnt/PCP signal activation., Lee H, Lee SJ, Kim GH, Yeo I, Han JK., Dev Biol. March 1, 2016; 411 (1): 38-49.   


WNK3 Kinase Enhances the Sodium Chloride Cotransporter Expression via an ERK 1/2 Signaling Pathway., Wang D, Zhang Y, Han J, Pan S, Xu N, Feng X, Zhuang Z, Caroti C, Zhuang J, Hoover RS, Gu D, Zeng Q, Cai H., Nephron. January 1, 2016; 133 (4): 287-95.


Gabapentin inhibits the activity of the rat excitatory glutamate transporter 3 expressed in Xenopus oocytes., Gil YS, Kim JH, Kim CH, Han JI, Zuo Z, Baik HJ., Eur J Pharmacol. September 5, 2015; 762 112-7.


Cellular analysis of cleavage-stage chick embryos reveals hidden conservation in vertebrate early development., Nagai H, Sezaki M, Kakiguchi K, Nakaya Y, Lee HC, Ladher R, Sasanami T, Han JY, Yonemura S, Sheng G., Development. April 1, 2015; 142 (7): 1279-86.   


Cholesterol selectively activates canonical Wnt signalling over non-canonical Wnt signalling., Sheng R, Kim H, Lee H, Xin Y, Chen Y, Tian W, Cui Y, Choi JC, Doh J, Han JK, Cho W., Nat Commun. July 15, 2014; 5 4393.   


Role of Sp5 as an essential early regulator of neural crest specification in xenopus., Park DS, Seo JH, Hong M, Bang W, Han JK, Choi SC., Dev Dyn. December 1, 2013; 242 (12): 1382-94.   


β-Arrestin 1 mediates non-canonical Wnt pathway to regulate convergent extension movements., Kim GH, Park EC, Lee H, Na HJ, Choi SC, Han JK., Biochem Biophys Res Commun. May 31, 2013; 435 (2): 182-7.   


BMP signal attenuates FGF pathway in anteroposterior neural patterning., Cho GS, Choi SC, Han JK., Biochem Biophys Res Commun. May 10, 2013; 434 (3): 509-15.   


Dual functions of DP1 promote biphasic Wnt-on and Wnt-off states during anteroposterior neural patterning., Kim WT, Kim H, Katanaev VL, Joon Lee S, Ishitani T, Cha B, Han JK, Jho EH., EMBO J. August 15, 2012; 31 (16): 3384-97.


Identification of the human PMR1 mRNA endonuclease as an alternatively processed product of the gene for peroxidasin-like protein., Gu SQ, Bakthavachalu B, Han J, Patil DP, Otsuka Y, Guda C, Schoenberg DR., RNA. June 1, 2012; 18 (6): 1186-96.


Effects of clonidine on the activity of the rat glutamate transporter EAAT3 expressed in Xenopus oocytes., Woo JH, Han JI, Baik HJ, Lee H., Korean J Anesthesiol. March 1, 2012; 62 (3): 266-71.   


Wnt/planar cell polarity signaling in the regulation of convergent extension movements during Xenopus gastrulation., Kim GH, Park EC, Han JK., Methods Mol Biol. January 1, 2012; 839 79-89.


Analysis of the expression of microtubule plus-end tracking proteins (+TIPs) during Xenopus laevis embryogenesis., Park EC, Lee H, Hong Y, Kim MJ, Lee ZW, Kim SI, Kim S, Kim GH, Han JK., Gene Expr Patterns. January 1, 2012; 12 (5-6): 204-12.   


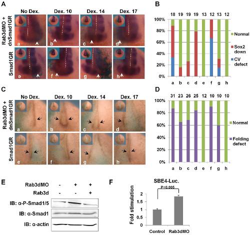
Rab3d is required for Xenopus anterior neurulation by regulating Noggin secretion., Kim H, Han JK., Dev Dyn. June 1, 2011; 240 (6): 1430-9.   


Isolation and Expression Profile of the Ca-Activated Chloride Channel-like Membrane Protein 6 Gene in Xenopus laevis., Lee RM, Ryu RH, Jeong SW, Oh SJ, Huang H, Han JS, Lee CH, Lee CJ, Jan LY, Jeong SM., Lab Anim Res. June 1, 2011; 27 (2): 109-16.   


The involvement of Eph-Ephrin signaling in tissue separation and convergence during Xenopus gastrulation movements., Park EC, Cho GS, Kim GH, Choi SC, Han JK., Dev Biol. February 15, 2011; 350 (2): 441-50.   


Role of Tbx2 in defining the territory of the pronephric nephron., Cho GS, Choi SC, Park EC, Han JK., Development. February 1, 2011; 138 (3): 465-74.   


Top-down analysis of recombinant histone H3 and its methylated analogs by ESI/FT-ICR mass spectrometry., Han J, Borchers CH., Proteomics. October 1, 2010; 10 (20): 3621-30.


Molecular coevolution of kisspeptins and their receptors from fish to mammals., Um HN, Han JM, Hwang JI, Hong SI, Vaudry H, Seong JY., Ann N Y Acad Sci. July 1, 2010; 1200 67-74.

???pagination.result.page??? 1 2 3 ???pagination.result.next???