???pagination.result.count???
Corneal dystrophy mutations R125H and R804H disable SLC4A11 by altering the extracellular pH dependence of the intracellular pK that governs H+(OH-) transport. , Quade BN, Marshall A, Parker MD ., Am J Physiol Cell Physiol. October 1, 2022; 323 (4): C990-C1002.
Distinguishing among HCO 3- , CO 3= , and H + as Substrates of Proteins That Appear To Be "Bicarbonate" Transporters. , Lee SK, Occhipinti R, Moss FJ, Parker MD , Grichtchenko II, Boron WF., J Am Soc Nephrol. October 1, 2022; 34 (1): 40-54.
The molecular identity of the characean OH- transporter: a candidate related to the SLC4 family of animal pH regulators. , Quade BN, Parker MD , Hoepflinger MC, Phipps S, Bisson MA, Foissner I, Beilby MJ., Protoplasma. May 1, 2022; 259 (3): 615-626.
Revisiting the Role of Ser982 Phosphorylation in Stoichiometry Shift of the Electrogenic Na+/qHCO3- Cotransporter NBCe1. , Alsufayan TA, Myers EJ, Quade BN, Brady CT, Marshall A, Haque N, Duffey ME, Parker MD ., Int J Mol Sci. November 26, 2021; 22 (23):
Multiple acid-base and electrolyte disturbances upregulate NBCn1, NBCn2, IRBIT and L- IRBIT in the mTAL. , Wang JL , Wang XY , Wang DK, Parker MD , Musa-Aziz R, Popple J, Guo YM, Min TX, Xia T, Tan M, Liu Y , Boron WF, Chen LM., J Physiol. August 1, 2020; 598 (16): 3395-3415.
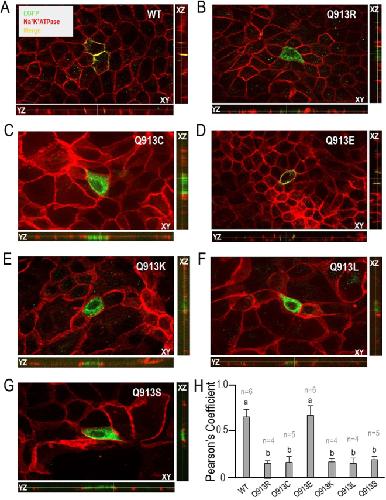
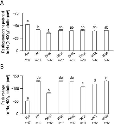
The role of disease-linked residue glutamine-913 in support of the structure and function of the human electrogenic sodium/bicarbonate cotransporter NBCe1-A. , Myers EJ, Marshall A, Parker MD ., Sci Rep. February 15, 2018; 8 (1): 3066.
Quercetin, Morin, Luteolin, and Phloretin Are Dietary Flavonoid Inhibitors of Monocarboxylate Transporter 6. , Jones RS, Parker MD , Morris ME., Mol Pharm. September 5, 2017; 14 (9): 2930-2936.
Mouse Slc4a11 expressed in Xenopus oocytes is an ideally selective H+/OH- conductance pathway that is stimulated by rises in intracellular and extracellular pH. , Myers EJ, Marshall A, Jennings ML, Parker MD ., Am J Physiol Cell Physiol. December 1, 2016; 311 (6): C945-C959.
A novel mutant Na + /HCO3 - cotransporter NBCe1 in a case of compound-heterozygous inheritance of proximal renal tubular acidosis. , Myers EJ, Yuan L, Felmlee MA, Lin YY, Jiang Y, Pei Y, Wang O, Li M, Xing XP, Marshall A, Xia WB, Parker MD ., J Physiol. November 1, 2016; 594 (21): 6267-6286.
A chimeric prokaryotic pentameric ligand-gated channel reveals distinct pathways of activation. , Schmandt N, Velisetty P, Chalamalasetti SV, Stein RA, Bonner R, Talley L, Parker MD , Mchaourab HS, Yee VC, Lodowski DT, Chakrapani S., J Gen Physiol. October 1, 2015; 146 (4): 323-40.
Relative CO₂/NH₃ permeabilities of human RhAG, RhBG and RhCG. , Geyer RR, Parker MD , Toye AM, Boron WF, Musa-Aziz R., J Membr Biol. December 1, 2013; 246 (12): 915-26.
Effects of optional structural elements, including two alternative amino termini and a new splicing cassette IV, on the function of the sodium-bicarbonate cotransporter NBCn1 ( SLC4A7). , Liu Y , Qin X, Wang DK, Guo YM, Gill HS, Morris N, Parker MD , Chen LM, Boron WF., J Physiol. October 15, 2013; 591 (20): 4983-5004.
Substrate specificity of the electrogenic sodium/bicarbonate cotransporter NBCe1-A ( SLC4A4, variant A) from humans and rabbits. , Lee SK, Boron WF, Parker MD ., Am J Physiol Renal Physiol. April 1, 2013; 304 (7): F883-99.
HCO(3)(-)-independent conductance with a mutant Na(+)/HCO(3)(-) cotransporter ( SLC4A4) in a case of proximal renal tubular acidosis with hypokalaemic paralysis. , Parker MD , Qin X, Williamson RC, Toye AM, Boron WF., J Physiol. April 15, 2012; 590 (8): 2009-34.
Relief of autoinhibition of the electrogenic Na-HCO(3) [corrected] cotransporter NBCe1-B: role of IRBIT vs.amino-terminal truncation. , Lee SK, Boron WF, Parker MD ., Am J Physiol Cell Physiol. February 1, 2012; 302 (3): C518-26.
Anion exchanger 1 interacts with nephrin in podocytes. , Wu F, Saleem MA, Kampik NB, Satchwell TJ, Williamson RC, Blattner SM, Ni L, Toth T, White G, Young MT, Parker MD , Alper SL, Wagner CA, Toye AM., J Am Soc Nephrol. September 1, 2010; 21 (9): 1456-67.
Distribution of NBCn2 ( SLC4A10) splice variants in mouse brain. , Liu Y , Xu K, Chen LM, Sun X, Parker MD , Kelly ML, LaManna JC, Boron WF., Neuroscience. September 1, 2010; 169 (3): 951-64.
Using fluorometry and ion-sensitive microelectrodes to study the functional expression of heterologously-expressed ion channels and transporters in Xenopus oocytes. , Musa-Aziz R, Boron WF, Parker MD ., Methods. May 1, 2010; 51 (1): 134-45.
The Na+-dependent chloride-bicarbonate exchanger SLC4A8 mediates an electroneutral Na+ reabsorption process in the renal cortical collecting ducts of mice. , Leviel F, Hübner CA, Houillier P, Morla L, El Moghrabi S, Brideau G, Hassan H, Hatim H, Parker MD , Kurth I, Kougioumtzes A, Sinning A, Pech V, Riemondy KA, Miller RL, Hummler E, Shull GE, Aronson PS, Doucet A, Wall SM, Chambrey R, Eladari D., J Clin Invest. May 1, 2010; 120 (5): 1627-35.
The use of extracellular, ion-selective microelectrodes to study the function of heterologously expressed transporters in Xenopus oocytes. , Parker MD , Musa-Aziz R, Boron WF., Am J Physiol Cell Physiol. May 1, 2009; 296 (5): C1243; author reply C1244.
Cloning and characterization of novel human SLC4A8 gene products encoding Na+-driven Cl-/HCO3(-) exchanger variants NDCBE-A, -C, and -D. , Parker MD , Bouyer P, Daly CM, Boron WF., Physiol Genomics. August 15, 2008; 34 (3): 265-76.
Characterization of human SLC4A10 as an electroneutral Na/HCO3 cotransporter ( NBCn2) with Cl- self-exchange activity. , Parker MD , Musa-Aziz R, Rojas JD, Choi I, Daly CM, Boron WF., J Biol Chem. May 9, 2008; 283 (19): 12777-88.
Expression and localization of Na-driven Cl-HCO(3)(-) exchanger ( SLC4A8) in rodent CNS. , Chen LM, Kelly ML, Parker MD , Bouyer P, Gill HS, Felie JM, Davis BA, Boron WF., Neuroscience. April 22, 2008; 153 (1): 162-74.
Use of a new polyclonal antibody to study the distribution and glycosylation of the sodium-coupled bicarbonate transporter NCBE in rodent brain. , Chen LM, Kelly ML, Rojas JD, Parker MD , Gill HS, Davis BA, Boron WF., Neuroscience. January 24, 2008; 151 (2): 374-85.
A conductive pathway generated from fragments of the human red cell anion exchanger AE1. , Parker MD , Young MT, Daly CM, Meech RW, Boron WF, Tanner MJ., J Physiol. May 15, 2007; 581 (Pt 1): 33-50.
The human NBCe1-A mutant R881C, associated with proximal renal tubular acidosis, retains function but is mistargeted in polarized renal epithelia. , Toye AM, Parker MD , Daly CM, Lu J, Virkki LV, Pelletier MF, Boron WF., Am J Physiol Cell Physiol. October 1, 2006; 291 (4): C788-801.
Effect of human carbonic anhydrase II on the activity of the human electrogenic Na/HCO3 cotransporter NBCe1-A in Xenopus oocytes. , Lu J, Daly CM, Parker MD , Gill HS, Piermarini PM, Pelletier MF, Boron WF., J Biol Chem. July 14, 2006; 281 (28): 19241-50.
The disruption of the third extracellular loop of the red cell anion exchanger AE1 does not affect electroneutral Cl-/HCO3- exchange activity. , Parker MD , Tanner MJ., Blood Cells Mol Dis. January 1, 2004; 32 (3): 379-83.
Identification of a nucleoside/nucleobase transporter from Plasmodium falciparum, a novel target for anti-malarial chemotherapy. , Parker MD , Hyde RJ, Yao SY, McRobert L, Cass CE, Young JD, McConkey GA, Baldwin SA., Biochem J. July 1, 2000; 349 (Pt 1): 67-75.
Heterologous expression of the red-cell anion exchanger ( band 3; AE1). , Groves JD, Parker MD , Askin D, Falson P, le Maire M, Tanner MJ., Biochem Soc Trans. December 1, 1999; 27 (6): 917-23.