Click here to close Hello! We notice that you are using Internet Explorer, which is not supported by Xenbase and may cause the site to display incorrectly. We suggest using a current version of Chrome, FireFox, or Safari.

Profile Publications (25)
XB-PERS-1592

Publications By Nanette M Nascone-Yoder

???pagination.result.count???

???pagination.result.page??? 1


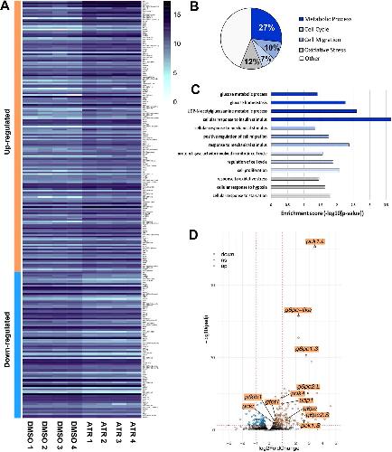
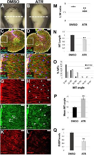
Developmental regulation of cellular metabolism is required for intestinal elongation and rotation., Grzymkowski JK, Chiu YC, Jima DD, Wyatt BH, Jayachandran S, Stutts WL, Nascone-Yoder NM., Development. February 15, 2024; 151 (4):   


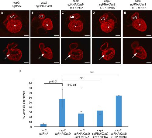
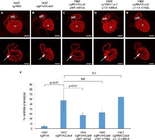
Rare variants in CAPN2 increase risk for isolated hypoplastic left heart syndrome., Blue EE, White JJ, Dush MK, Gordon WW, Wyatt BH, White P, Marvin CT, Helle E, Ojala T, Priest JR, Jenkins MM, Almli LM, Reefhuis J, Pangilinan F, Brody LC, McBride KL, Garg V, Shaw GM, Romitti PA, Nembhard WN, Browne ML, Werler MM, Kay DM, National Birth Defects Prevention Study, University of Washington Center for Mendelian Genomics, Mital S, Chong JX, Nascone-Yoder NM, Bamshad MJ., HGG Adv. August 12, 2023; 4 (4): 100232.   


Normal Table of Xenopus development: a new graphical resource., Zahn N, James-Zorn C, Ponferrada VG, Adams DS, Grzymkowski J, Buchholz DR, Nascone-Yoder NM, Horb M, Moody SA, Vize PD, Zorn AM., Development. July 15, 2022; 149 (14):   


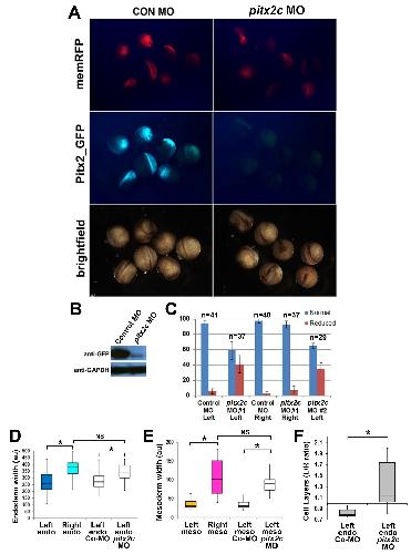
Single-minded 2 is required for left-right asymmetric stomach morphogenesis., Wyatt BH, Amin NM, Bagley K, Wcisel DJ, Dush MK, Yoder JA, Nascone-Yoder NM., Development. September 1, 2021; 148 (17):   


Vangl2 coordinates cell rearrangements during gut elongation., Dush MK, Nascone-Yoder NM., Dev Dyn. July 1, 2019; 248 (7): 569-582.   


The left-right asymmetry of liver lobation is generated by Pitx2c-mediated asymmetries in the hepatic diverticulum., Womble M, Amin NM, Nascone-Yoder N., Dev Biol. July 15, 2018; 439 (2): 80-91.   


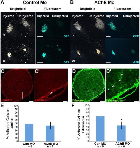
Acetylcholinesterase plays a non-neuronal, non-esterase role in organogenesis., Pickett MA, Dush MK, Nascone-Yoder NM., Development. August 1, 2017; 144 (15): 2764-2770.   


Stomach curvature is generated by left-right asymmetric gut morphogenesis., Davis A, Amin NM, Johnson C, Bagley K, Ghashghaei HT, Nascone-Yoder N., Development. April 15, 2017; 144 (8): 1477-1483.   


Frogs as integrative models for understanding digestive organ development and evolution., Womble M, Pickett M, Nascone-Yoder N., Semin Cell Dev Biol. March 1, 2016; 51 92-105.


Budgett's frog (Lepidobatrachus laevis): A new amphibian embryo for developmental biology., Amin NM, Womble M, Ledon-Rettig C, Hull M, Dickinson A, Nascone-Yoder N., Dev Biol. September 15, 2015; 405 (2): 291-303.   


A single codon insertion in PICALM is associated with development of familial subvalvular aortic stenosis in Newfoundland dogs., Stern JA, White SN, Lehmkuhl LB, Reina-Doreste Y, Ferguson JL, Nascone-Yoder NM, Meurs KM., Hum Genet. September 1, 2014; 133 (9): 1139-48.   


Developmental origins of a novel gut morphology in frogs., Bloom S, Ledon-Rettig C, Infante C, Everly A, Hanken J, Nascone-Yoder N., Evol Dev. May 1, 2013; 15 (3): 213-23.


Jun N-terminal kinase maintains tissue integrity during cell rearrangement in the gut., Dush MK, Nascone-Yoder NM., Development. April 1, 2013; 140 (7): 1457-66.   


A photoactivatable small-molecule inhibitor for light-controlled spatiotemporal regulation of Rho kinase in live embryos., Morckel AR, Lusic H, Farzana L, Yoder JA, Deiters A, Nascone-Yoder NM., Development. January 1, 2012; 139 (2): 437-42.   


Heterotaxin: a TGF-β signaling inhibitor identified in a multi-phenotype profiling screen in Xenopus embryos., Dush MK, McIver AL, Parr MA, Young DD, Fisher J, Newman DR, Sannes PL, Hauck ML, Deiters A, Nascone-Yoder N., Chem Biol. February 25, 2011; 18 (2): 252-63.


Photocaged morpholino oligomers for the light-regulation of gene function in zebrafish and Xenopus embryos., Deiters A, Garner RA, Lusic H, Govan JM, Dush M, Nascone-Yoder NM, Yoder JA., J Am Chem Soc. November 10, 2010; 132 (44): 15644-50.


Direct activation of Shroom3 transcription by Pitx proteins drives epithelial morphogenesis in the developing gut., Chung MI, Nascone-Yoder NM, Grover SA, Drysdale TA, Wallingford JB., Development. April 1, 2010; 137 (8): 1339-49.   


Morphogenesis of the primitive gut tube is generated by Rho/ROCK/myosin II-mediated endoderm rearrangements., Reed RA, Womble MA, Dush MK, Tull RR, Bloom SK, Morckel AR, Devlin EW, Nascone-Yoder NM., Dev Dyn. December 1, 2009; 238 (12): 3111-25.   


Role for retinoid signaling in left-right asymmetric digestive organ morphogenesis., Lipscomb K, Schmitt C, Sablyak A, Yoder JA, Nascone-Yoder N., Dev Dyn. August 1, 2006; 235 (8): 2266-75.   


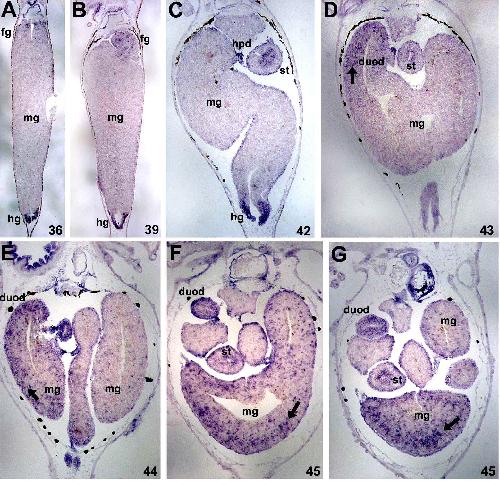
Left-right asymmetric morphogenesis in the Xenopus digestive system., Muller JK, Prather DR, Nascone-Yoder NM., Dev Dyn. December 1, 2003; 228 (4): 672-82.   


Left and right contributions to the Xenopus heart: implications for asymmetric morphogenesis., Gormley JP, Nascone-Yoder NM., Dev Genes Evol. August 1, 2003; 213 (8): 390-8.


Evolutionary relationships between the amphibian, avian, and mammalian stomachs., Smith DM, Grasty RC, Theodosiou NA, Tabin CJ, Nascone-Yoder NM., Evol Dev. January 1, 2000; 2 (6): 348-59.


Two molecular models of initial left-right asymmetry generation., Levin M, Nascone N., Med Hypotheses. November 1, 1997; 49 (5): 429-35.


Organizer induction determines left-right asymmetry in Xenopus., Nascone N, Mercola M., Dev Biol. September 1, 1997; 189 (1): 68-78.   


An inductive role for the endoderm in Xenopus cardiogenesis., Nascone N, Mercola M., Development. February 1, 1995; 121 (2): 515-23.   

???pagination.result.page??? 1