Click here to close Hello! We notice that you are using Internet Explorer, which is not supported by Xenbase and may cause the site to display incorrectly. We suggest using a current version of Chrome, FireFox, or Safari.

Profile Publications (5)
XB-PERS-1586

Publications By Rebekah Charney

???pagination.result.count???

???pagination.result.page??? 1


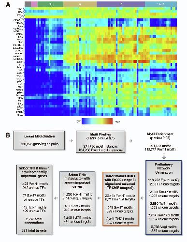
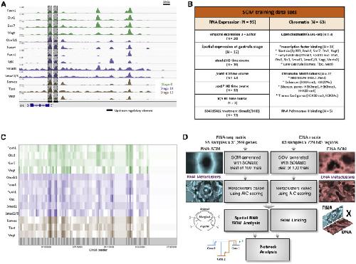
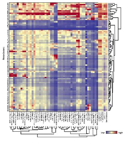
Uncovering the mesendoderm gene regulatory network through multi-omic data integration., Jansen C, Paraiso KD, Zhou JJ, Blitz IL, Fish MB, Charney RM, Cho JS, Yasuoka Y, Sudou N, Bright AR, Wlizla M, Veenstra GJC, Taira M, Zorn AM, Mortazavi A, Cho KWY., Cell Rep. February 15, 2022; 38 (7): 110364.   


Disrupted ER membrane protein complex-mediated topogenesis drives congenital neural crest defects., Marquez J, Criscione J, Charney RM, Prasad MS, Hwang WY, Mis EK, García-Castro MI, Khokha MK., J Clin Invest. February 3, 2020; 130 (2): 813-826.   


Early specification and development of rabbit neural crest cells., Betters E, Charney RM, Garcia-Castro MI., Dev Biol. December 1, 2018; 444 Suppl 1 S181-S192.


A gene regulatory program controlling early Xenopus mesendoderm formation: Network conservation and motifs., Charney RM, Paraiso KD, Blitz IL, Cho KWY., Semin Cell Dev Biol. June 1, 2017; 66 12-24.   


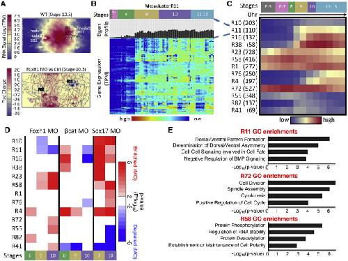
Foxh1 Occupies cis-Regulatory Modules Prior to Dynamic Transcription Factor Interactions Controlling the Mesendoderm Gene Program., Charney RM, Forouzmand E, Cho JS, Cheung J, Paraiso KD, Yasuoka Y, Takahashi S, Taira M, Blitz IL, Xie X, Cho KW., Dev Cell. March 27, 2017; 40 (6): 595-607.e4.

???pagination.result.page??? 1