Click here to close Hello! We notice that you are using Internet Explorer, which is not supported by Xenbase and may cause the site to display incorrectly. We suggest using a current version of Chrome, FireFox, or Safari.

Profile Publications (44)
XB-PERS-1536

Publications By Yoichi Kato

???pagination.result.count???

???pagination.result.page??? 1


Aberrant activation of IL-6/JAK/STAT3/FOSL1 signaling induces renal abnormalities in a Xenopus model of Joubert syndrome-related disorders., Uuganbayar U, Ninomiya H, Shimada IS, Yamada C, Kanie M, Kawai S, Asai T, Miyoshi-Akiyama T, Itoh M, Hashimoto Y, Kato Y., J Biol Chem. August 24, 2025; 301 (8): 110413.


Role of organic anion transporter 2 in the efflux of raltegravir glucuronide from the endoplasmic reticulum in the liver., Dai S, Peng H, Kato Y, Arakawa H., Biochem Pharmacol. August 13, 2025; 242 (Pt 1): 117230.


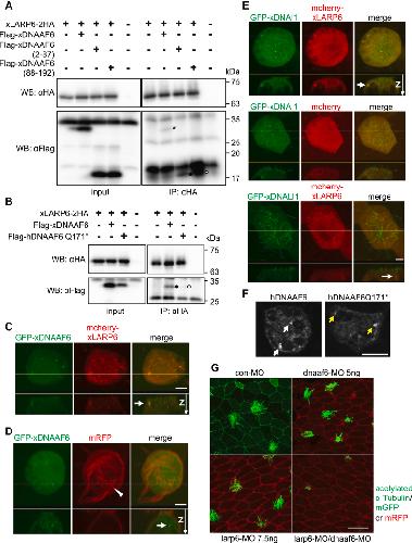
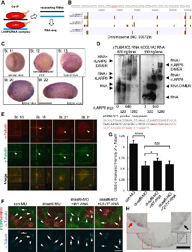
The binding of LARP6 and DNAAF6 in biomolecular condensates influences ciliogenesis of multiciliated cells., Earwood R, Ninomiya H, Wang H, Shimada IS, Stroud M, Perez D, Uuganbayar U, Yamada C, Akiyama-Miyoshi T, Stefanovic B, Kato Y., J Biol Chem. June 1, 2024; 300 (6): 107373.   


Biallelic KARS pathogenic variants cause an early-onset progressive leukodystrophy., Itoh M, Dai H, Horike SI, Gonzalez J, Kitami Y, Meguro-Horike M, Kuki I, Shimakawa S, Yoshinaga H, Ota Y, Okazaki T, Maegaki Y, Nabatame S, Okazaki S, Kawawaki H, Ueno N, Goto YI, Kato Y., Brain. March 1, 2019; 142 (3): 560-573.


La-related protein 6 controls ciliated cell differentiation., Manojlovic Z, Earwood R, Kato A, Perez D, Cabrera OA, Didier R, Megraw TL, Stefanovic B, Kato Y., Cilia. January 1, 2017; 6 4.   


Transport of 3-fluoro-L-α-methyl-tyrosine (FAMT) by organic ion transporters explains renal background in [(18)F]FAMT positron emission tomography., Wei L, Tominaga H, Ohgaki R, Wiriyasermkul P, Hagiwara K, Okuda S, Kaira K, Kato Y, Oriuchi N, Nagamori S, Kanai Y., J Pharmacol Sci. February 1, 2016; 130 (2): 101-9.


TGF-β Signaling Regulates the Differentiation of Motile Cilia., Tözser J, Earwood R, Kato A, Brown J, Tanaka K, Didier R, Megraw TL, Blum M, Kato Y., Cell Rep. May 19, 2015; 11 (7): 1000-7.   


RFX7 is required for the formation of cilia in the neural tube., Manojlovic Z, Earwood R, Kato A, Stefanovic B, Kato Y., Mech Dev. May 1, 2014; 132 28-37.   


A potential molecular pathogenesis of cardiac/laterality defects in Oculo-Facio-Cardio-Dental syndrome., Tanaka K, Kato A, Angelocci C, Watanabe M, Kato Y., Dev Biol. March 1, 2014; 387 (1): 28-36.   


Establishment of monoclonal antibodies against the extracellular domain that block binding of NMO-IgG to AQP4., Miyazaki K, Abe Y, Iwanari H, Suzuki Y, Kikuchi T, Ito T, Kato J, Kusano-Arai O, Takahashi T, Nishiyama S, Ikeshima-Kataoka H, Tsuji S, Arimitsu T, Kato Y, Sakihama T, Toyama Y, Fujihara K, Hamakubo T, Yasui M., J Neuroimmunol. July 15, 2013; 260 (1-2): 107-16.


Tet3 CXXC domain and dioxygenase activity cooperatively regulate key genes for Xenopus eye and neural development., Xu Y, Xu C, Kato A, Tempel W, Abreu JG, Bian C, Hu Y, Hu D, Zhao B, Cerovina T, Diao J, Wu F, He HH, Cui Q, Clark E, Ma C, Barbara A, Veenstra GJ, Xu G, Kaiser UB, Liu XS, Sugrue SP, He X, Min J, Kato Y, Shi YG., Cell. December 7, 2012; 151 (6): 1200-13.   


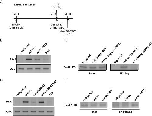
BCL6 canalizes Notch-dependent transcription, excluding Mastermind-like1 from selected target genes during left-right patterning., Sakano D, Kato A, Parikh N, McKnight K, Terry D, Stefanovic B, Kato Y., Dev Cell. March 16, 2010; 18 (3): 450-62.   


Involvement of influx and efflux transport systems in gastrointestinal absorption of celiprolol., Kato Y, Miyazaki T, Kano T, Sugiura T, Kubo Y, Tsuji A., J Pharm Sci. July 1, 2009; 98 (7): 2529-39.


Carnitine/organic cation transporter OCTN2 (Slc22a5) is responsible for renal secretion of cephaloridine in mice., Kano T, Kato Y, Ito K, Ogihara T, Kubo Y, Tsuji A., Drug Metab Dispos. May 1, 2009; 37 (5): 1009-16.


Embryonic lethality of fortilin-null mutant mice by BMP-pathway overactivation., Koide Y, Kiyota T, Tonganunt M, Pinkaew D, Liu Z, Kato Y, Hutadilok-Towatana N, Phongdara A, Fujise K., Biochim Biophys Acta. May 1, 2009; 1790 (5): 326-38.   


Concentration-dependent effect of naringin on intestinal absorption of beta(1)-adrenoceptor antagonist talinolol mediated by p-glycoprotein and organic anion transporting polypeptide (Oatp)., Shirasaka Y, Li Y, Shibue Y, Kuraoka E, Spahn-Langguth H, Kato Y, Langguth P, Tamai I., Pharm Res. March 1, 2009; 26 (3): 560-7.


The POU homeobox protein Oct-1 regulates radial glia formation downstream of Notch signaling., Kiyota T, Kato A, Altmann CR, Kato Y., Dev Biol. March 15, 2008; 315 (2): 579-92.   


Involvement of organic anion transport system in transdermal absorption of flurbiprofen., Ito K, Kato Y, Tsuji H, Nguyen HT, Kubo Y, Tsuji A., J Control Release. December 4, 2007; 124 (1-2): 60-8.


Molecular cloning and expression of dead end homologue in chicken primordial germ cells., Aramaki S, Sato F, Kato T, Soh T, Kato Y, Hattori MA., Cell Tissue Res. October 1, 2007; 330 (1): 45-52.


Ets-1 regulates radial glia formation during vertebrate embryogenesis., Kiyota T, Kato A, Kato Y., Organogenesis. October 1, 2007; 3 (2): 93-101.   


Role of positively charged amino acids in the M2D transmembrane helix of Ktr/Trk/HKT type cation transporters., Kato N, Akai M, Zulkifli L, Matsuda N, Kato Y, Goshima S, Hazama A, Yamagami M, Guy HR, Uozumi N., Channels (Austin). January 1, 2007; 1 (3): 161-71.


Novel cross talk of Kruppel-like factor 4 and beta-catenin regulates normal intestinal homeostasis and tumor repression., Zhang W, Chen X, Kato Y, Evans PM, Yuan S, Yang J, Rychahou PG, Yang VW, He X, Evers BM, Liu C., Mol Cell Biol. March 1, 2006; 26 (6): 2055-64.


Carrier-mediated hepatic uptake of a novel nonrenal excretion type uric acid generation inhibitor, Y-700., Sai Y, Kato Y, Nakamura K, Kato S, Nishimura T, Kubo Y, Tamai I, Yang S, Hu Z, Yamada I, Tsuji A., J Pharm Sci. February 1, 2006; 95 (2): 336-47.


Conversion of aquaporin 6 from an anion channel to a water-selective channel by a single amino acid substitution., Liu K, Kozono D, Kato Y, Agre P, Hazama A, Yasui M., Proc Natl Acad Sci U S A. February 8, 2005; 102 (6): 2192-7.


Identification and comparative expression analyses of Daam genes in mouse and Xenopus., Nakaya MA, Habas R, Biris K, Dunty WC, Kato Y, He X, Yamaguchi TP., Gene Expr Patterns. November 1, 2004; 5 (1): 97-105.   


Sequencing and analysis of the internal transcribed spacers (ITSs) and coding regions in the EcoR I fragment of the ribosomal DNA of the Japanese pond frog Rana nigromaculata., Sumida M, Kato Y, Kurabayashi A., Genes Genet Syst. April 1, 2004; 79 (2): 105-18.


Transporter-mediated renal handling of nafamostat mesilate., Li Q, Sai Y, Kato Y, Muraoka H, Tamai I, Tsuji A., J Pharm Sci. February 1, 2004; 93 (2): 262-72.


Addition of a peptide tag at the C terminus of AtHKT1 inhibits its Na+ transport., Kato Y, Hazama A, Yamagami M, Uozumi N., Biosci Biotechnol Biochem. October 1, 2003; 67 (10): 2291-3.


A component of the ARC/Mediator complex required for TGF beta/Nodal signalling., Kato Y, Habas R, Katsuyama Y, Näär AM, He X., Nature. August 8, 2002; 418 (6898): 641-6.


Wnt/Frizzled activation of Rho regulates vertebrate gastrulation and requires a novel Formin homology protein Daam1., Habas R, Kato Y, He X., Cell. December 28, 2001; 107 (7): 843-54.   


Complete nucleotide sequence and gene rearrangement of the mitochondrial genome of the Japanese pond frog Rana nigromaculata., Sumida M, Kanamori Y, Kaneda H, Kato Y, Nishioka M, Hasegawa M, Yonekawa H., Genes Genet Syst. October 1, 2001; 76 (5): 311-25.


LDL-receptor-related proteins in Wnt signal transduction., Tamai K, Semenov M, Kato Y, Spokony R, Liu C, Katsuyama Y, Hess F, Saint-Jeannet JP, He X., Nature. September 28, 2000; 407 (6803): 530-5.


A novel truncated isoform of the mannose-binding lectin-associated serine protease (MASP) from the common carp (Cyprinus carpio)., Nagai T, Mutsuro J, Kimura M, Kato Y, Fujiki K, Yano T, Nakao M., Immunogenetics. March 1, 2000; 51 (3): 193-200.


Neuralization of the Xenopus embryo by inhibition of p300/ CREB-binding protein function., Kato Y, Shi Y, He X., J Neurosci. November 1, 1999; 19 (21): 9364-73.   


beta-Trcp couples beta-catenin phosphorylation-degradation and regulates Xenopus axis formation., Liu C, Kato Y, Zhang Z, Do VM, Yankner BA, He X., Proc Natl Acad Sci U S A. May 25, 1999; 96 (11): 6273-8.   


Complementary DNA sequence of chicken thyroid-stimulating hormone (TSH) beta subunit., Kato Y, Kato T, Tomizawa K, Kamiyoshi M, Iwasawa A., Endocr J. August 1, 1998; 45 (4): 591-4.


Major histocompatibility complex gene mapping in the amphibian Xenopus implies a primordial organization., Nonaka M, Namikawa C, Kato Y, Sasaki M, Salter-Cid L, Flajnik MF., Proc Natl Acad Sci U S A. May 27, 1997; 94 (11): 5789-91.


Fourth component of Xenopus laevis complement: cDNA cloning and linkage analysis of the frog MHC., Mo R, Kato Y, Nonaka M, Nakayama K, Takahashi M., Immunogenetics. January 1, 1996; 43 (6): 360-9.


Isolation of Xenopus LMP-7 homologues. Striking allelic diversity and linkage to MHC., Namikawa C, Salter-Cid L, Flajnik MF, Kato Y, Nonaka M, Sasaki M., J Immunol. August 15, 1995; 155 (4): 1964-71.


Duplication of the MHC-linked Xenopus complement factor B gene., Kato Y, Salter-Cid L, Flajnik MF, Namikawa C, Sasaki M, Nonaka M., Immunogenetics. January 1, 1995; 42 (3): 196-203.


Isolation of the Xenopus complement factor B complementary DNA and linkage of the gene to the frog MHC., Kato Y, Salter-Cid L, Flajnik MF, Kasahara M, Namikawa C, Sasaki M, Nonaka M., J Immunol. November 15, 1994; 153 (10): 4546-54.


Improved method for purification of Xenopus laevis vitellogenin and demonstration of cross-reactivity among wide-range species by radioimmunoassay., Kato Y, Imai K, Hanaoka Y., Endocrinol Jpn. December 1, 1986; 33 (6): 883-9.


A faithful double stain of proteins in the polyacrylamide gels with Coomassie blue and silver., Irie S, Sezaki M, Kato Y., Anal Biochem. November 1, 1982; 126 (2): 350-4.


[Comparative studies of xenopsin and neurotensin on some biological activities (author''s transl)]., Araki K, Tachibana S, Kato Y, Tajima T., Yakugaku Zasshi. May 1, 1979; 99 (5): 466-70.

???pagination.result.page??? 1