Click here to close Hello! We notice that you are using Internet Explorer, which is not supported by Xenbase and may cause the site to display incorrectly. We suggest using a current version of Chrome, FireFox, or Safari.

Profile Publications (11)
XB-PERS-1505

Publications By Thomas J. Maresca

???pagination.result.count???

???pagination.result.page??? 1


Spindle assembly in the absence of a RanGTP gradient requires localized CPC activity., Maresca TJ, Groen AC, Gatlin JC, Ohi R, Mitchison TJ, Salmon ED., Curr Biol. July 28, 2009; 19 (14): 1210-5.


Functional overlap of microtubule assembly factors in chromatin-promoted spindle assembly., Groen AC, Maresca TJ, Gatlin JC, Salmon ED, Mitchison TJ., Mol Biol Cell. June 1, 2009; 20 (11): 2766-73.


Spindle fusion requires dynein-mediated sliding of oppositely oriented microtubules., Gatlin JC, Matov A, Groen AC, Needleman DJ, Maresca TJ, Danuser G, Mitchison TJ, Salmon ED., Curr Biol. February 24, 2009; 19 (4): 287-96.


Xenopus tropicalis egg extracts provide insight into scaling of the mitotic spindle., Brown KS, Blower MD, Maresca TJ, Grammer TC, Harland RM, Heald R., J Cell Biol. March 12, 2007; 176 (6): 765-70.   


Micromanipulation studies of chromatin fibers in Xenopus egg extracts reveal ATP-dependent chromatin assembly dynamics., Yan J, Maresca TJ, Skoko D, Adams CD, Xiao B, Christensen MO, Heald R, Marko JF., Mol Biol Cell. February 1, 2007; 18 (2): 464-74.


The long and the short of it: linker histone H1 is required for metaphase chromosome compaction., Maresca TJ, Heald R., Cell Cycle. March 1, 2006; 5 (6): 589-91.


Methods for studying spindle assembly and chromosome condensation in Xenopus egg extracts., Maresca TJ, Heald R., Methods Mol Biol. January 1, 2006; 322 459-74.


Xnf7 contributes to spindle integrity through its microtubule-bundling activity., Maresca TJ, Niederstrasser H, Weis K, Heald R., Curr Biol. October 11, 2005; 15 (19): 1755-61.


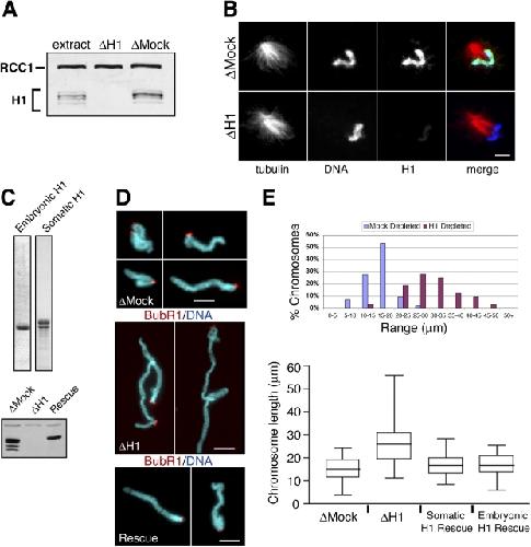
Histone H1 is essential for mitotic chromosome architecture and segregation in Xenopus laevis egg extracts., Maresca TJ, Freedman BS, Heald R., J Cell Biol. June 20, 2005; 169 (6): 859-69.   


The condensin complex is required for proper spindle assembly and chromosome segregation in Xenopus egg extracts., Wignall SM, Deehan R, Maresca TJ, Heald R., J Cell Biol. June 23, 2003; 161 (6): 1041-51.   


Importin beta is a mitotic target of the small GTPase Ran in spindle assembly., Nachury MV, Maresca TJ, Salmon WC, Waterman-Storer CM, Heald R, Weis K., Cell. January 12, 2001; 104 (1): 95-106.

???pagination.result.page??? 1