|
XB-PERS-1465
Publications By Daniel L. Fisher
???pagination.result.count??????pagination.result.page??? 1
|
A cyclin-dependent kinase-mediated phosphorylation switch of disordered protein condensation., Valverde JM, Dubra G, Phillips M, Haider A, Elena-Real C, Fournet A, Alghoul E, Chahar D, Andrés-Sanchez N, Paloni M, Bernadó P, van Mierlo G, Vermeulen M, van den Toorn H, Heck AJR, Constantinou A, Barducci A, Ghosh K, Sibille N, Knipscheer P, Krasinska L, Fisher D, Altelaar M., Nat Commun. October 9, 2023; 14 (1): 6316. |
|
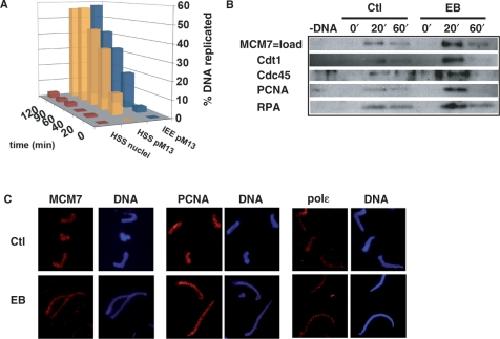
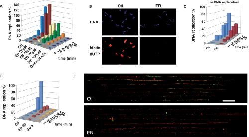
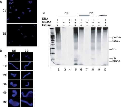
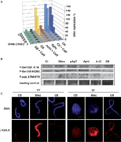
Initiation of DNA replication requires actin dynamics and formin activity., Parisis N, Krasinska L, Harker B, Urbach S, Rossignol M, Camasses A, Dewar J, Morin N, Fisher D., EMBO J. November 2, 2017; 36 (21): 3212-3231. |
|
The cell proliferation antigen Ki-67 organises heterochromatin., Sobecki M, Mrouj K, Camasses A, Parisis N, Nicolas E, Llères D, Gerbe F, Prieto S, Krasinska L, David A, Eguren M, Birling MC, Urbach S, Hem S, Déjardin J, Malumbres M, Jay P, Dulic V, Lafontaine DLj, Feil R, Fisher D., Elife. March 7, 2016; 5 e13722. |
|
An integrated chemical biology approach provides insight into Cdk2 functional redundancy and inhibitor sensitivity., Echalier A, Cot E, Camasses A, Hodimont E, Hoh F, Jay P, Sheinerman F, Krasinska L, Fisher D., Chem Biol. August 24, 2012; 19 (8): 1028-40. |
|
Protein phosphatase 2A controls the order and dynamics of cell-cycle transitions., Krasinska L, Domingo-Sananes MR, Kapuy O, Parisis N, Harker B, Moorhead G, Rossignol M, Novák B, Fisher D., Mol Cell. November 4, 2011; 44 (3): 437-50. |
|
Replication initiation complex formation in the absence of nuclear function in Xenopus., Krasinska L, Fisher D., Nucleic Acids Res. April 1, 2009; 37 (7): 2238-48. |
|
Selective chemical inhibition as a tool to study Cdk1 and Cdk2 functions in the cell cycle., Krasinska L, Cot E, Fisher D., Cell Cycle. June 15, 2008; 7 (12): 1702-8. |
|
Cdk1 and Cdk2 activity levels determine the efficiency of replication origin firing in Xenopus., Krasinska L, Besnard E, Cot E, Dohet C, Méchali M, Lemaitre JM, Fisher D., EMBO J. March 5, 2008; 27 (5): 758-69. |
|
Regulation of multiple cell cycle events by Cdc14 homologues in vertebrates., Krasinska L, de Bettignies G, Fisher D, Abrieu A, Fesquet D, Morin N., Exp Cell Res. April 1, 2007; 313 (6): 1225-39. |
|
Vertebrate HoxB gene expression requires DNA replication., Fisher D, Méchali M., EMBO J. July 15, 2003; 22 (14): 3737-48. |
|
Hsp90 is required for c-Mos activation and biphasic MAP kinase activation in Xenopus oocytes., Fisher DL, Mandart E, Dorée M., EMBO J. April 3, 2000; 19 (7): 1516-24. |
|
Dissociation of MAP kinase activation and MPF activation in hormone-stimulated maturation of Xenopus oocytes., Fisher DL, Brassac T, Galas S, Dorée M., Development. October 1, 1999; 126 (20): 4537-46. |
|
A novel role for glycogen synthase kinase-3 in Xenopus development: maintenance of oocyte cell cycle arrest by a beta-catenin-independent mechanism., Fisher DL, Morin N, Dorée M., Development. February 1, 1999; 126 (3): 567-76. |
???pagination.result.page??? 1
