Click here to close Hello! We notice that you are using Internet Explorer, which is not supported by Xenbase and may cause the site to display incorrectly. We suggest using a current version of Chrome, FireFox, or Safari.

Profile Publications (9)
XB-PERS-1395

Publications By Ian K. Quigley

???pagination.result.count???

???pagination.result.page??? 1


Generating a Three-Dimensional Genome from Xenopus with Hi-C., Quigley IK, Heinz S., Cold Spring Harb Protoc. May 1, 2019; 2019 (5):


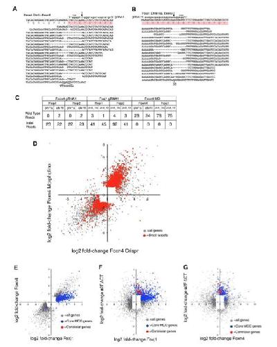
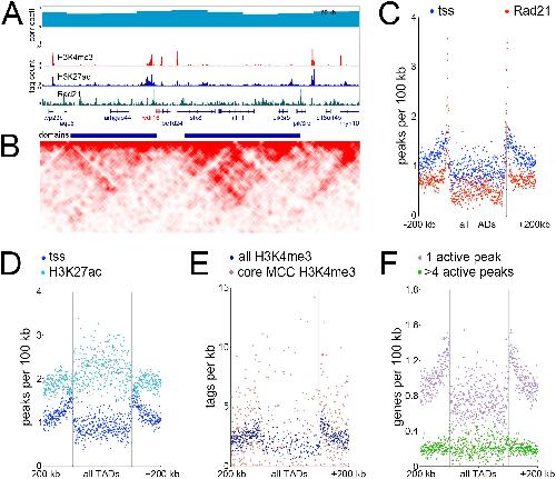
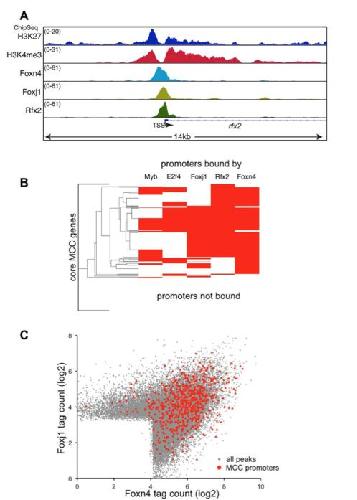
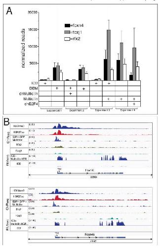
Rfx2 Stabilizes Foxj1 Binding at Chromatin Loops to Enable Multiciliated Cell Gene Expression., Quigley IK, Kintner C., PLoS Genet. January 19, 2017; 13 (1): e1006538.   


What we can learn from a tadpole about ciliopathies and airway diseases: Using systems biology in Xenopus to study cilia and mucociliary epithelia., Walentek P, Quigley IK., Genesis. January 1, 2017; 55 (1-2):   


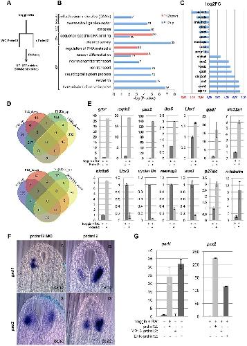
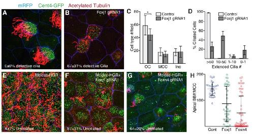
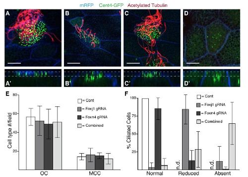
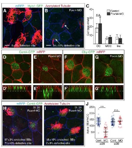
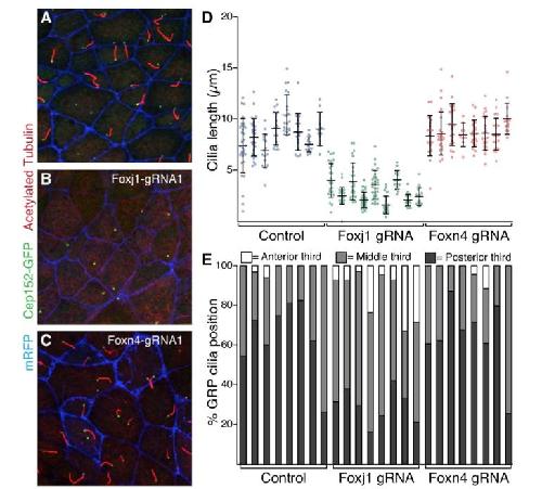
Foxn4 promotes gene expression required for the formation of multiple motile cilia., Campbell EP, Quigley IK, Kintner C., Development. December 15, 2016; 143 (24): 4654-4664.   


Genome evolution in the allotetraploid frog Xenopus laevis., Session AM, Uno Y, Kwon T, Chapman JA, Toyoda A, Takahashi S, Fukui A, Hikosaka A, Suzuki A, Kondo M, van Heeringen SJ, Quigley I, Heinz S, Ogino H, Ochi H, Hellsten U, Lyons JB, Simakov O, Putnam N, Stites J, Kuroki Y, Tanaka T, Michiue T, Watanabe M, Bogdanovic O, Lister R, Georgiou G, Paranjpe SS, van Kruijsbergen I, Shu S, Carlson J, Kinoshita T, Ohta Y, Mawaribuchi S, Jenkins J, Grimwood J, Schmutz J, Mitros T, Mozaffari SV, Suzuki Y, Haramoto Y, Yamamoto TS, Takagi C, Heald R, Miller K, Haudenschild C, Kitzman J, Nakayama T, Izutsu Y, Robert J, Fortriede J, Burns K, Lotay V, Karimi K, Yasuoka Y, Dichmann DS, Flajnik MF, Houston DW, Shendure J, DuPasquier L, Vize PD, Zorn AM, Ito M, Marcotte EM, Wallingford JB, Ito Y, Asashima M, Ueno N, Matsuda Y, Veenstra GJ, Fujiyama A, Harland RM, Taira M, Rokhsar DS., Nature. October 20, 2016; 538 (7625): 336-343.   


Ciliary transcription factors and miRNAs precisely regulate Cp110 levels required for ciliary adhesions and ciliogenesis., Walentek P, Quigley IK, Sun DI, Sajjan UK, Kintner C, Harland RM., Elife. September 13, 2016; 5   


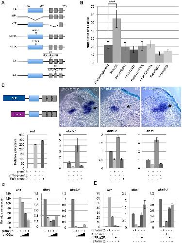
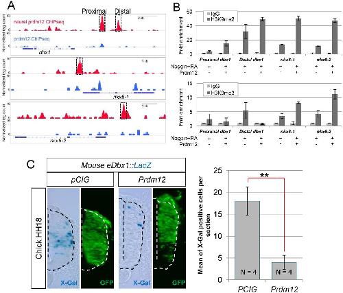
Prdm12 specifies V1 interneurons through cross-repressive interactions with Dbx1 and Nkx6 genes in Xenopus., Thélie A, Desiderio S, Hanotel J, Quigley I, Van Driessche B, Rodari A, Borromeo MD, Kricha S, Lahaye F, Croce J, Cerda-Moya G, Ordoño Fernandez J, Bolle B, Lewis KE, Sander M, Pierani A, Schubert M, Johnson JE, Kintner CR, Pieler T, Van Lint C, Henningfeld KA, Bellefroid EJ, Van Campenhout C., Development. October 1, 2015; 142 (19): 3416-28.   


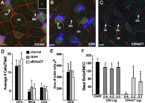
Multicilin drives centriole biogenesis via E2f proteins., Ma L, Quigley I, Omran H, Kintner C., Genes Dev. July 1, 2014; 28 (13): 1461-71.   


Specification of ion transport cells in the Xenopus larval skin., Quigley IK, Stubbs JL, Kintner C., Development. February 1, 2011; 138 (4): 705-14.   

???pagination.result.page??? 1