|
XB-PERS-1375
Publications By Eric R. Brooks
???pagination.result.count??????pagination.result.page??? 1
|
In vivo investigation of cilia structure and function using Xenopus., Brooks ER, Wallingford JB., Methods Cell Biol. January 1, 2015; 127 131-59. |
|
Coordinated genomic control of ciliogenesis and cell movement by RFX2., Chung MI, Kwon T, Tu F, Brooks ER, Gupta R, Meyer M, Baker JC, Marcotte EM, Wallingford JB., Elife. January 1, 2014; 3 e01439. |
|
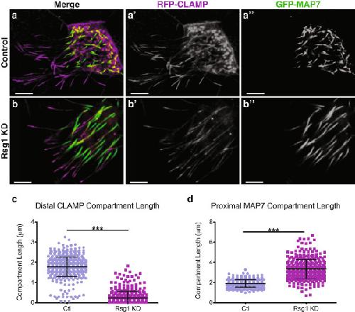
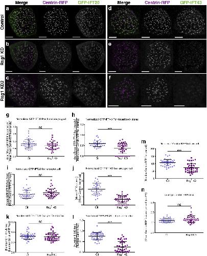
The Small GTPase Rsg1 is important for the cytoplasmic localization and axonemal dynamics of intraflagellar transport proteins., Brooks ER, Wallingford JB., Cilia. October 7, 2013; 2 13. |
|
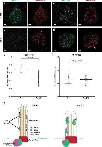
Control of vertebrate intraflagellar transport by the planar cell polarity effector Fuz., Brooks ER, Wallingford JB., J Cell Biol. July 9, 2012; 198 (1): 37-45. |
???pagination.result.page??? 1
