Click here to close Hello! We notice that you are using Internet Explorer, which is not supported by Xenbase and may cause the site to display incorrectly. We suggest using a current version of Chrome, FireFox, or Safari.

Profile Publications (17)
XB-PERS-1316

Publications By Bin Lu

???pagination.result.count???

???pagination.result.page??? 1


Cue-Polarized Transport of β-actin mRNA Depends on 3'UTR and Microtubules in Live Growth Cones., Leung KM, Lu B, Wong HH, Lin JQ, Turner-Bridger B, Holt CE., Front Cell Neurosci. January 1, 2018; 12 300.   


Role of pro-brain-derived neurotrophic factor (proBDNF) to mature BDNF conversion in activity-dependent competition at developing neuromuscular synapses., Je HS, Yang F, Ji Y, Nagappan G, Hempstead BL, Lu B., Proc Natl Acad Sci U S A. September 25, 2012; 109 (39): 15924-9.


Presynaptic protein synthesis required for NT-3-induced long-term synaptic modulation., Je HS, Ji Y, Wang Y, Yang F, Wu W, Lu B., Mol Brain. January 7, 2011; 4 1.   


The Drosophila gene CheB42a is a novel modifier of Deg/ENaC channel function., Ben-Shahar Y, Lu B, Collier DM, Snyder PM, Schnizler M, Welsh MJ., PLoS One. February 2, 2010; 5 (2): e9395.   


Pro-BDNF-induced synaptic depression and retraction at developing neuromuscular synapses., Yang F, Je HS, Ji Y, Nagappan G, Hempstead B, Lu B., J Cell Biol. May 18, 2009; 185 (4): 727-41.   


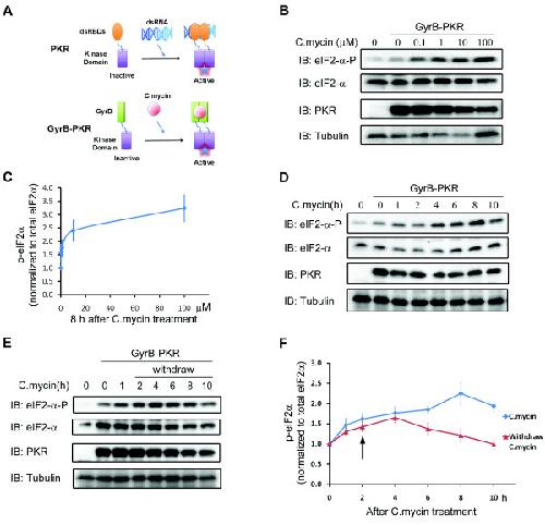
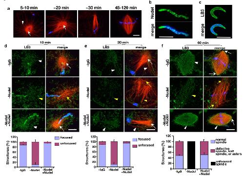
Requirement for Nudel and dynein for assembly of the lamin B spindle matrix., Ma L, Tsai MY, Wang S, Lu B, Chen R, Yates JR, Zhu X, Zheng Y., Nat Cell Biol. March 1, 2009; 11 (3): 247-56.   


Neurotrophin 3 induces structural and functional modification of synapses through distinct molecular mechanisms., Je HS, Yang F, Zhou J, Lu B., J Cell Biol. December 18, 2006; 175 (6): 1029-42.   


Lipid rafts mediate chemotropic guidance of nerve growth cones., Guirland C, Suzuki S, Kojima M, Lu B, Zheng JQ., Neuron. April 8, 2004; 42 (1): 51-62.


Ca2+ influx-independent synaptic potentiation mediated by mitochondrial Na(+)-Ca2+ exchanger and protein kinase C., Yang F, He XP, Russell J, Lu B., J Cell Biol. November 10, 2003; 163 (3): 511-23.   


BMP-binding modules in chordin: a model for signalling regulation in the extracellular space., Larraín J, Bachiller D, Lu B, Agius E, Piccolo S, De Robertis EM., Development. February 1, 2000; 127 (4): 821-30.   


Cleavage of Chordin by Xolloid metalloprotease suggests a role for proteolytic processing in the regulation of Spemann organizer activity., Piccolo S, Agius E, Lu B, Goodman S, Dale L, De Robertis EM., Cell. October 31, 1997; 91 (3): 407-16.   


Patterning by genes expressed in Spemann''s organizer., De Robertis EM, Kim S, Leyns L, Piccolo S, Bachiller D, Agius E, Belo JA, Yamamoto A, Hainski-Brousseau A, Brizuela B, Wessely O, Lu B, Bouwmeester T., Cold Spring Harb Symp Quant Biol. January 1, 1997; 62 169-75.


Endoderm induction by the organizer-secreted factors chordin and noggin in Xenopus animal caps., Sasai Y, Lu B, Piccolo S, De Robertis EM., EMBO J. September 2, 1996; 15 (17): 4547-55.


Dorsoventral patterning in Xenopus: inhibition of ventral signals by direct binding of chordin to BMP-4., Piccolo S, Sasai Y, Lu B, De Robertis EM., Cell. August 23, 1996; 86 (4): 589-98.


Regulation of postsynaptic responses by calcitonin gene related peptide and ATP at developing neuromuscular junctions., Lu B, Fu WM., Can J Physiol Pharmacol. July 1, 1995; 73 (7): 1050-6.


Accelerated structural maturation induced by synapsin I at developing neuromuscular synapses of Xenopus laevis., Valtorta F, Iezzi N, Benfenati F, Lu B, Poo MM, Greengard P., Eur J Neurosci. February 1, 1995; 7 (2): 261-70.   


Xenopus chordin: a novel dorsalizing factor activated by organizer-specific homeobox genes., Sasai Y, Lu B, Steinbeisser H, Geissert D, Gont LK, De Robertis EM., Cell. December 2, 1994; 79 (5): 779-90.   

???pagination.result.page??? 1