Click here to close Hello! We notice that you are using Internet Explorer, which is not supported by Xenbase and may cause the site to display incorrectly. We suggest using a current version of Chrome, FireFox, or Safari.

Profile Publications (53)
XB-PERS-1312

Publications By Noriyuki Sagata

???pagination.result.count???

???pagination.result.page??? 1 2 ???pagination.result.next???


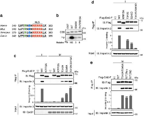
Identification of non-Ser/Thr-Pro consensus motifs for Cdk1 and their roles in mitotic regulation of C2H2 zinc finger proteins and Ect2., Suzuki K, Sako K, Akiyama K, Isoda M, Senoo C, Nakajo N, Sagata N., Sci Rep. January 12, 2015; 5 7929.   


Emi2 mediates meiotic MII arrest by competitively inhibiting the binding of Ube2S to the APC/C., Sako K, Suzuki K, Isoda M, Yoshikai S, Senoo C, Nakajo N, Ohe M, Sagata N., Nat Commun. January 1, 2014; 5 3667.


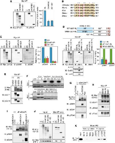
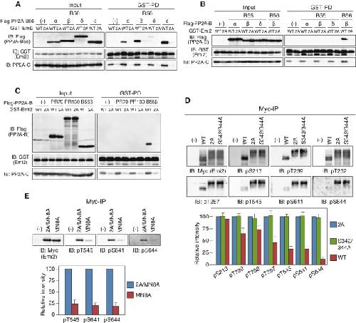
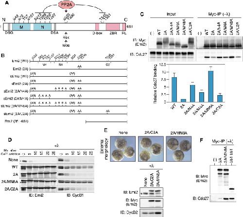
Dynamic regulation of Emi2 by Emi2-bound Cdk1/Plk1/CK1 and PP2A-B56 in meiotic arrest of Xenopus eggs., Isoda M, Sako K, Suzuki K, Nishino K, Nakajo N, Ohe M, Ezaki T, Kanemori Y, Inoue D, Ueno H, Sagata N., Dev Cell. September 13, 2011; 21 (3): 506-19.   


Temporal and spatial expression patterns of Cdc25 phosphatase isoforms during early Xenopus development., Nakajo N, Deno YK, Ueno H, Kenmochi C, Shimuta K, Sagata N., Int J Dev Biol. January 1, 2011; 55 (6): 627-32.   


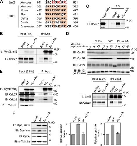
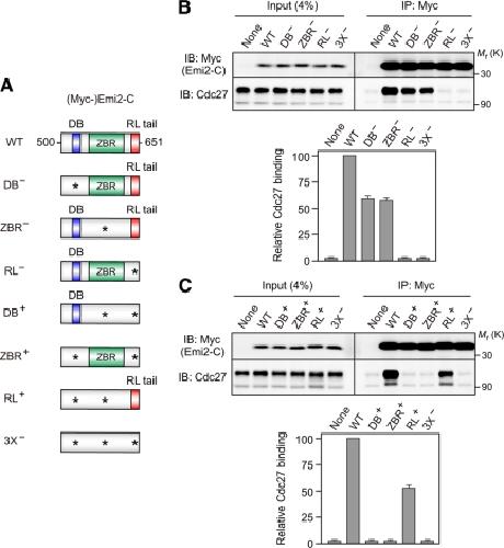
Emi2 inhibition of the anaphase-promoting complex/cyclosome absolutely requires Emi2 binding via the C-terminal RL tail., Ohe M, Kawamura Y, Ueno H, Inoue D, Kanemori Y, Senoo C, Isoda M, Nakajo N, Sagata N., Mol Biol Cell. March 15, 2010; 21 (6): 905-13.   


The extracellular signal-regulated kinase-mitogen-activated protein kinase pathway phosphorylates and targets Cdc25A for SCF beta-TrCP-dependent degradation for cell cycle arrest., Isoda M, Kanemori Y, Nakajo N, Uchida S, Yamashita K, Ueno H, Sagata N., Mol Biol Cell. April 1, 2009; 20 (8): 2186-95.   


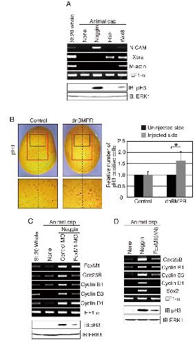
FoxM1-driven cell division is required for neuronal differentiation in early Xenopus embryos., Ueno H, Nakajo N, Watanabe M, Isoda M, Sagata N., Development. June 1, 2008; 135 (11): 2023-30.   


Mechanism of degradation of CPEB during Xenopus oocyte maturation., Setoyama D, Yamashita M, Sagata N., Proc Natl Acad Sci U S A. November 13, 2007; 104 (46): 18001-6.


A direct link of the Mos-MAPK pathway to Erp1/Emi2 in meiotic arrest of Xenopus laevis eggs., Inoue D, Ohe M, Kanemori Y, Nobui T, Sagata N., Nature. April 26, 2007; 446 (7139): 1100-4.


Mechanism for inactivation of the mitotic inhibitory kinase Wee1 at M phase., Okamoto K, Sagata N., Proc Natl Acad Sci U S A. March 6, 2007; 104 (10): 3753-8.


Erp1/Emi2 is essential for the meiosis I to meiosis II transition in Xenopus oocytes., Ohe M, Inoue D, Kanemori Y, Sagata N., Dev Biol. March 1, 2007; 303 (1): 157-64.   


[Regulation of the cell cycle and checkpoint by SCF(beta-TrCP)]., Kanemori Y, Sagata N., Tanpakushitsu Kakusan Koso. August 1, 2006; 51 (10 Suppl): 1386-90.


Beta-TrCP recognizes a previously undescribed nonphosphorylated destruction motif in Cdc25A and Cdc25B phosphatases., Kanemori Y, Uto K, Sagata N., Proc Natl Acad Sci U S A. May 3, 2005; 102 (18): 6279-84.


The Polo-like kinase Plx1 interacts with and inhibits Myt1 after fertilization of Xenopus eggs., Inoue D, Sagata N., EMBO J. March 9, 2005; 24 (5): 1057-67.


Chk1, but not Chk2, inhibits Cdc25 phosphatases by a novel common mechanism., Uto K, Inoue D, Shimuta K, Nakajo N, Sagata N., EMBO J. August 18, 2004; 23 (16): 3386-96.


Regulation of Chk1 kinase by autoinhibition and ATR-mediated phosphorylation., Katsuragi Y, Sagata N., Mol Biol Cell. April 1, 2004; 15 (4): 1680-9.


Mr 25 000 protein, a substrate for protein serine/threonine kinases, is identified as a part of Xenopus laevis vitellogenin B1., Yoshitome S, Nakamura H, Nakajo N, Okamoto K, Sugimoto I, Kohara H, Kitayama K, Igarashi K, Ito S, Sagata N, Hashimoto E., Dev Growth Differ. June 1, 2003; 45 (3): 283-94.   


The C-terminal seven amino acids in the cytoplasmic retention signal region of cyclin B2 are required for normal bipolar spindle formation in Xenopus oocytes and embryos., Yoshitome S, Furuno N, Hashimoto E, Sagata N., Mol Cancer Res. June 1, 2003; 1 (8): 589-97.


The RRASK motif in Xenopus cyclin B2 is required for the substrate recognition of Cdc25C by the cyclin B-Cdc2 complex., Goda T, Ishii T, Nakajo N, Sagata N, Kobayashi H., J Biol Chem. May 23, 2003; 278 (21): 19032-7.


Expression of cell-cycle regulators during Xenopus oogenesis., Furuno N, Kawasaki A, Sagata N., Gene Expr Patterns. May 1, 2003; 3 (2): 165-8.   


Molecular biology. Untangling checkpoints., Sagata N., Science. December 6, 2002; 298 (5600): 1905-7.


Requirement for both EDEN and AUUUA motifs in translational arrest of Mos mRNA upon fertilization of Xenopus eggs., Ueno S, Sagata N., Dev Biol. October 1, 2002; 250 (1): 156-67.


Chk1 is activated transiently and targets Cdc25A for degradation at the Xenopus midblastula transition., Shimuta K, Nakajo N, Uto K, Hayano Y, Okazaki K, Sagata N., EMBO J. July 15, 2002; 21 (14): 3694-703.


The existence of two distinct Wee1 isoforms in Xenopus: implications for the developmental regulation of the cell cycle., Okamoto K, Nakajo N, Sagata N., EMBO J. May 15, 2002; 21 (10): 2472-84.


Cytoplasmic occurrence of the Chk1/Cdc25 pathway and regulation of Chk1 in Xenopus oocytes., Oe T, Nakajo N, Katsuragi Y, Okazaki K, Sagata N., Dev Biol. January 1, 2001; 229 (1): 250-61.


The Mos/MAPK pathway is involved in metaphase II arrest as a cytostatic factor but is neither necessary nor sufficient for initiating oocyte maturation in goldfish., Kajiura-Kobayashi H, Yoshida N, Sagata N, Yamashita M, Nagahama Y., Dev Genes Evol. September 1, 2000; 210 (8-9): 416-25.


Nek2B, a novel maternal form of Nek2 kinase, is essential for the assembly or maintenance of centrosomes in early Xenopus embryos., Uto K, Sagata N., EMBO J. April 17, 2000; 19 (8): 1816-26.


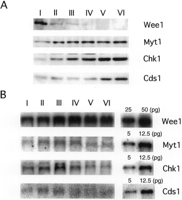
Absence of Wee1 ensures the meiotic cell cycle in Xenopus oocytes., Nakajo N, Yoshitome S, Iwashita J, Iida M, Uto K, Ueno S, Okamoto K, Sagata N., Genes Dev. February 1, 2000; 14 (3): 328-38.


Two structural variants of Nek2 kinase, termed Nek2A and Nek2B, are differentially expressed in Xenopus tissues and development., Uto K, Nakajo N, Sagata N., Dev Biol. April 15, 1999; 208 (2): 456-64.   


Involvement of Chk1 kinase in prophase I arrest of Xenopus oocytes., Nakajo N, Oe T, Uto K, Sagata N., Dev Biol. March 15, 1999; 207 (2): 432-44.


Overexpression of the cytoplasmic retention signal region of cyclin B2, but not of cyclin B1, inhibits bipolar spindle formation in Xenopus oocytes., Yoshitome S, Furuno N, Sagata N., Biol Cell. October 1, 1998; 90 (6-7): 509-18.


Essential role of germinal vesicle material in the meiotic cell cycle of Xenopus oocytes., Iwashita J, Hayano Y, Sagata N., Proc Natl Acad Sci U S A. April 14, 1998; 95 (8): 4392-7.


Meiotic cell cycle in Xenopus oocytes is independent of cdk2 kinase., Furuno N, Ogawa Y, Iwashita J, Nakajo N, Sagata N., EMBO J. July 1, 1997; 16 (13): 3860-5.


cDNA cloning of a novel B subunit of Xenopus protein phosphatase 2A and its biological activity in oocytes., Iwashita J, Shima H, Nagao M, Sagata N., Biochem Biophys Res Commun. March 6, 1997; 232 (1): 218-22.


What does Mos do in oocytes and somatic cells?, Sagata N., Bioessays. January 1, 1997; 19 (1): 13-21.


Isolation of a cDNA encoding the X enopus homologue of mammalian Cdc25A that can induce meiotic maturation of oocytes., Okazaki K, Hayashida K, Iwashita J, Harano M, Furuno N, Sagata N., Gene. October 31, 1996; 178 (1-2): 111-4.


Parthenogenetic activation of oocytes in c-mos-deficient mice., Hashimoto N, Watanabe N, Furuta Y, Tamemoto H, Sagata N, Yokoyama M, Okazaki K, Nagayoshi M, Takeda N, Ikawa Y., Nature. July 7, 1994; 370 (6484): 68-71.


Suppression of DNA replication via Mos function during meiotic divisions in Xenopus oocytes., Furuno N, Nishizawa M, Okazaki K, Tanaka H, Iwashita J, Nakajo N, Ogawa Y, Sagata N., EMBO J. May 15, 1994; 13 (10): 2399-410.


Degradation of Mos by the N-terminal proline (Pro2)-dependent ubiquitin pathway on fertilization of Xenopus eggs: possible significance of natural selection for Pro2 in Mos., Nishizawa M, Furuno N, Okazaki K, Tanaka H, Ogawa Y, Sagata N., EMBO J. October 1, 1993; 12 (10): 4021-7.


Mos is degraded by the 26S proteasome in a ubiquitin-dependent fashion., Ishida N, Tanaka K, Tamura T, Nishizawa M, Okazaki K, Sagata N, Ichihara A., FEBS Lett. June 21, 1993; 324 (3): 345-8.


Differential occurrence of CSF-like activity and transforming activity of Mos during the cell cycle in fibroblasts., Okazaki K, Nishizawa M, Furuno N, Yasuda H, Sagata N., EMBO J. July 1, 1992; 11 (7): 2447-56.


The 'second-codon rule' and autophosphorylation govern the stability and activity of Mos during the meiotic cell cycle in Xenopus oocytes., Nishizawa M, Okazaki K, Furuno N, Watanabe N, Sagata N., EMBO J. July 1, 1992; 11 (7): 2433-46.


Independent inactivation of MPF and cytostatic factor (Mos) upon fertilization of Xenopus eggs., Watanabe N, Hunt T, Ikawa Y, Sagata N., Nature. July 18, 1991; 352 (6332): 247-8.


Correlation between physiological and transforming activities of the c-mos proto-oncogene product and identification of an essential Mos domain for these activities., Okazaki K, Furuno N, Watanabe N, Ikawa Y, Vande Woude GF, Sagata N., Jpn J Cancer Res. March 1, 1991; 82 (3): 250-3.


[The product of c-mos proto-oncogene is expressed in oocytes and functions as a cytostatic factor (CSF)]., Watanabe N, Sagata N., Nihon Rinsho. August 1, 1990; 48 (8): 104-10.


mos proto-oncogene function., Vande Woude GF, Buccione R, Daar I, Eppig JJ, Oskarsson M, Paules R, Sagata N, Yew N., Ciba Found Symp. January 1, 1990; 150 147-60; discussion 160-2.


Specific proteolysis of the c-mos proto-oncogene product by calpain on fertilization of Xenopus eggs., Watanabe N, Vande Woude GF, Ikawa Y, Sagata N., Nature. November 30, 1989; 342 (6249): 505-11.


The c-mos proto-oncogene product is a cytostatic factor responsible for meiotic arrest in vertebrate eggs., Sagata N, Watanabe N, Vande Woude GF, Ikawa Y., Nature. November 30, 1989; 342 (6249): 512-8.


The product of the mos proto-oncogene as a candidate "initiator" for oocyte maturation., Sagata N, Daar I, Oskarsson M, Showalter SD, Vande Woude GF., Science. August 11, 1989; 245 (4918): 643-6.


Function of c-mos proto-oncogene product in meiotic maturation in Xenopus oocytes., Sagata N, Oskarsson M, Copeland T, Brumbaugh J, Vande Woude GF., Nature. October 6, 1988; 335 (6190): 519-25.

???pagination.result.page??? 1 2 ???pagination.result.next???