Click here to close Hello! We notice that you are using Internet Explorer, which is not supported by Xenbase and may cause the site to display incorrectly. We suggest using a current version of Chrome, FireFox, or Safari.

Profile Publications (48)
XB-PERS-1311

Publications By P T Stukenberg

???pagination.result.count???

???pagination.result.page??? 1


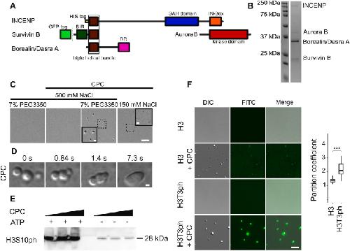
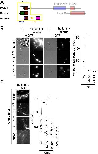
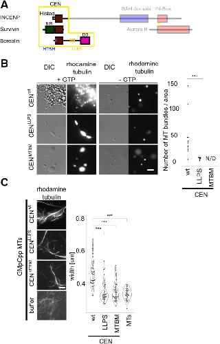
Chromosomal passenger complex condensates generate parallel microtubule bundles in vitro., Niedzialkowska E, Truong TM, Eldredge LA, Ali A, Redemann S, Stukenberg PT., J Biol Chem. March 23, 2024; 300 (3): 105669.   


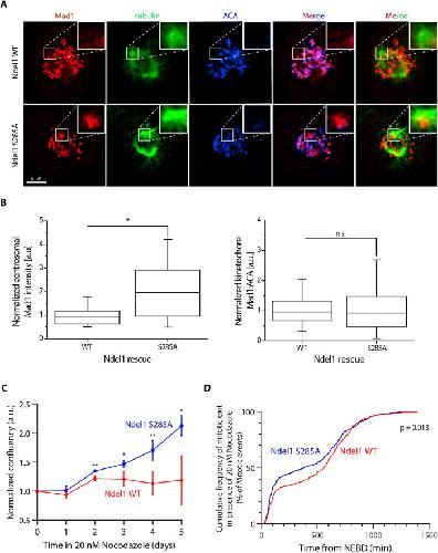
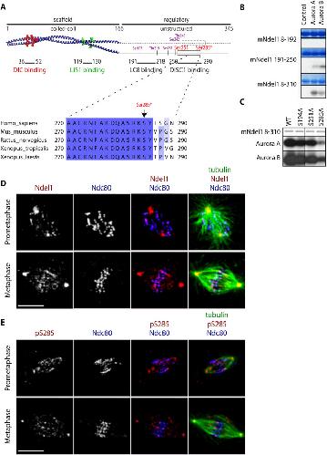
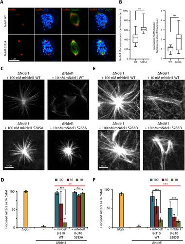
Aurora A phosphorylates Ndel1 to reduce the levels of Mad1 and NuMA at spindle poles., Janczyk PŁ, Żyłkiewicz E, De Hoyos H, West T, Matson DR, Choi WC, Young HMR, Derewenda ZS, Stukenberg PT., Mol Biol Cell. January 1, 2023; 34 (1): br1.   


High nuclear TPX2 expression correlates with TP53 mutation and poor clinical behavior in a large breast cancer cohort, but is not an independent predictor of chromosomal instability., Matson DR, Denu RA, Zasadil LM, Burkard ME, Weaver BA, Flynn C, Stukenberg PT., BMC Cancer. February 23, 2021; 21 (1): 186.   


Identification of Drivers of Aneuploidy in Breast Tumors., Pfister K, Pipka JL, Chiang C, Liu Y, Clark RA, Keller R, Skoglund P, Guertin MJ, Hall IM, Stukenberg PT., Cell Rep. May 29, 2018; 23 (9): 2758-2769.   


Mechanism of Ska Recruitment by Ndc80 Complexes to Kinetochores., Janczyk PŁ, Skorupka KA, Tooley JG, Matson DR, Kestner CA, West T, Pornillos O, Stukenberg PT., Dev Cell. May 22, 2017; 41 (4): 438-449.e4.


The Xenopus ORFeome: A resource that enables functional genomics., Grant IM, Balcha D, Hao T, Shen Y, Trivedi P, Patrushev I, Fortriede JD, Karpinka JB, Liu L, Zorn AM, Stukenberg PT, Hill DE, Gilchrist MJ., Dev Biol. December 15, 2015; 408 (2): 345-57.   


Kif2a depletion generates chromosome segregation and pole coalescence defects in animal caps and inhibits gastrulation of the Xenopus embryo., Eagleson G, Pfister K, Knowlton AL, Skoglund P, Keller R, Stukenberg PT., Mol Biol Cell. March 1, 2015; 26 (5): 924-37.   


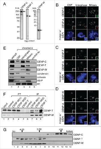
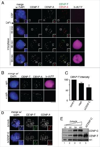
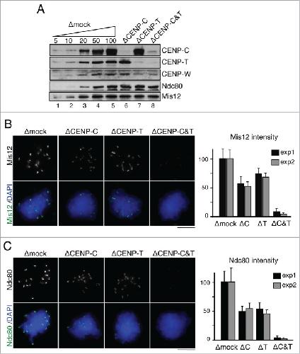
The distinct functions of CENP-C and CENP-T/W in centromere propagation and function in Xenopus egg extracts., Krizaic I, Williams SJ, Sánchez P, Rodríguez-Corsino M, Stukenberg PT, Losada A., Nucleus. January 1, 2015; 6 (2): 133-43.   


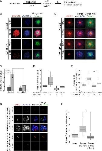
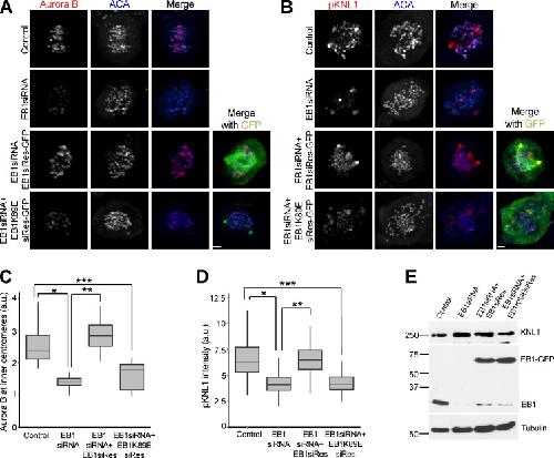
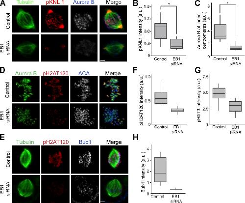
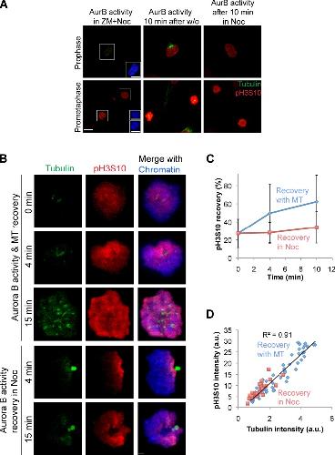
EB1 enables spindle microtubules to regulate centromeric recruitment of Aurora B., Banerjee B, Kestner CA, Stukenberg PT., J Cell Biol. March 17, 2014; 204 (6): 947-63.   


Xenopus egg extracts as a simplified model system for structure-function studies of dynein regulators., Zyłkiewicz E, Stukenberg PT., Methods Mol Biol. January 1, 2014; 1136 117-33.


Molecular basis for phosphospecific recognition of histone H3 tails by Survivin paralogues at inner centromeres., Niedzialkowska E, Wang F, Porebski PJ, Minor W, Higgins JM, Stukenberg PT., Mol Biol Cell. April 1, 2012; 23 (8): 1457-66.   


Spatial exclusivity combined with positive and negative selection of phosphorylation motifs is the basis for context-dependent mitotic signaling., Alexander J, Lim D, Joughin BA, Hegemann B, Hutchins JR, Ehrenberger T, Ivins F, Sessa F, Hudecz O, Nigg EA, Fry AM, Musacchio A, Stukenberg PT, Mechtler K, Peters JM, Smerdon SJ, Yaffe MB., Sci Signal. June 28, 2011; 4 (179): ra42.


The N-terminal coiled-coil of Ndel1 is a regulated scaffold that recruits LIS1 to dynein., Zyłkiewicz E, Kijańska M, Choi WC, Derewenda U, Derewenda ZS, Stukenberg PT., J Cell Biol. February 7, 2011; 192 (3): 433-45.   


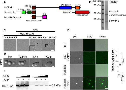
Histone H3 Thr-3 phosphorylation by Haspin positions Aurora B at centromeres in mitosis., Wang F, Dai J, Daum JR, Niedzialkowska E, Banerjee B, Stukenberg PT, Gorbsky GJ, Higgins JM., Science. October 8, 2010; 330 (6001): 231-5.


ICIS and Aurora B coregulate the microtubule depolymerase Kif2a., Knowlton AL, Vorozhko VV, Lan W, Gorbsky GJ, Stukenberg PT., Curr Biol. May 12, 2009; 19 (9): 758-63.


Perturbation of Incenp function impedes anaphase chromatid movements and chromosomal passenger protein flux at centromeres., Ahonen LJ, Kukkonen AM, Pouwels J, Bolton MA, Jingle CD, Stukenberg PT, Kallio MJ., Chromosoma. February 1, 2009; 118 (1): 71-84.


Probing kinetochore structure and function using Xenopus laevis frog egg extracts., Emanuele MJ, Stukenberg PT., Methods Mol Biol. January 1, 2009; 545 221-32.


Midzone activation of aurora B in anaphase produces an intracellular phosphorylation gradient., Fuller BG, Lampson MA, Foley EA, Rosasco-Nitcher S, Le KV, Tobelmann P, Brautigan DL, Stukenberg PT, Kapoor TM., Nature. June 19, 2008; 453 (7198): 1132-6.


Aurora B kinase and protein phosphatase 1 have opposing roles in modulating kinetochore assembly., Emanuele MJ, Lan W, Jwa M, Miller SA, Chan CS, Stukenberg PT., J Cell Biol. April 21, 2008; 181 (2): 241-54.   


Multiple mechanisms of chromosome movement in vertebrate cells mediated through the Ndc80 complex and dynein/dynactin., Vorozhko VV, Emanuele MJ, Kallio MJ, Stukenberg PT, Gorbsky GJ., Chromosoma. April 1, 2008; 117 (2): 169-79.   


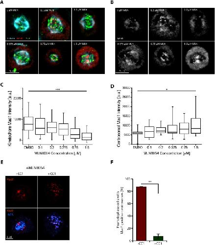
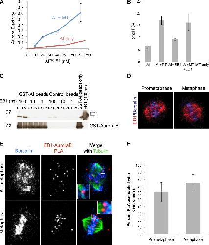
Centromeric Aurora-B activation requires TD-60, microtubules, and substrate priming phosphorylation., Rosasco-Nitcher SE, Lan W, Khorasanizadeh S, Stukenberg PT., Science. January 25, 2008; 319 (5862): 469-72.


Xenopus Cep57 is a novel kinetochore component involved in microtubule attachment., Emanuele MJ, Stukenberg PT., Cell. September 7, 2007; 130 (5): 893-905.


Aurora B phosphorylates multiple sites on mitotic centromere-associated kinesin to spatially and temporally regulate its function., Zhang X, Lan W, Ems-McClung SC, Stukenberg PT, Walczak CE., Mol Biol Cell. September 1, 2007; 18 (9): 3264-76.


Regulation of Cdc25C by ERK-MAP kinases during the G2/M transition., Wang R, He G, Nelman-Gonzalez M, Ashorn CL, Gallick GE, Stukenberg PT, Kirschner MW, Kuang J., Cell. March 23, 2007; 128 (6): 1119-32.


Aurora-A kinase and inhibitor-2 regulate the cyclin threshold for mitotic entry in Xenopus early embryonic cell cycles., Satinover DL, Brautigan DL, Stukenberg PT., Cell Cycle. October 1, 2006; 5 (19): 2268-74.


Aurora B is enriched at merotelic attachment sites, where it regulates MCAK., Knowlton AL, Lan W, Stukenberg PT., Curr Biol. September 5, 2006; 16 (17): 1705-10.


The reversibility of mitotic exit in vertebrate cells., Potapova TA, Daum JR, Pittman BD, Hudson JR, Jones TN, Satinover DL, Stukenberg PT, Gorbsky GJ., Nature. April 13, 2006; 440 (7086): 954-8.


Measuring the stoichiometry and physical interactions between components elucidates the architecture of the vertebrate kinetochore., Emanuele MJ, McCleland ML, Satinover DL, Stukenberg PT., Mol Biol Cell. October 1, 2005; 16 (10): 4882-92.


Polo-like kinase 1 creates the tension-sensing 3F3/2 phosphoepitope and modulates the association of spindle-checkpoint proteins at kinetochores., Ahonen LJ, Kallio MJ, Daum JR, Bolton M, Manke IA, Yaffe MB, Stukenberg PT, Gorbsky GJ., Curr Biol. June 21, 2005; 15 (12): 1078-89.


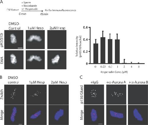
Mechanism of Aurora B activation by INCENP and inhibition by hesperadin., Sessa F, Mapelli M, Ciferri C, Tarricone C, Areces LB, Schneider TR, Stukenberg PT, Musacchio A., Mol Cell. April 29, 2005; 18 (3): 379-91.


Purification of the Ndc80 kinetochore subcomplex from Xenopus eggs., McCleland ML, Stukenberg PT., Methods Mol Biol. January 1, 2005; 296 383-91.


Activation of Aurora-A kinase by protein phosphatase inhibitor-2, a bifunctional signaling protein., Satinover DL, Leach CA, Stukenberg PT, Brautigan DL., Proc Natl Acad Sci U S A. June 8, 2004; 101 (23): 8625-30.


Aurora B phosphorylates centromeric MCAK and regulates its localization and microtubule depolymerization activity., Lan W, Zhang X, Kline-Smith SL, Rosasco SE, Barrett-Wilt GA, Shabanowitz J, Hunt DF, Walczak CE, Stukenberg PT., Curr Biol. February 17, 2004; 14 (4): 273-86.


The vertebrate Ndc80 complex contains Spc24 and Spc25 homologs, which are required to establish and maintain kinetochore-microtubule attachment., McCleland ML, Kallio MJ, Barrett-Wilt GA, Kestner CA, Shabanowitz J, Hunt DF, Gorbsky GJ, Stukenberg PT., Curr Biol. January 20, 2004; 14 (2): 131-7.


Analyzing the spindle checkpoint in yeast and frogs., Stukenberg PT, Burke DJ., Methods Mol Biol. January 1, 2004; 280 83-98.


The quest for the holy "G" of chromosomal passengers., Burke DJ, Stukenberg PT., Dev Cell. August 1, 2003; 5 (2): 187-8.


The highly conserved Ndc80 complex is required for kinetochore assembly, chromosome congression, and spindle checkpoint activity., McCleland ML, Gardner RD, Kallio MJ, Daum JR, Gorbsky GJ, Burke DJ, Stukenberg PT., Genes Dev. January 1, 2003; 17 (1): 101-14.


Aurora B kinase exists in a complex with survivin and INCENP and its kinase activity is stimulated by survivin binding and phosphorylation., Bolton MA, Lan W, Powers SE, McCleland ML, Kuang J, Stukenberg PT., Mol Biol Cell. September 1, 2002; 13 (9): 3064-77.


Inhibition of aurora B kinase blocks chromosome segregation, overrides the spindle checkpoint, and perturbs microtubule dynamics in mitosis., Kallio MJ, McCleland ML, Stukenberg PT, Gorbsky GJ., Curr Biol. June 4, 2002; 12 (11): 900-5.


The dissociation of cohesin from chromosomes in prophase is regulated by Polo-like kinase., Sumara I, Vorlaufer E, Stukenberg PT, Kelm O, Redemann N, Nigg EA, Peters JM., Mol Cell. March 1, 2002; 9 (3): 515-25.


Timing of events in mitosis., Georgi AB, Stukenberg PT, Kirschner MW., Curr Biol. January 22, 2002; 12 (2): 105-14.   


A mammalian Partner of inscuteable binds NuMA and regulates mitotic spindle organization., Du Q, Stukenberg PT, Macara IG., Nat Cell Biol. December 1, 2001; 3 (12): 1069-75.


Pin1 acts catalytically to promote a conformational change in Cdc25., Stukenberg PT, Kirschner MW., Mol Cell. May 1, 2001; 7 (5): 1071-83.


LIS1 regulates CNS lamination by interacting with mNudE, a central component of the centrosome., Feng Y, Olson EC, Stukenberg PT, Flanagan LA, Kirschner MW, Walsh CA., Neuron. December 1, 2000; 28 (3): 665-79.   


Cell cycle-regulated phosphorylation of the human SIX1 homeodomain protein., Ford HL, Landesman-Bollag E, Dacwag CS, Stukenberg PT, Pardee AB, Seldin DC., J Biol Chem. July 21, 2000; 275 (29): 22245-54.


The essential mitotic peptidyl-prolyl isomerase Pin1 binds and regulates mitosis-specific phosphoproteins., Shen M, Stukenberg PT, Kirschner MW, Lu KP., Genes Dev. March 1, 1998; 12 (5): 706-20.


Systematic identification of mitotic phosphoproteins., Stukenberg PT, Lustig KD, McGarry TJ, King RW, Kuang J, Kirschner MW., Curr Biol. May 1, 1997; 7 (5): 338-48.


Small pool expression screening: identification of genes involved in cell cycle control, apoptosis, and early development., Lustig KD, Stukenberg PT, McGarry TJ, King RW, Cryns VL, Mead PE, Zon LI, Yuan J, Kirschner MW., Methods Enzymol. January 1, 1997; 283 83-99.

???pagination.result.page??? 1