Click here to close Hello! We notice that you are using Internet Explorer, which is not supported by Xenbase and may cause the site to display incorrectly. We suggest using a current version of Chrome, FireFox, or Safari.

Profile Publications (22)
XB-PERS-1306

Publications By Nick Marsh-Armstrong

???pagination.result.count???

???pagination.result.page??? 1


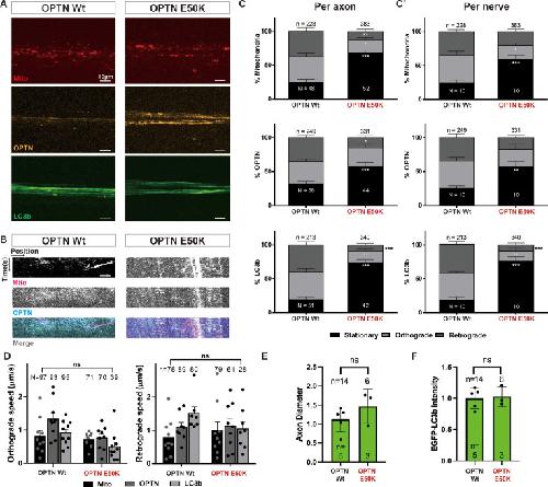
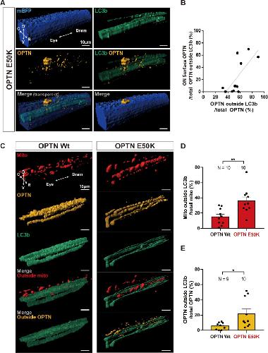
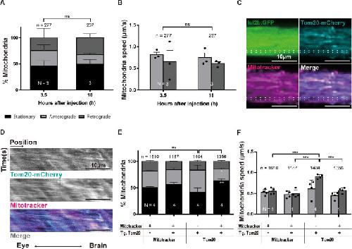
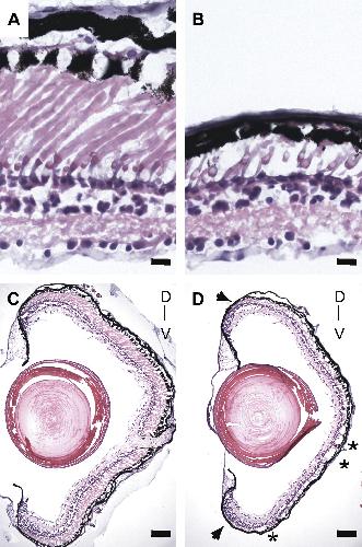
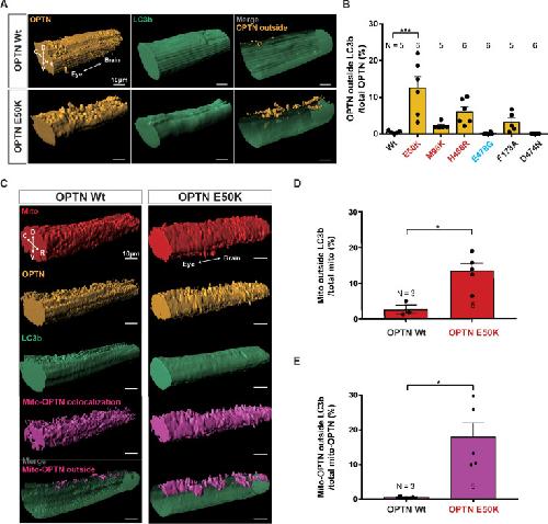
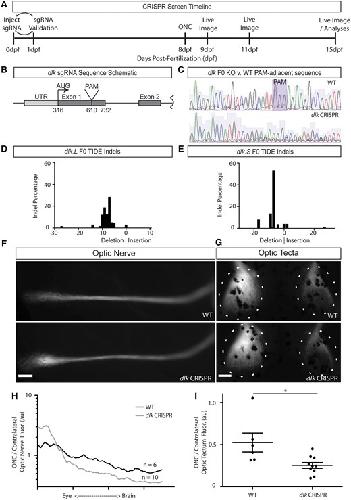
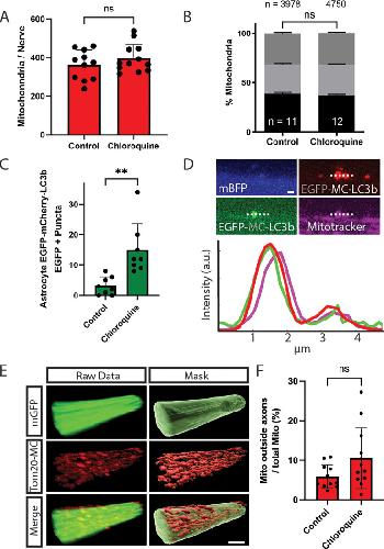
Glaucoma-associated Optineurin mutations increase transcellular degradation of mitochondria in a vertebrate optic nerve., Jeong Y, Davis CO, Muscarella AM, Navarro HH, Deshpande V, Moore LG, Kim KY, Ellisman MH, Marsh-Armstrong N., Elife. August 12, 2025; 14   


Dual leucine zipper kinase is necessary for retinal ganglion cell axonal regeneration in Xenopus laevis., Fague L, Marsh-Armstrong N., PNAS Nexus. May 1, 2023; 2 (5): pgad109.   


Translational profiling of retinal ganglion cell optic nerve regeneration in Xenopus laevis., Whitworth GB, Misaghi BC, Rosenthal DM, Mills EA, Heinen DJ, Watson AH, Ives CW, Ali SH, Bezold K, Marsh-Armstrong N, Watson FL., Dev Biol. June 15, 2017; 426 (2): 360-373.   


Endocannabinoid signaling enhances visual responses through modulation of intracellular chloride levels in retinal ganglion cells., Miraucourt LS, Tsui J, Gobert D, Desjardins JF, Schohl A, Sild M, Spratt P, Castonguay A, De Koninck Y, Marsh-Armstrong N, Wiseman PW, Ruthazer ES., Elife. August 8, 2016; 5   


Astrocytes phagocytose focal dystrophies from shortening myelin segments in the optic nerve of Xenopus laevis at metamorphosis., Mills EA, Davis CH, Bushong EA, Boassa D, Kim KY, Ellisman MH, Marsh-Armstrong N., Proc Natl Acad Sci U S A. August 18, 2015; 112 (33): 10509-14.   


Cell type-specific translational profiling in the Xenopus laevis retina., Watson FL, Mills EA, Wang X, Guo C, Chen DF, Marsh-Armstrong N., Dev Dyn. December 1, 2012; 241 (12): 1960-72.   


Neurodevelopmental effects of chronic exposure to elevated levels of pro-inflammatory cytokines in a developing visual system., Lee RH, Mills EA, Schwartz N, Bell MR, Deeg KE, Ruthazer ES, Marsh-Armstrong N, Aizenman CD., Neural Dev. January 4, 2010; 5 2.   


Temporal regulation of Ath5 gene expression during eye development., Willardsen MI, Suli A, Pan Y, Marsh-Armstrong N, Chien CB, El-Hodiri H, Brown NL, Moore KB, Vetter ML., Dev Biol. February 15, 2009; 326 (2): 471-81.   


Xenopus laevis P23H rhodopsin transgene causes rod photoreceptor degeneration that is more severe in the ventral retina and is modulated by light., Zhang R, Oglesby E, Marsh-Armstrong N., Exp Eye Res. April 1, 2008; 86 (4): 612-21.   


Reduced retina microglial activation and improved optic nerve integrity with minocycline treatment in the DBA/2J mouse model of glaucoma., Bosco A, Inman DM, Steele MR, Wu G, Soto I, Marsh-Armstrong N, Hubbard WC, Calkins DJ, Horner PJ, Vetter ML., Invest Ophthalmol Vis Sci. April 1, 2008; 49 (4): 1437-46.


Progressive ganglion cell degeneration precedes neuronal loss in a mouse model of glaucoma., Buckingham BP, Inman DM, Lambert W, Oglesby E, Calkins DJ, Steele MR, Vetter ML, Marsh-Armstrong N, Horner PJ., J Neurosci. March 12, 2008; 28 (11): 2735-44.


Retinal ganglion cells downregulate gene expression and lose their axons within the optic nerve head in a mouse glaucoma model., Soto I, Oglesby E, Buckingham BP, Son JL, Roberson ED, Steele MR, Inman DM, Vetter ML, Horner PJ, Marsh-Armstrong N., J Neurosci. January 9, 2008; 28 (2): 548-61.


Use of a ROSA26:GFP transgenic line for long-term Xenopus fate-mapping studies., Gross JB, Hanken J, Oglesby E, Marsh-Armstrong N., J Anat. September 1, 2006; 209 (3): 401-13.


Thyroid hormone controls multiple independent programs required for limb development in Xenopus laevis metamorphosis., Brown DD, Cai L, Das B, Marsh-Armstrong N, Schreiber AM, Juste R., Proc Natl Acad Sci U S A. August 30, 2005; 102 (35): 12455-8.   


An outer segment localization signal at the C terminus of the photoreceptor-specific retinol dehydrogenase., Luo W, Marsh-Armstrong N, Rattner A, Nathans J., J Neurosci. March 17, 2004; 24 (11): 2623-32.


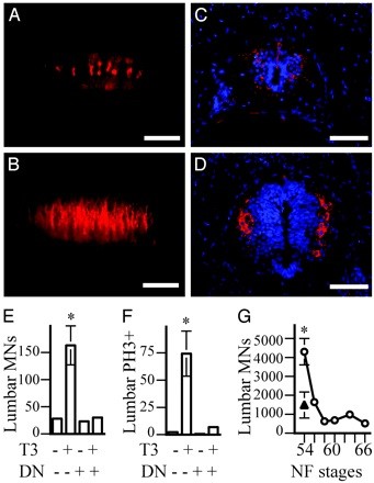
Thyroid hormone controls the development of connections between the spinal cord and limbs during Xenopus laevis metamorphosis., Marsh-Armstrong N, Cai L, Brown DD., Proc Natl Acad Sci U S A. January 6, 2004; 101 (1): 165-70.   


Role of visual pigment properties in rod and cone phototransduction., Kefalov V, Fu Y, Marsh-Armstrong N, Yau KW., Nature. October 2, 2003; 425 (6957): 526-31.


Diverse developmental programs of Xenopus laevis metamorphosis are inhibited by a dominant negative thyroid hormone receptor., Schreiber AM, Das B, Huang H, Marsh-Armstrong N, Brown DD., Proc Natl Acad Sci U S A. September 11, 2001; 98 (19): 10739-44.


Germ-line transmission of transgenes in Xenopus laevis., Marsh-Armstrong N, Huang H, Berry DL, Brown DD., Proc Natl Acad Sci U S A. December 7, 1999; 96 (25): 14389-93.   


Asymmetric growth and development of the Xenopus laevis retina during metamorphosis is controlled by type III deiodinase., Marsh-Armstrong N, Huang H, Remo BF, Liu TT, Brown DD., Neuron. December 1, 1999; 24 (4): 871-8.


Metamorphosis is inhibited in transgenic Xenopus laevis tadpoles that overexpress type III deiodinase., Huang H, Marsh-Armstrong N, Brown DD., Proc Natl Acad Sci U S A. February 2, 1999; 96 (3): 962-7.   


Retinoic acid establishes ventral retinal characteristics., Hyatt GA, Schmitt EA, Marsh-Armstrong N, McCaffery P, Dräger UC, Dowling JE., Development. January 1, 1996; 122 (1): 195-204.

???pagination.result.page??? 1