|
XB-PERS-1300
Publications By Daniel S. Rhoads
???pagination.result.count??????pagination.result.page??? 1
|
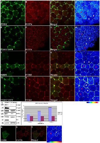
Activation of endogenous FAK via expression of its amino terminal domain in Xenopus embryos., Petridou NI, Stylianou P, Christodoulou N, Rhoads D, Guan JL, Skourides PA., PLoS One. January 1, 2012; 7 (8): e42577. |
???pagination.result.page??? 1
