|
XB-PERS-1298
Publications By Hyun-Shik Lee
???pagination.result.count??????pagination.result.page??? 1 2 3 ???pagination.result.next???
|
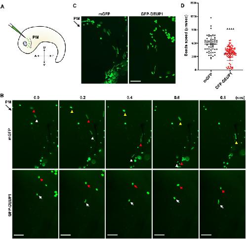
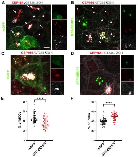
Deup1 Expression Interferes with Multiciliated Differentiation., Shin M, Lee J, Lee H, Kumar V, Kim J, Park S., Mol Cells. 46 (12): 746-756. |
|
Mtx2 requirement for craniofacial morphogenesis with implications for mandibuloacral dysplasia., Yang B, Lee HK, Lee H, Ryu HY, Kim HT, Lee HS., Biochem Biophys Res Commun. September 15, 2025; 784 152656. |
|
Photoswitching endogenous glutamate receptors in neural ensembles and single synapses in vivo., Garrido-Charles A, Bosch M, Lee H, Rovira X, Pittolo S, Llobet A, Wong HH, Trapero A, Matera C, Papotto C, Serra C, Llebaria A, Soriano E, Sanchez-Vives MV, Holt CE, Gorostiza P., Brain Stimul. September 11, 2025; 18 (6): 1779-1793. |
|
In vivo analyses of embryotoxicity and teratogenicity of gold nanoparticles: Emphasis on the surface chemistry and toxicological responses., Ismail T, Jeong YG, Lee HK, Lee H, Kim Y, Lee JY, Kim SH, Ryu HY, Kwon TK, Park TJ, Kwon T, Khang D, Lee HS., Ecotoxicol Environ Saf. September 1, 2025; 304 119111. |
|
Chlorpromazine directly inhibits Kv1.3 channels by facilitating the inactivation of channels., Park SI, Hwang S, Lee Y, Lee HY, Kim S, Hong J, Jo SH, Choi SY., Mol Brain. May 8, 2025; 18 (1): 41. |
|
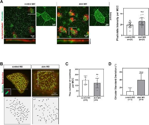
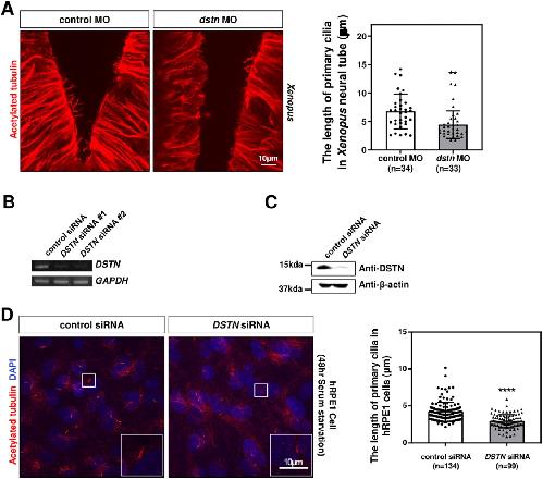
Actin Depolymerizing Factor Destrin Regulates Cilia Development and Function during Vertebrate Embryogenesis., Kim Y, Lee HK, Park KY, Ismail T, Lee H, Lee HS., Dev Reprod. September 30, 2024; 28 (3): 109-119. |
|
Actin depolymerizing factor destrin governs cell migration in neural development during Xenopus embryogenesis., Kim Y, Lee HK, Park KY, Ismail T, Lee H, Ryu HY, Cho DH, Kwon TK, Park TJ, Kwon T, Lee HS., Mol Cells. June 1, 2024; 47 (6): 100076. |
|
Early life exposure to perfluorooctanesulfonate (PFOS) impacts vital biological processes in Xenopus laevis: Integrated morphometric and transcriptomic analyses., Ismail T, Lee HK, Lee H, Kim Y, Kim E, Lee JY, Kim KB, Ryu HY, Cho DH, Kwon TK, Park TJ, Kwon T, Lee HS., Ecotoxicol Environ Saf. January 1, 2024; 269 115820. |
|
Ruvbl1 is Essential for Ciliary Beating during Xenopus laevis Embryogenesis., Kim CY, Lee HK, Lee H, Lee HS., Dev Reprod. September 30, 2023; 27 (3): 159-165. |
|
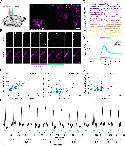
A single-cell, time-resolved profiling of Xenopus mucociliary epithelium reveals nonhierarchical model of development., Lee J, Møller AF, Chae S, Bussek A, Park TJ, Kim Y, Lee HS, Pers TH, Kwon T, Sedzinski J, Natarajan KN., Sci Adv. April 7, 2023; 9 (14): eadd5745. |
|
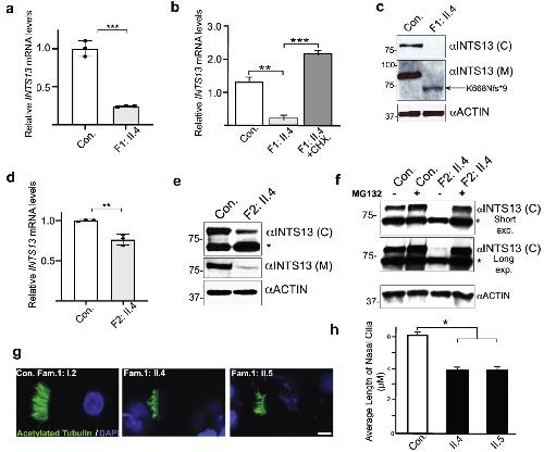
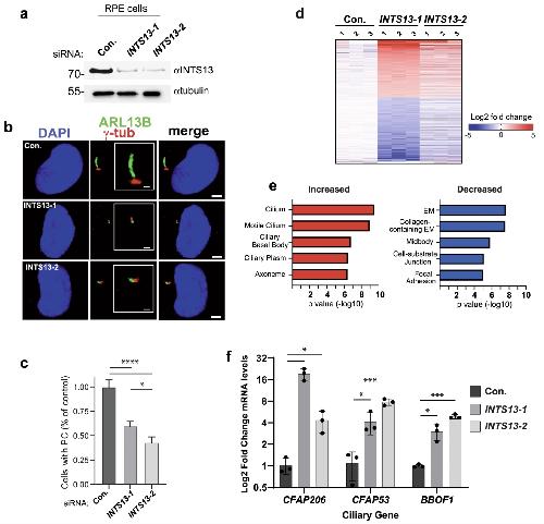
INTS13 variants causing a recessive developmental ciliopathy disrupt assembly of the Integrator complex., Mascibroda LG, Shboul M, Elrod ND, Colleaux L, Hamamy H, Huang KL, Peart N, Singh MK, Lee H, Merriman B, Jodoin JN, Sitaram P, Lee LA, Fathalla R, Al-Rawashdeh B, Ababneh O, El-Khateeb M, Escande-Beillard N, Nelson SF, Wu Y, Tong L, Kenney LJ, Roy S, Russell WK, Amiel J, Reversade B, Wagner EJ., Nat Commun. October 13, 2022; 13 (1): 6054. |
|
GJA1 depletion causes ciliary defects by affecting Rab11 trafficking to the ciliary base., Jang DG, Kwon KY, Kweon YC, Kim BG, Myung K, Lee HS, Young Park C, Kwon T, Park TJ., Elife. August 25, 2022; 11 |
|
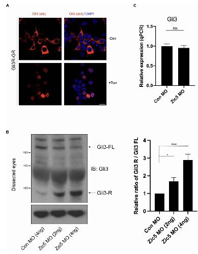
Zic5 stabilizes Gli3 via a non-transcriptional mechanism during retinal development., Sun J, Yoon J, Lee M, Lee HK, Hwang YS, Daar IO., Cell Rep. February 1, 2022; 38 (5): 110312. |
|
PCNB exposure during early embryogenic development induces developmental delay and teratogenicity by altering the gene expression in Xenopus laevis., Ismail T, Lee H, Kim Y, Ryu HY, Cho DH, Ryoo ZY, Lee DS, Kwon TK, Park TJ, Kwon T, Lee HS., Environ Toxicol. January 11, 2022; 38 (1): 216-224. |
|
CEP97 phosphorylation by Dyrk1a is critical for centriole separation during multiciliogenesis., Lee M, Nagashima K, Yoon J, Sun J, Wang Z, Carpenter C, Lee HK, Hwang YS, Westlake CJ, Daar IO., J Cell Biol. January 3, 2022; 221 (1): |
|
Physiological Functions of Thiol Peroxidases (Gpx1 and Prdx2) during Xenopus laevis Embryonic Development., Lee H, Lee NY, Kim Y, Choi HS, Ismail T, Ryu HY, Cho DH, Ryoo ZY, Lee DS, Kwon TK, Park TJ, Kwon T, Lee HS., Antioxidants (Basel). October 17, 2021; 10 (10): |
|
Expansion of NEUROD2 phenotypes to include developmental delay without seizures., Mis EK, Sega AG, Signer RH, Cartwright T, Ji W, Martinez-Agosto JA, Nelson SF, Palmer CGS, Lee H, Mitzelfelt T, Konstantino M, Undiagnosed Diseases Network, Jeffries L, Khokha MK, Marco E, Martin MG, Lakhani SA., Am J Med Genet A. April 1, 2021; 185 (4): 1076-1080. |
|
Thyroid Hormone Receptor Is Essential for Larval Epithelial Apoptosis and Adult Epithelial Stem Cell Development but Not Adult Intestinal Morphogenesis during Xenopus tropicalis Metamorphosis., Shibata Y, Tanizaki Y, Zhang H, Lee H, Dasso M, Shi YB., Cells. March 3, 2021; 10 (3): |
|
Xenopus gpx3 Mediates Posterior Development by Regulating Cell Death during Embryogenesis., Lee H, Ismail T, Kim Y, Chae S, Ryu HY, Lee DS, Kwon TK, Park TJ, Kwon T, Lee HS., Antioxidants (Basel). December 12, 2020; 9 (12): |
|
Dach1 regulates neural crest migration during embryonic development., Kim YK, Lee H, Ismail T, Kim Y, Lee HS., Biochem Biophys Res Commun. July 5, 2020; 527 (4): 896-901. |
|
Comparative Analysis of the Developmental Toxicity in Xenopus laevis and Danio rerio Induced by Al2 O3 Nanoparticle Exposure., Ismail T, Lee HK, Kim C, Kim Y, Lee H, Kim JH, Kwon S, Huh TL, Khang D, Kim SH, Choi SC, Lee HS., Environ Toxicol Chem. December 1, 2019; 38 (12): 2672-2681. |
|
Peroxiredoxin5 Controls Vertebrate Ciliogenesis by Modulating Mitochondrial Reactive Oxygen Species., Ji Y, Chae S, Lee HK, Park I, Kim C, Ismail T, Kim Y, Park JW, Kwon OS, Kang BS, Lee DS, Bae JS, Kim SH, Moon PG, Baek MC, Park MJ, Kil IS, Rhee SG, Kim J, Huh YH, Shin JY, Min KJ, Kwon TK, Jang DG, Woo HA, Kwon T, Park TJ, Lee HS., Antioxid Redox Signal. May 10, 2019; 30 (14): 1731-1745. |
|
Dual actions on gout flare and acute kidney injury along with enhanced renal transporter activities by Yokuininto, a Kampo medicine., Lee SH, Lee HS, Park G, Oh SM, Oh DS., BMC Complement Altern Med. March 12, 2019; 19 (1): 57. |
|
Lysine demethylase 3a in craniofacial and neural development during Xenopus embryogenesis., Lee HK, Ismail T, Kim C, Kim Y, Park JW, Kwon OS, Kang BS, Lee DS, Kwon T, Park TJ, Lee HS., Int J Mol Med. February 1, 2019; 43 (2): 1105-1113. |
|
Physiological effects of KDM5C on neural crest migration and eye formation during vertebrate development., Kim Y, Jeong Y, Kwon K, Ismail T, Lee HK, Kim C, Park JW, Kwon OS, Kang BS, Lee DS, Park TJ, Kwon T, Lee HS., Epigenetics Chromatin. December 6, 2018; 11 (1): 72. |
|
Inhibitory effects of Kampo medicines, Keishibukuryogan and Shakuyakukanzoto, on the substrate uptake activities of solute carrier organic anion transporters., Lee HS, Shin HJ, Cho M, Lee SH, Oh DS., J Pharmacol Sci. December 1, 2018; 138 (4): 279-283. |
|
ITGBL1 modulates integrin activity to promote cartilage formation and protect against arthritis., Song EK, Jeon J, Jang DG, Kim HE, Sim HJ, Kwon KY, Medina-Ruiz S, Jang HJ, Lee AR, Rho JG, Lee HS, Kim SJ, Park CY, Myung K, Kim W, Kwon T, Yang S, Park TJ., Sci Transl Med. October 10, 2018; 10 (462): |
|
Evaluation of the toxic effects of celecoxib on Xenopus embryo development., Yoon YH, Kim JY, Bae YC, Nam SW, Cho HJ, Lee S, Chung HY, Lee HS, Park MJ., Biochem Biophys Res Commun. June 22, 2018; 501 (2): 329-335. |
|
Cerebellar α6 -subunit-containing GABAA receptors: a novel therapeutic target for disrupted prepulse inhibition in neuropsychiatric disorders., Chiou LC, Lee HJ, Ernst M, Huang WJ, Chou JF, Chen HL, Mouri A, Chen LC, Treven M, Mamiya T, Fan PC, Knutson DE, Witzigmann C, Cook J, Sieghart W, Nabeshima T., Br J Pharmacol. June 1, 2018; 175 (12): 2414-2427. |
|
Xenopus: An alternative model system for identifying muco-active agents., Sim HJ, Kim SH, Myung KJ, Kwon T, Lee HS, Park TJ., PLoS One. February 14, 2018; 13 (2): e0193310. |
|
Peroxiredoxin1, a novel regulator of pronephros development, influences retinoic acid and Wnt signaling by controlling ROS levels., Chae S, Lee HK, Kim YK, Jung Sim H, Ji Y, Kim C, Ismail T, Park JW, Kwon OS, Kang BS, Lee DS, Bae JS, Kim SH, Min KJ, Kyu Kwon T, Park MJ, Han JK, Kwon T, Park TJ, Lee HS., Sci Rep. August 21, 2017; 7 (1): 8874. |
|
Novel Molecule Exhibiting Selective Affinity for GABAA Receptor Subtypes., Borghese CM, Herman M, Snell LD, Lawrence KJ, Lee HY, Backos DS, Vanderlinden LA, Harris RA, Roberto M, Hoffman PL, Tabakoff B., Sci Rep. July 24, 2017; 7 (1): 6230. |
|
Autoinhibition of Dishevelled protein regulated by its extreme C terminus plays a distinct role in Wnt/β-catenin and Wnt/planar cell polarity (PCP) signaling pathways., Qi J, Lee HJ, Saquet A, Cheng XN, Shao M, Zheng JJ, Shi DL., J Biol Chem. April 7, 2017; 292 (14): 5898-5908. |
|
A chemical biology route to site-specific authentic protein modifications., Yang A, Ha S, Ahn J, Kim R, Kim S, Lee Y, Kim J, Söll D, Lee HY, Park HS., Science. November 4, 2016; 354 (6312): 623-626. |
|
NSrp70 is significant for embryonic growth and development, being a crucial factor for gastrulation and mesoderm induction., Lee SH, Kim C, Lee HK, Kim YK, Ismail T, Jeong Y, Park K, Park MJ, Park DS, Lee HS., Biochem Biophys Res Commun. October 14, 2016; 479 (2): 238-244. |
|
Capsaicin inhibits the Wnt/β-catenin signaling pathway by down-regulating PP2A., Park DS, Yoon GH, Lee HS, Choi SC., Biochem Biophys Res Commun. September 9, 2016; 478 (1): 455-461. |
|
The splicing factor SRSF1 modulates pattern formation by inhibiting transcription of tissue specific genes during embryogenesis., Lee SH, Lee HK, Kim C, Kim YK, Ismail T, Jeong Y, Park K, Park JW, Kwon OS, Kang BS, Lee DS, Park MJ, Park DS, Lee HS., Biochem Biophys Res Commun. September 2, 2016; 477 (4): 1011-1016. |
|
IFT46 plays crucial roles in craniofacial and cilia development., Park I, Lee HK, Kim C, Ismail T, Kim YK, Park JW, Kwon OS, Kang BS, Lee DS, Park TJ, Park MJ, Choi SC, Lee HS., Biochem Biophys Res Commun. August 26, 2016; 477 (3): 419-25. |
|
A pharmacological characterization of GABA, THIP and DS2 at binary α4β3 and β3δ receptors: GABA activates β3δ receptors via the β3(+)δ(-) interface., Lee HJ, Absalom NL, Hanrahan JR, van Nieuwenhuijzen P, Ahring PK, Chebib M., Brain Res. August 1, 2016; 1644 222-30. |
|
Structure-Activity Studies of Cysteine-Rich α-Conotoxins that Inhibit High-Voltage-Activated Calcium Channels via GABA(B) Receptor Activation Reveal a Minimal Functional Motif., Carstens BB, Berecki G, Daniel JT, Lee HS, Jackson KA, Tae HS, Sadeghi M, Castro J, O'Donnell T, Deiteren A, Brierley SM, Craik DJ, Adams DJ, Clark RJ., Angew Chem Int Ed Engl. April 4, 2016; 55 (15): 4692-6. |
|
ACT-PRESTO: Rapid and consistent tissue clearing and labeling method for 3-dimensional (3D) imaging., Lee E, Choi J, Jo Y, Kim JY, Jang YJ, Lee HM, Kim SY, Lee HJ, Cho K, Jung N, Hur EM, Jeong SJ, Moon C, Choe Y, Rhyu IJ, Kim H, Sun W., Sci Rep. January 11, 2016; 6 18631. |
|
TrpA1 Regulates Defecation of Food-Borne Pathogens under the Control of the Duox Pathway., Du EJ, Ahn TJ, Kwon I, Lee JH, Park JH, Park SH, Kang TM, Cho H, Kim TJ, Kim HW, Jun Y, Lee HJ, Lee YS, Kwon JY, Kang K., PLoS Genet. January 4, 2016; 12 (1): e1005773. |
|
Perfluoroheptanoic acid affects amphibian embryogenesis by inducing the phosphorylation of ERK and JNK., Kim M, Park MS, Son J, Park I, Lee HK, Kim C, Min BH, Ryoo J, Choi KS, Lee DS, Lee HS., Int J Mol Med. December 1, 2015; 36 (6): 1693-700. |
|
Characterization of ticlopidine-induced developmental and teratogenic defects in Xenopus embryos and human endothelial cells., Park MS, Kim JW, Park I, Lee HK, Kim C, Jo C, Kim YK, Min BH, Ryoo J, Lee DS, Bae JS, Kim SH, Ye SK, Park MJ, Lee HS., Chem Biol Interact. October 5, 2015; 240 172-8. |
|
Conformational change of Dishevelled plays a key regulatory role in the Wnt signaling pathways., Lee HJ, Shi DL, Zheng JJ., Elife. August 22, 2015; 4 e08142. |
|
Cellular analysis of cleavage-stage chick embryos reveals hidden conservation in vertebrate early development., Nagai H, Sezaki M, Kakiguchi K, Nakaya Y, Lee HC, Ladher R, Sasanami T, Han JY, Yonemura S, Sheng G., Development. April 1, 2015; 142 (7): 1279-86. |
|
Evaluation of developmental toxicity and teratogenicity of diclofenac using Xenopus embryos., Chae JP, Park MS, Hwang YS, Min BH, Kim SH, Lee HS, Park MJ., Chemosphere. February 1, 2015; 120 52-8. |
|
Neural transcription factors: from embryos to neural stem cells., Lee HK, Lee HS, Moody SA., Mol Cells. October 31, 2014; 37 (10): 705-12. |
|
Simultaneous rather than ordered cleavage of two sites within the BMP4 prodomain leads to loss of ligand in mice., Tilak A, Nelsen SM, Kim HS, Donley N, McKnite A, Lee H, Christian JL., Development. August 1, 2014; 141 (15): 3062-71. |
|
Pick1 modulates ephrinB1-induced junctional disassembly through an association with ephrinB1., Son J, Park MS, Park I, Lee HK, Lee SH, Kang B, Min BH, Ryoo J, Lee S, Bae JS, Kim SH, Park MJ, Lee HS., Biochem Biophys Res Commun. July 18, 2014; 450 (1): 659-65. |
???pagination.result.page??? 1 2 3 ???pagination.result.next???
