???pagination.result.count???
Distinct regulation of ATM signaling by DNA single-strand breaks and APE1. , Zhao H , Li J, You Z, Lindsay HD , Yan S ., Nat Commun. August 7, 2024; 15 (1): 6517.
MRN-dependent and independent pathways for recruitment of TOPBP1 to DNA double-strand breaks. , Montales K, Ruis K, Lindsay H , Michael WM., PLoS One. August 2, 2022; 17 (8): e0271905.
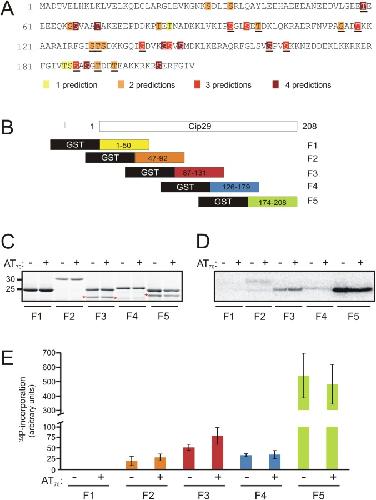
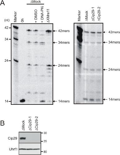
Cip29 is phosphorylated following activation of the DNA damage response in Xenopus egg extracts. , Holden J, Taylor EM, Lindsay HD ., PLoS One. July 10, 2017; 12 (7): e0181131.
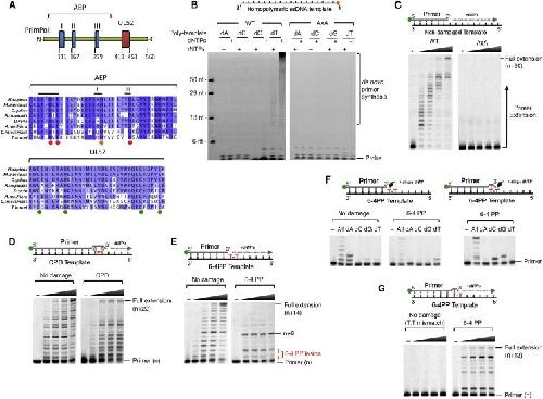
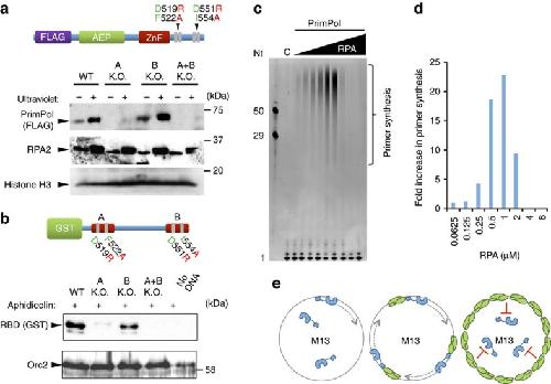
Molecular basis for PrimPol recruitment to replication forks by RPA. , Guilliam TA, Brissett NC, Ehlinger A, Keen BA, Kolesar P, Taylor EM, Bailey LJ, Lindsay HD , Chazin WJ, Doherty AJ., Nat Commun. May 23, 2017; 8 15222.
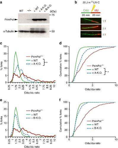
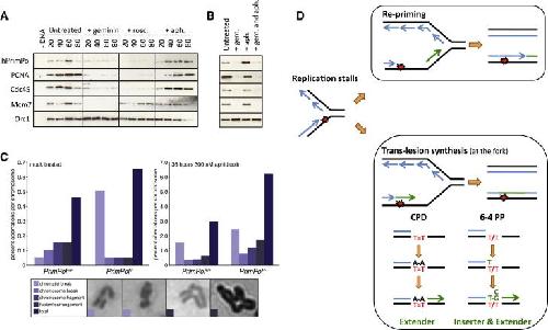
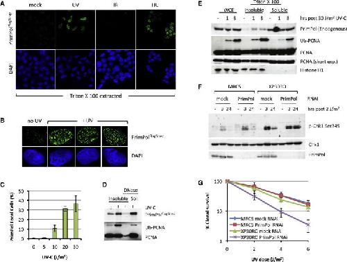
PrimPol bypasses UV photoproducts during eukaryotic chromosomal DNA replication. , Bianchi J, Rudd SG, Jozwiakowski SK, Bailey LJ, Soura V, Taylor E, Stevanovic I, Green AJ, Stracker TH, Lindsay HD , Doherty AJ., Mol Cell. November 21, 2013; 52 (4): 566-73.
Depletion of Uhrf1 inhibits chromosomal DNA replication in Xenopus egg extracts. , Taylor EM, Bonsu NM, Price RJ, Lindsay HD ., Nucleic Acids Res. September 1, 2013; 41 (16): 7725-37.
The Mre11/ Rad50/ Nbs1 complex functions in resection-based DNA end joining in Xenopus laevis. , Taylor EM, Cecillon SM, Bonis A, Chapman JR, Povirk LF, Lindsay HD ., Nucleic Acids Res. January 1, 2010; 38 (2): 441-54.
Direct requirement for Xmus101 in ATR-mediated phosphorylation of Claspin bound Chk1 during checkpoint signaling. , Yan S , Lindsay HD , Michael WM., J Cell Biol. April 24, 2006; 173 (2): 181-6.
XRad17 is required for the activation of XChk1 but not XCds1 during checkpoint signaling in Xenopus. , Jones RE, Chapman JR, Puligilla C, Murray JM, Car AM, Ford CC , Lindsay HD ., Mol Biol Cell. September 1, 2003; 14 (9): 3898-910.
DNA replication is required for the checkpoint response to damaged DNA in Xenopus egg extracts. , Stokes MP, Van Hatten R, Lindsay HD , Michael WM., J Cell Biol. September 2, 2002; 158 (5): 863-72.
Post-translational activation of non-homologous DNA end-joining in Xenopus oocyte extracts. , Aoufouchi S, Patrick T, Lindsay HD , Shall S, Ford CC ., Eur J Biochem. July 15, 1997; 247 (2): 518-25.
Calcium requirements during mitotic cdc2 kinase activation and cyclin degradation in Xenopus egg extracts. , Lindsay HD , Whitaker MJ, Ford CC ., J Cell Sci. November 1, 1995; 108 ( Pt 11) 3557-68.