Click here to close Hello! We notice that you are using Internet Explorer, which is not supported by Xenbase and may cause the site to display incorrectly. We suggest using a current version of Chrome, FireFox, or Safari.

Profile Publications (6)
XB-PERS-1257

Publications By Joni M Seeling

???pagination.result.count???

???pagination.result.page??? 1


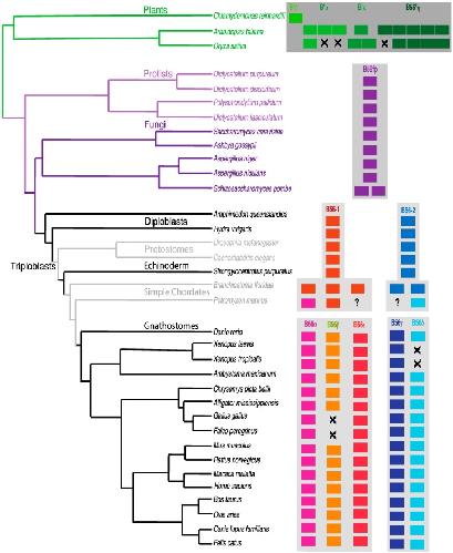
Evolutionary Analysis of the B56 Gene Family of PP2A Regulatory Subunits., Sommer LM, Cho H, Choudhary M, Seeling JM., Int J Mol Sci. May 5, 2015; 16 (5): 10134-57.   


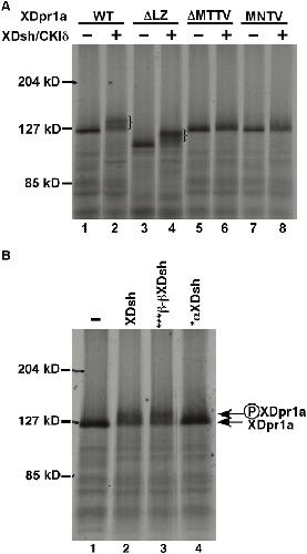
Dpr Acts as a molecular switch, inhibiting Wnt signaling when unphosphorylated, but promoting Wnt signaling when phosphorylated by casein kinase Idelta/epsilon., Teran E, Branscomb AD, Seeling JM., PLoS One. January 1, 2009; 4 (5): e5522.   


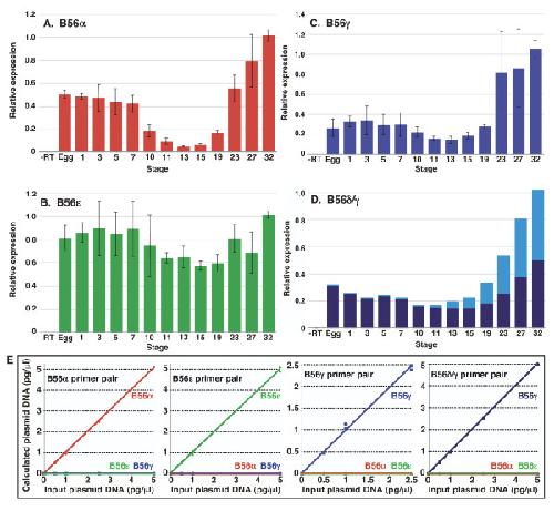
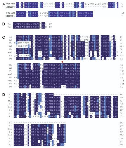
Identification of a novel conserved mixed-isoform B56 regulatory subunit and spatiotemporal regulation of protein phosphatase 2A during Xenopus laevis development., Baek S, Seeling JM., BMC Dev Biol. May 31, 2007; 7 139.   


Casein kinase I phosphorylates and destabilizes the beta-catenin degradation complex., Gao ZH, Seeling JM, Hill V, Yochum A, Virshup DM., Proc Natl Acad Sci U S A. February 5, 2002; 99 (3): 1182-7.


Protein phosphatase 2A and its B56 regulatory subunit inhibit Wnt signaling in Xenopus., Li X, Yost HJ, Virshup DM, Seeling JM., EMBO J. August 1, 2001; 20 (15): 4122-31.


Regulation of beta-catenin signaling by the B56 subunit of protein phosphatase 2A., Seeling JM, Miller JR, Gil R, Moon RT, White R, Virshup DM., Science. March 26, 1999; 283 (5410): 2089-91.

???pagination.result.page??? 1