Click here to close Hello! We notice that you are using Internet Explorer, which is not supported by Xenbase and may cause the site to display incorrectly. We suggest using a current version of Chrome, FireFox, or Safari.

Profile Publications (44)
XB-PERS-1210

Publications By Laurent M Sachs

???pagination.result.count???

???pagination.result.page??? 1


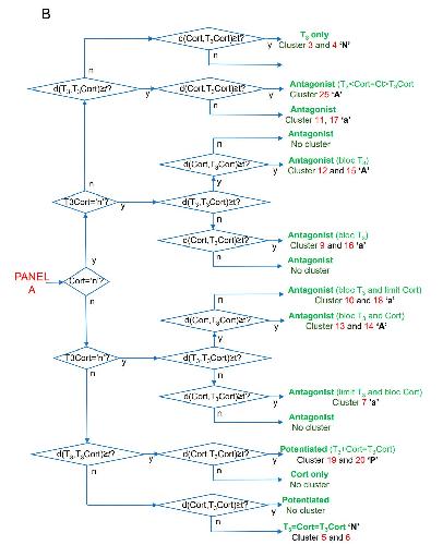
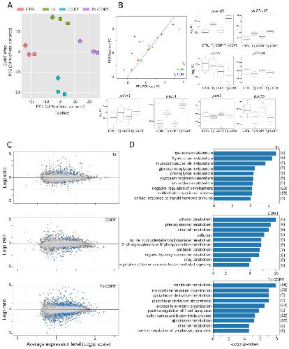
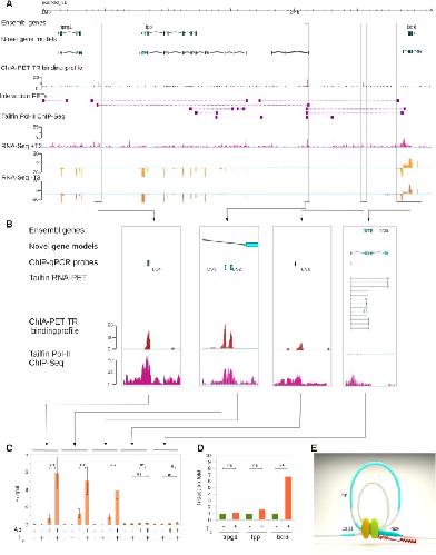
Crosstalk between corticosterone and triiodothyronine signaling in Xenopus tropicalis hindlimb buds., Grimaldi A, Rigolet M, Blugeon C, Buisine N, Sachs LM., Dev Biol. February 2, 2026; 533 1-15.   


Xenopus tropicalis osteoblast-specific open chromatin regions reveal promoters and enhancers involved in human skeletal phenotypes and shed light on early vertebrate evolution., Castillo H, Hanna P, Sachs LM, Buisine N, Godoy F, Gilbert C, Aguilera F, Muñoz D, Boisvert C, Debiais-Thibaud M, Wan J, Spicuglia S, Marcellini S., Cells Dev. September 29, 2024; 179 203924.


Functions and Mechanism of Thyroid Hormone Receptor Action During Amphibian Development., Louis E, Fu L, Shi YB, Sachs LM., Endocrinology. September 26, 2024; 165 (11):


Conserved chromatin and repetitive patterns reveal slow genome evolution in frogs., Bredeson JV, Mudd AB, Medina-Ruiz S, Mitros T, Smith OK, Miller KE, Lyons JB, Batra SS, Park J, Berkoff KC, Plott C, Grimwood J, Schmutz J, Aguirre-Figueroa G, Khokha MK, Lane M, Philipp I, Laslo M, Hanken J, Kerdivel G, Buisine N, Sachs LM, Buchholz DR, Kwon T, Smith-Parker H, Gridi-Papp M, Ryan MJ, Denton RD, Malone JH, Wallingford JB, Straight AF, Heald R, Hockemeyer D, Harland RM, Rokhsar DS., Nat Commun. January 17, 2024; 15 (1): 579.   


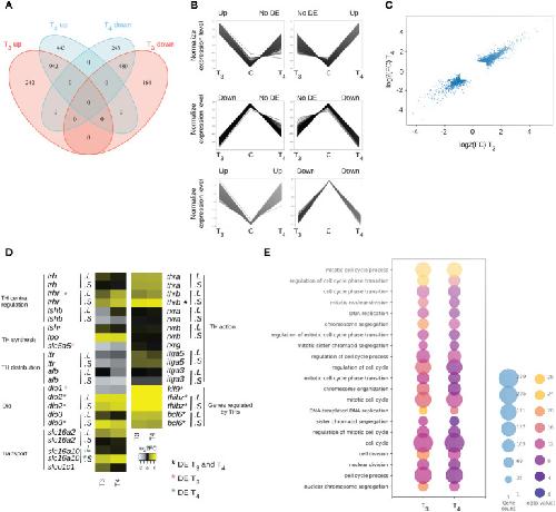
Overlapping action of T3 and T4 during Xenopus laevis development., Tribondeau A, Du Pasquier D, Benchouaia M, Blugeon C, Buisine N, Sachs LM., Front Endocrinol (Lausanne). January 1, 2024; 15 1360188.   


Crosstalk between Thyroid Hormone and Corticosteroid Signaling Targets Cell Proliferation in Xenopus tropicalis Tadpole Liver., Rigolet M, Buisine N, Scharwatt M, Duvernois-Berthet E, Buchholz DR, Sachs LM., Int J Mol Sci. November 8, 2022; 23 (22):   


Transcriptome and Methylome Analysis Reveal Complex Cross-Talks between Thyroid Hormone and Glucocorticoid Signaling at Xenopus Metamorphosis., Buisine N, Grimaldi A, Jonchere V, Rigolet M, Blugeon C, Hamroune J, Sachs LM., Cells. September 9, 2021; 10 (9):   


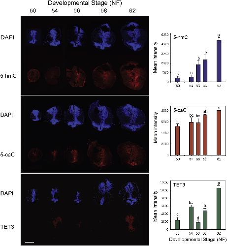
DNA methylation dynamics underlie metamorphic gene regulation programs in Xenopus tadpole brain., Kyono Y, Raj S, Sifuentes CJ, Buisine N, Sachs L, Denver RJ., Dev Biol. June 15, 2020; 462 (2): 180-196.   


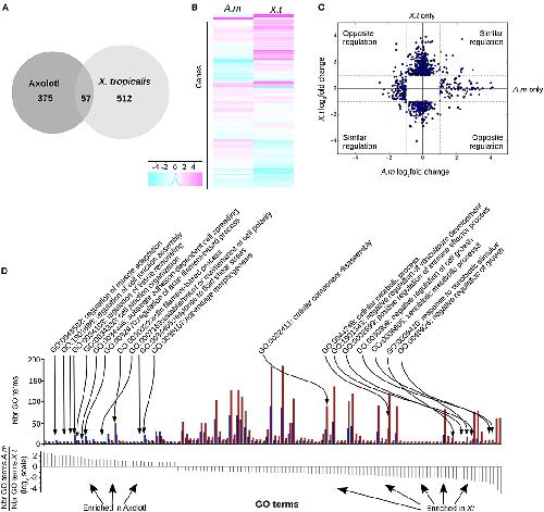
Opposite T3 Response of ACTG1-FOS Subnetwork Differentiate Tailfin Fate in Xenopus Tadpole and Post-hatching Axolotl., Kerdivel G, Blugeon C, Fund C, Rigolet M, Sachs LM, Buisine N., Front Endocrinol (Lausanne). January 1, 2019; 10 194.   


A novel stress hormone response gene in tadpoles of Xenopus tropicalis., Schneider KA, Shewade LH, Buisine N, Sachs LM, Buchholz DR., Gen Comp Endocrinol. May 1, 2018; 260 107-114.


Implication of thyroid hormone signaling in neural crest cells migration: Evidence from thyroid hormone receptor beta knockdown and NH3 antagonist studies., Bronchain OJ, Chesneau A, Monsoro-Burq AH, Jolivet P, Paillard E, Scanlan TS, Demeneix BA, Sachs LM, Pollet N., Mol Cell Endocrinol. January 5, 2017; 439 233-246.


Frogs model man: In vivo thyroid hormone signaling during development., Sachs LM, Buchholz DR., Genesis. January 1, 2017; 55 (1-2):   


Developmental and Thyroid Hormone Regulation of the DNA Methyltransferase 3a Gene in Xenopus Tadpoles., Kyono Y, Sachs LM, Bilesimo P, Wen L, Denver RJ., Endocrinology. December 1, 2016; 157 (12): 4961-4972.


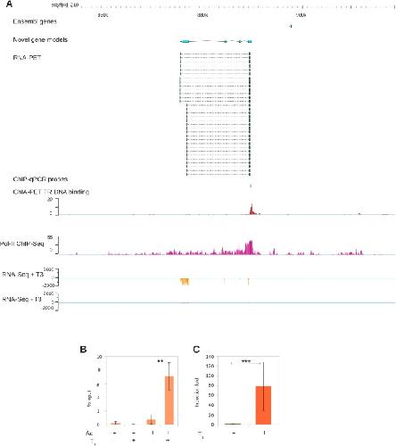
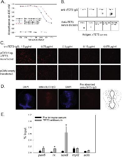
Xenopus tropicalis Genome Re-Scaffolding and Re-Annotation Reach the Resolution Required for In Vivo ChIA-PET Analysis., Buisine N, Ruan X, Bilesimo P, Grimaldi A, Alfama G, Ariyaratne P, Mulawadi F, Chen J, Sung WK, Liu ET, Demeneix BA, Ruan Y, Sachs LM., PLoS One. September 4, 2015; 10 (9): e0137526.   


Deciphering the regulatory logic of an ancient, ultraconserved nuclear receptor enhancer module., Bagamasbad PD, Bonett RM, Sachs L, Buisine N, Raj S, Knoedler JR, Kyono Y, Ruan Y, Ruan X, Denver RJ., Mol Endocrinol. June 1, 2015; 29 (6): 856-72.


Unliganded thyroid hormone receptor function: amphibian metamorphosis got TALENs., Sachs LM., Endocrinology. February 1, 2015; 156 (2): 409-10.


Evolution of the vertebrate bone matrix: an expression analysis of the network forming collagen paralogues in amphibian osteoblasts., Aldea D, Hanna P, Munoz D, Espinoza J, Torrejon M, Sachs L, Buisine N, Oulion S, Escriva H, Marcellini S., J Exp Zool B Mol Dev Evol. September 1, 2013; 320 (6): 375-84.


Mechanisms of thyroid hormone receptor action during development: lessons from amphibian studies., Grimaldi A, Buisine N, Miller T, Shi YB, Sachs LM., Biochim Biophys Acta. July 1, 2013; 1830 (7): 3882-92.


High-throughput sequencing will metamorphose the analysis of thyroid hormone receptor function during amphibian development., Grimaldi AG, Buisine N, Bilesimo P, Sachs LM., Curr Top Dev Biol. January 1, 2013; 103 277-303.


Specific histone lysine 4 methylation patterns define TR-binding capacity and differentiate direct T3 responses., Bilesimo P, Jolivet P, Alfama G, Buisine N, Le Mevel S, Havis E, Demeneix BA, Sachs LM., Mol Endocrinol. February 1, 2011; 25 (2): 225-37.


Two families of Xenopus tropicalis skeletal genes display well-conserved expression patterns with mammals in spite of their highly divergent regulatory regions., Espinoza J, Sanchez M, Sanchez A, Hanna P, Torrejon M, Buisine N, Sachs L, Marcellini S., Evol Dev. January 1, 2010; 12 (6): 541-51.


Xenopus laevis as a model for studying thyroid hormone signalling: from development to metamorphosis., Morvan-Dubois G, Demeneix BA, Sachs LM., Mol Cell Endocrinol. October 10, 2008; 293 (1-2): 71-9.


Transgenesis procedures in Xenopus., Chesneau A, Sachs LM, Chai N, Chen Y, Du Pasquier L, Loeber J, Pollet N, Reilly M, Weeks DL, Bronchain OJ., Biol Cell. September 1, 2008; 100 (9): 503-21.


A role for basic transcription element-binding protein 1 (BTEB1) in the autoinduction of thyroid hormone receptor beta., Bagamasbad P, Howdeshell KL, Sachs LM, Demeneix BA, Denver RJ., J Biol Chem. January 25, 2008; 283 (4): 2275-85.   


tBid mediated activation of the mitochondrial death pathway leads to genetic ablation of the lens in Xenopus laevis., Du Pasquier D, Chesneau A, Ymlahi-Ouazzani Q, Boistel R, Pollet N, Ballagny C, Sachs LM, Demeneix B, Mazabraud A., Genesis. January 1, 2007; 45 (1): 1-10.   


Unliganded thyroid hormone receptor is essential for Xenopus laevis eye development., Havis E, Le Mevel S, Morvan Dubois G, Shi DL, Scanlan TS, Demeneix BA, Sachs LM., EMBO J. October 18, 2006; 25 (20): 4943-51.


Developmental cell death during Xenopus metamorphosis involves BID cleavage and caspase 2 and 8 activation., Du Pasquier D, Rincheval V, Sinzelle L, Chesneau A, Ballagny C, Sachs LM, Demeneix B, Mazabraud A., Dev Dyn. August 1, 2006; 235 (8): 2083-94.   


Implication of bax in Xenopus laevis tail regression at metamorphosis., Sachs LM, Le Mevel S, Demeneix BA., Dev Dyn. December 1, 2004; 231 (4): 671-82.   


Corepressor requirement and thyroid hormone receptor function during Xenopus development., Sachs LM., Vitam Horm. January 1, 2004; 68 209-30.


Metamorphic T3-response genes have specific co-regulator requirements., Havis E, Sachs LM, Demeneix BA., EMBO Rep. September 1, 2003; 4 (9): 883-8.


A role for cofactor-cofactor and cofactor-histone interactions in targeting p300, SWI/SNF and Mediator for transcription., Huang ZQ, Li J, Sachs LM, Cole PA, Wong J., EMBO J. May 1, 2003; 22 (9): 2146-55.


Nuclear receptor corepressor recruitment by unliganded thyroid hormone receptor in gene repression during Xenopus laevis development., Sachs LM, Jones PL, Havis E, Rouse N, Demeneix BA, Shi YB., Mol Cell Biol. December 1, 2002; 22 (24): 8527-38.


Function of thyroid hormone receptors during amphibian development., Damjanovski S, Sachs LM, Shi YB., Methods Mol Biol. January 1, 2002; 202 153-76.


An essential role of histone deacetylases in postembryonic organ transformations in Xenopus laevis., Sachs LM, Amano T, Shi YB., Int J Mol Med. December 1, 2001; 8 (6): 595-601.


Involvement of histone deacetylase at two distinct steps in gene regulation during intestinal development in Xenopus laevis., Sachs LM, Amano T, Rouse N, Shi YB., Dev Dyn. October 1, 2001; 222 (2): 280-91.


Multiple N-CoR complexes contain distinct histone deacetylases., Jones PL, Sachs LM, Rouse N, Wade PA, Shi YB., J Biol Chem. March 23, 2001; 276 (12): 8807-11.


Targeted chromatin binding and histone acetylation in vivo by thyroid hormone receptor during amphibian development., Sachs LM, Shi YB., Proc Natl Acad Sci U S A. November 21, 2000; 97 (24): 13138-43.


Multiple stage-dependent roles for histone deacetylases during amphibian embryogenesis: implications for the involvement of extracellular matrix remodeling., Damjanovski S, Sachs LM, Shi YB., Int J Dev Biol. October 1, 2000; 44 (7): 769-76.   


Dual functions of thyroid hormone receptors during Xenopus development., Sachs LM, Damjanovski S, Jones PL, Li Q, Amano T, Ueda S, Shi YB, Ishizuya-Oka A., Comp Biochem Physiol B Biochem Mol Biol. June 1, 2000; 126 (2): 199-211.


Transcription from the thyroid hormone-dependent promoter of the Xenopus laevis thyroid hormone receptor betaA gene requires a novel upstream element and the initiator, but not a TATA Box., Wong J, Liang VC, Sachs LM, Shi YB., J Biol Chem. June 5, 1998; 273 (23): 14186-93.


Studying amphibian metamorphosis by in vivo gene transfer., Sachs LM, Luze AD, Demeneix BA., Ann N Y Acad Sci. May 15, 1998; 839 152-6.


Thyroid hormone regulation of Xenopus laevis metamorphosis: functions of thyroid hormone receptors and roles of extracellular matrix remodeling., Shi YB, Sachs LM, Jones P, Li Q, Ishizuya-Oka A., Wound Repair Regen. January 1, 1998; 6 (4): 314-22.


Tail regression, apoptosis and thyroid hormone regulation of myosin heavy chain isoforms in Xenopus tadpoles., Sachs LM, Lebrun JJ, de Luze A, Kelly PA, Demeneix BA., Mol Cell Endocrinol. August 8, 1997; 131 (2): 211-9.


Apoptosis in Xenopus tadpole tail muscles involves Bax-dependent pathways., Sachs LM, Abdallah B, Hassan A, Levi G, De Luze A, Reed JC, Demeneix BA., FASEB J. August 1, 1997; 11 (10): 801-8.

???pagination.result.page??? 1