Click here to close Hello! We notice that you are using Internet Explorer, which is not supported by Xenbase and may cause the site to display incorrectly. We suggest using a current version of Chrome, FireFox, or Safari.

Profile Publications (84)
XB-PERS-1135

Publications By Chris Kintner

???pagination.result.count???

???pagination.result.page??? 1 2 ???pagination.result.next???


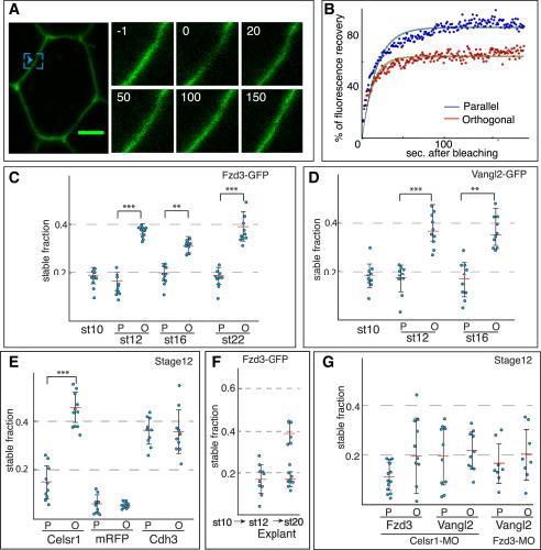
Mechanical strain breaks planar symmetry in embryonic epithelia via polarized microtubules., Chien YH, Kim S, Kintner C., Cells Dev. June 1, 2022; 170 203791.


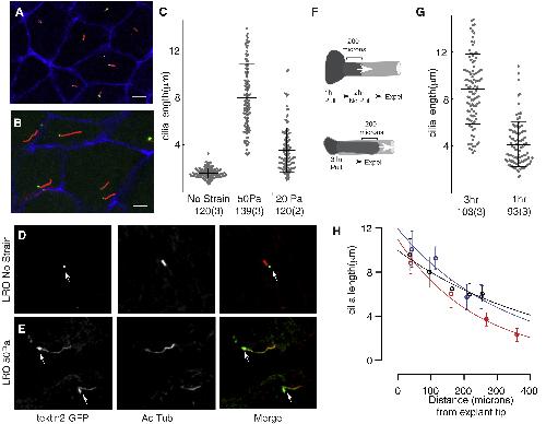
Mechanical Strain Determines Cilia Length, Motility, and Planar Position in the Left-Right Organizer., Chien YH, Srinivasan S, Keller R, Kintner C., Dev Cell. May 7, 2018; 45 (3): 316-330.e4.   


Rfx2 Stabilizes Foxj1 Binding at Chromatin Loops to Enable Multiciliated Cell Gene Expression., Quigley IK, Kintner C., PLoS Genet. January 19, 2017; 13 (1): e1006538.   


Foxn4 promotes gene expression required for the formation of multiple motile cilia., Campbell EP, Quigley IK, Kintner C., Development. December 15, 2016; 143 (24): 4654-4664.   


Ciliary transcription factors and miRNAs precisely regulate Cp110 levels required for ciliary adhesions and ciliogenesis., Walentek P, Quigley IK, Sun DI, Sajjan UK, Kintner C, Harland RM., Elife. September 13, 2016; 5   


Systematic Analysis of CCNO Variants in a Defined Population: Implications for Clinical Phenotype and Differential Diagnosis., Amirav I, Wallmeier J, Loges NT, Menchen T, Pennekamp P, Mussaffi H, Abitbul R, Avital A, Bentur L, Dougherty GW, Nael E, Lavie M, Olbrich H, Werner C, Kintner C, Omran H, Israeli PCD Consortium Investigators., Hum Mutat. April 1, 2016; 37 (4): 396-405.


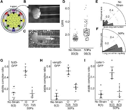
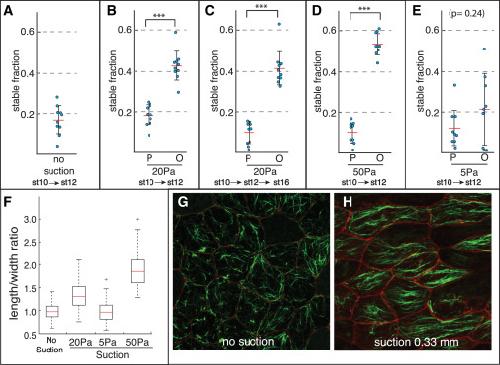
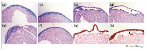
Mechanical strain determines the axis of planar polarity in ciliated epithelia., Chien YH, Keller R, Kintner C, Shook DR., Curr Biol. November 2, 2015; 25 (21): 2774-2784.   


Prdm12 specifies V1 interneurons through cross-repressive interactions with Dbx1 and Nkx6 genes in Xenopus., Thélie A, Desiderio S, Hanotel J, Quigley I, Van Driessche B, Rodari A, Borromeo MD, Kricha S, Lahaye F, Croce J, Cerda-Moya G, Ordoño Fernandez J, Bolle B, Lewis KE, Sander M, Pierani A, Schubert M, Johnson JE, Kintner CR, Pieler T, Van Lint C, Henningfeld KA, Bellefroid EJ, Van Campenhout C., Development. October 1, 2015; 142 (19): 3416-28.   


MCIDAS mutations result in a mucociliary clearance disorder with reduced generation of multiple motile cilia., Boon M, Wallmeier J, Ma L, Loges NT, Jaspers M, Olbrich H, Dougherty GW, Raidt J, Werner C, Amirav I, Hevroni A, Abitbul R, Avital A, Soferman R, Wessels M, O'Callaghan C, Chung EM, Rutman A, Hirst RA, Moya E, Mitchison HM, Van Daele S, De Boeck K, Jorissen M, Kintner C, Cuppens H, Omran H., Nat Commun. July 22, 2014; 5 4418.


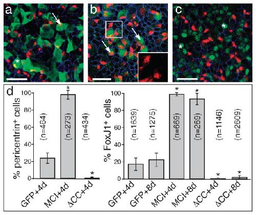
Multicilin drives centriole biogenesis via E2f proteins., Ma L, Quigley I, Omran H, Kintner C., Genes Dev. July 1, 2014; 28 (13): 1461-71.   


Mutations in CCNO result in congenital mucociliary clearance disorder with reduced generation of multiple motile cilia., Wallmeier J, Al-Mutairi DA, Chen CT, Loges NT, Pennekamp P, Menchen T, Ma L, Shamseldin HE, Olbrich H, Dougherty GW, Werner C, Alsabah BH, Köhler G, Jaspers M, Boon M, Griese M, Schmitt-Grohé S, Zimmermann T, Koerner-Rettberg C, Horak E, Kintner C, Alkuraya FS, Omran H., Nat Genet. June 1, 2014; 46 (6): 646-51.


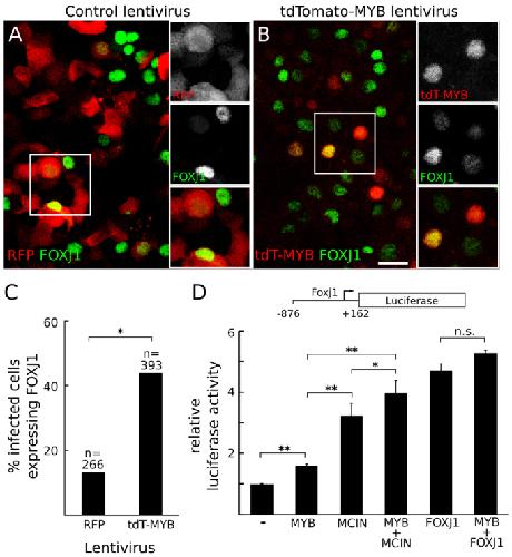
Myb promotes centriole amplification and later steps of the multiciliogenesis program., Tan FE, Vladar EK, Ma L, Fuentealba LC, Hoh R, Espinoza FH, Axelrod JD, Alvarez-Buylla A, Stearns T, Kintner C, Krasnow MA., Development. October 1, 2013; 140 (20): 4277-86.   


Bbof1 is required to maintain cilia orientation., Chien YH, Werner ME, Stubbs J, Joens MS, Li J, Chien S, Fitzpatrick JA, Mitchell BJ, Kintner C., Development. August 1, 2013; 140 (16): 3468-77.


Multicilin promotes centriole assembly and ciliogenesis during multiciliate cell differentiation., Stubbs JL, Vladar EK, Axelrod JD, Kintner C., Nat Cell Biol. January 8, 2012; 14 (2): 140-7.   


Specification of ion transport cells in the Xenopus larval skin., Quigley IK, Stubbs JL, Kintner C., Development. February 1, 2011; 138 (4): 705-14.   


Planar cell polarity enables posterior localization of nodal cilia and left-right axis determination during mouse and Xenopus embryogenesis., Antic D, Stubbs JL, Suyama K, Kintner C, Scott MP, Axelrod JD., PLoS One. February 2, 2010; 5 (2): e8999.   


The hydrolethalus syndrome protein HYLS-1 links core centriole structure to cilia formation., Dammermann A, Pemble H, Mitchell BJ, McLeod I, Yates JR, Kintner C, Desai AB, Oegema K., Genes Dev. September 1, 2009; 23 (17): 2046-59.   


The PCP pathway instructs the planar orientation of ciliated cells in the Xenopus larval skin., Mitchell B, Stubbs JL, Huisman F, Taborek P, Yu C, Kintner C., Curr Biol. June 9, 2009; 19 (11): 924-9.


The forkhead protein Foxj1 specifies node-like cilia in Xenopus and zebrafish embryos., Stubbs JL, Oishi I, Izpisúa Belmonte JC, Kintner C., Nat Genet. December 1, 2008; 40 (12): 1454-60.   


Dishevelled controls apical docking and planar polarization of basal bodies in ciliated epithelial cells., Park TJ, Mitchell BJ, Abitua PB, Kintner C, Wallingford JB., Nat Genet. July 1, 2008; 40 (7): 871-9.   


Retinoic acid regulation of the Mesp-Ripply feedback loop during vertebrate segmental patterning., Moreno TA, Jappelli R, Izpisúa Belmonte JC, Kintner C., Dev Biol. March 15, 2008; 315 (2): 317-30.   


A positive feedback mechanism governs the polarity and motion of motile cilia., Mitchell B, Jacobs R, Li J, Chien S, Kintner C., Nature. May 3, 2007; 447 (7140): 97-101.


Radial intercalation of ciliated cells during Xenopus skin development., Stubbs JL, Davidson L, Keller R, Kintner C., Development. July 1, 2006; 133 (13): 2507-15.   


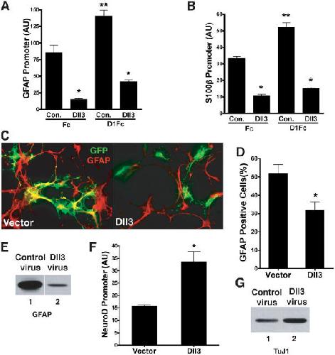
The divergent DSL ligand Dll3 does not activate Notch signaling but cell autonomously attenuates signaling induced by other DSL ligands., Ladi E, Nichols JT, Ge W, Miyamoto A, Yao C, Yang LT, Boulter J, Sun YE, Kintner C, Weinmaster G., J Cell Biol. September 12, 2005; 170 (6): 983-92.   


The Notch targets Esr1 and Esr10 are differentially regulated in Xenopus neural precursors., Lamar E, Kintner C., Development. August 1, 2005; 132 (16): 3619-30.   


A small-molecule agonist of the Wnt signaling pathway., Liu J, Wu X, Mitchell B, Kintner C, Ding S, Schultz PG., Angew Chem Int Ed Engl. March 18, 2005; 44 (13): 1987-90.


Identification of the Wnt signaling activator leucine-rich repeat in Flightless interaction protein 2 by a genome-wide functional analysis., Liu J, Bang AG, Kintner C, Orth AP, Chanda SK, Ding S, Schultz PG., Proc Natl Acad Sci U S A. February 8, 2005; 102 (6): 1927-32.


The expression and function of MTG/ETO family proteins during neurogenesis., Koyano-Nakagawa N, Kintner C., Dev Biol. February 1, 2005; 278 (1): 22-34.


Regulation of segmental patterning by retinoic acid signaling during Xenopus somitogenesis., Moreno TA, Kintner C., Dev Cell. February 1, 2004; 6 (2): 205-18.


Thyroid hormone promotes neurogenesis in the Xenopus spinal cord., Schlosser G, Koyano-Nakagawa N, Kintner C., Dev Dyn. December 1, 2002; 225 (4): 485-98.


Mastermind mediates chromatin-specific transcription and turnover of the Notch enhancer complex., Fryer CJ, Lamar E, Turbachova I, Kintner C, Jones KA., Genes Dev. June 1, 2002; 16 (11): 1397-411.   


Xenopus neuralized is a ubiquitin ligase that interacts with XDelta1 and regulates Notch signaling., Deblandre GA, Lai EC, Kintner C., Dev Cell. December 1, 2001; 1 (6): 795-806.   


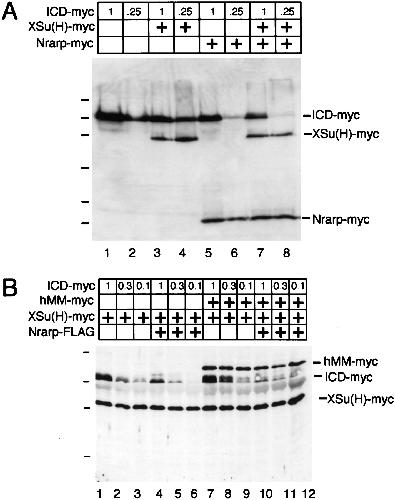
Nrarp is a novel intracellular component of the Notch signaling pathway., Lamar E, Deblandre G, Wettstein D, Gawantka V, Pollet N, Niehrs C, Kintner C., Genes Dev. August 1, 2001; 15 (15): 1885-99.   


Identification of NKL, a novel Gli-Kruppel zinc-finger protein that promotes neuronal differentiation., Lamar E, Kintner C, Goulding M., Development. April 1, 2001; 128 (8): 1335-46.   


Hes6 acts in a positive feedback loop with the neurogenins to promote neuronal differentiation., Koyano-Nakagawa N, Kim J, Anderson D, Kintner C., Development. October 1, 2000; 127 (19): 4203-16.   


The protocadherin PAPC establishes segmental boundaries during somitogenesis in xenopus embryos., Kim SH, Jen WC, De Robertis EM, Kintner C., Curr Biol. July 13, 2000; 10 (14): 821-30.   


Dll4, a novel Notch ligand expressed in arterial endothelium., Shutter JR, Scully S, Fan W, Richards WG, Kitajewski J, Deblandre GA, Kintner CR, Stark KL., Genes Dev. June 1, 2000; 14 (11): 1313-8.   


Rhomboid and Star facilitate presentation and processing of the Drosophila TGF-alpha homolog Spitz., Bang AG, Kintner C., Genes Dev. January 15, 2000; 14 (2): 177-86.


Delta-Notch lateral inhibitory patterning in the emergence of ciliated cells in Xenopus: experimental observations and a gene network model., Marnellos G, Deblandre GA, Mjolsness E, Kintner C., Pac Symp Biocomput. January 1, 2000; 329-40.


A two-step mechanism generates the spacing pattern of the ciliated cells in the skin of Xenopus embryos., Deblandre GA, Wettstein DA, Koyano-Nakagawa N, Kintner C., Development. November 1, 1999; 126 (21): 4715-28.   


Loss of ectodermal competence for lateral line placode formation in the direct developing frog Eleutherodactylus coqui., Schlosser G, Kintner C, Northcutt RG., Dev Biol. September 15, 1999; 213 (2): 354-69.   


Expression of Pax-3 in the lateral neural plate is dependent on a Wnt-mediated signal from posterior nonaxial mesoderm., Bang AG, Papalopulu N, Goulding MD, Kintner C., Dev Biol. August 15, 1999; 212 (2): 366-80.   


Periodic repression of Notch pathway genes governs the segmentation of Xenopus embryos., Jen WC, Gawantka V, Pollet N, Niehrs C, Kintner C., Genes Dev. June 1, 1999; 13 (11): 1486-99.   


Activation of Xenopus genes required for lateral inhibition and neuronal differentiation during primary neurogenesis., Koyano-Nakagawa N, Wettstein D, Kintner C., Mol Cell Neurosci. January 1, 1999; 14 (4-5): 327-39.


The role of GSK3beta in regulating neuronal differentiation in Xenopus laevis., Marcus EA, Kintner C, Harris W., Mol Cell Neurosci. November 1, 1998; 12 (4-5): 269-80.


A histone deacetylase corepressor complex regulates the Notch signal transduction pathway., Kao HY, Ordentlich P, Koyano-Nakagawa N, Tang Z, Downes M, Kintner CR, Evans RM, Kadesch T., Genes Dev. August 1, 1998; 12 (15): 2269-77.


Thylacine 1 is expressed segmentally within the paraxial mesoderm of the Xenopus embryo and interacts with the Notch pathway., Sparrow DB, Jen WC, Kotecha S, Towers N, Kintner C, Mohun TJ., Development. June 1, 1998; 125 (11): 2041-51.   


NF-protocadherin, a novel member of the cadherin superfamily, is required for Xenopus ectodermal differentiation., Bradley RS, Espeseth A, Kintner C., Curr Biol. March 12, 1998; 8 (6): 325-34.   


The role of F-cadherin in localizing cells during neural tube formation in Xenopus embryos., Espeseth A, Marnellos G, Kintner C., Development. January 1, 1998; 125 (2): 301-12.   


Expression of Pax-3 is initiated in the early neural plate by posteriorizing signals produced by the organizer and by posterior non-axial mesoderm., Bang AG, Papalopulu N, Kintner C, Goulding MD., Development. May 1, 1997; 124 (10): 2075-85.   

???pagination.result.page??? 1 2 ???pagination.result.next???