Click here to close Hello! We notice that you are using Internet Explorer, which is not supported by Xenbase and may cause the site to display incorrectly. We suggest using a current version of Chrome, FireFox, or Safari.

Profile Publications (38)
XB-PERS-1118

Publications By Caroline W Beck

???pagination.result.count???

???pagination.result.page??? 1


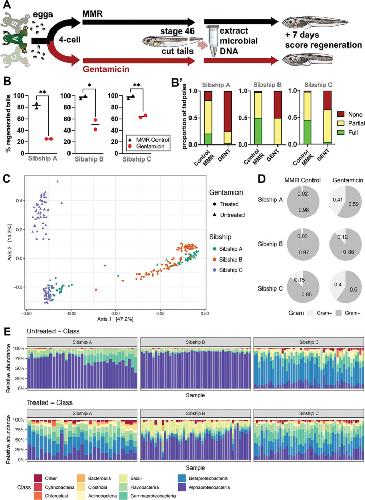
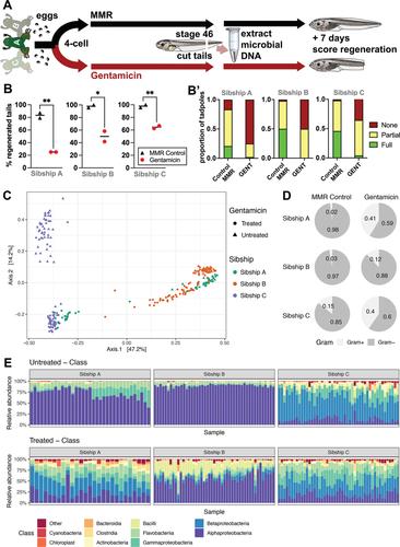
Commensal skin bacteria interact with the innate immune system to promote tail regeneration in Xenopus laevis tadpoles., Chapman PA, Day RC, Hudson DT, Ward JM, Morgan XC, Beck CW., Dev Dyn. October 17, 2025;


Unilateral loss of recql4 function in Xenopus laevis tadpoles leads to ipsilateral ablation of the forelimb, hypoplastic Meckel's cartilage and vascular defects., Beck CW, Reily-Bell M, Bicknell LS., G3 (Bethesda). August 16, 2025;   


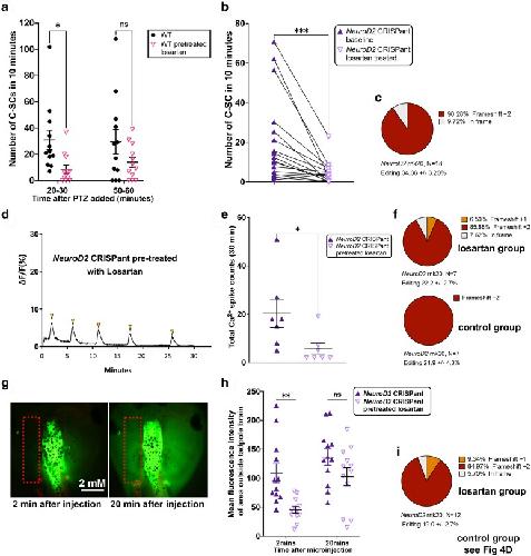
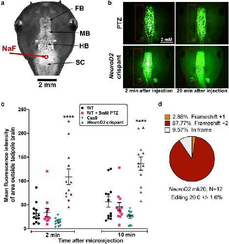
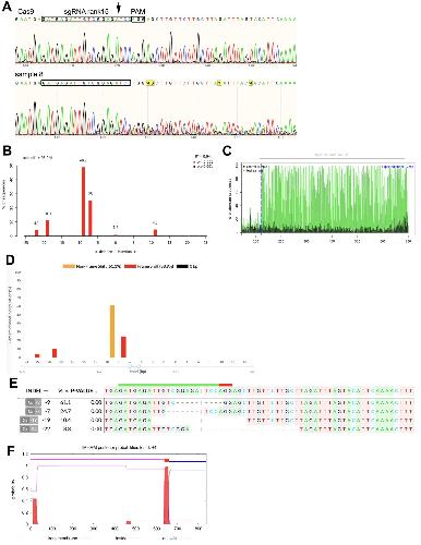
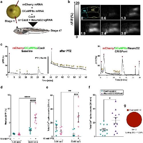
Knockdown of NeuroD2 leads to seizure-like behaviour, brain neuronal hyperactivity and a leaky blood-brain barrier in a Xenopus laevis tadpole model of DEE75., Banerjee S, Szyszka P, Beck CW., Genetics. July 8, 2024; 227 (3):   


Characterisation and automated quantification of induced seizure-related behaviours in Xenopus laevis tadpoles., Panthi S, Chapman PA, Szyszka P, Beck CW., J Neurochem. May 2, 2023;   


Manipulating the microbiome alters regenerative outcomes in Xenopus laevis tadpoles via lipopolysaccharide signalling., Chapman PA, Gilbert CB, Devine TJ, Hudson DT, Ward J, Morgan XC, Beck CW., Wound Repair Regen. November 1, 2022; 30 (6): 636-651.   


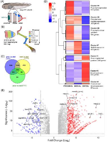
Gene expression analysis of the Xenopus laevis early limb bud proximodistal axis., Hudson DT, Bromell JS, Day RC, McInnes T, Ward JM, Beck CW., Dev Dyn. November 1, 2022; 251 (11): 1880-1896.   


Noggin proteins are multifunctional extracellular regulators of cell signaling., Karunaraj P, Tidswell O, Duncan EJ, Lovegrove MR, Jefferies G, Johnson TK, Beck CW, Dearden PK., Genetics. May 5, 2022; 221 (1):   


Complete Genome Sequences of Kinneretia sp. Strain XES5, Shinella sp. Strain XGS7, and Vogesella sp. Strain XCS3, Isolated from Xenopus laevis Skin., Hudson DT, Chapman PA, Day RC, Morgan XC, Beck CW., Microbiol Resour Announc. December 16, 2021; 10 (50): e0105021.


Bacterial lipopolysaccharides can initiate regeneration of the Xenopus tadpole tail., Bishop TF, Beck CW., iScience. November 19, 2021; 24 (11): 103281.   


Xenopus Limb bud morphogenesis., Keenan SR, Beck CW., Dev Dyn. March 1, 2016; 245 (3): 233-43.   


Gremlin1 induces anterior-posterior limb bifurcations in developing Xenopus limbs but does not enhance limb regeneration., Wang YH, Keenan SR, Lynn J, McEwan JC, Beck CW., Mech Dev. November 1, 2015; 138 Pt 3 256-67.   


Distinct patterns of endosulfatase gene expression during Xenopus laevis limb development and regeneration., Wang YH, Beck C., Regeneration (Oxf). March 13, 2015; 2 (1): 19-25.   


Development of the vertebrate tailbud., Beck CW., Wiley Interdiscip Rev Dev Biol. January 1, 2015; 4 (1): 33-44.   


Distal expression of sprouty (spry) genes during Xenopus laevis limb development and regeneration., Wang YH, Beck CW., Gene Expr Patterns. May 1, 2014; 15 (1): 61-6.   


Attenuation of bone morphogenetic protein signaling during amphibian limb development results in the generation of stage-specific defects., Jones TE, Day RC, Beck CW., J Anat. November 1, 2013; 223 (5): 474-88.   


Studying regeneration in Xenopus., Beck CW., Methods Mol Biol. January 1, 2012; 917 525-39.


Histone deacetylases are required for amphibian tail and limb regeneration but not development., Taylor AJ, Beck CW., Mech Dev. January 1, 2012; 129 (9-12): 208-18.   


Expression of key retinoic acid modulating genes suggests active regulation during development and regeneration of the amphibian limb., McEwan J, Lynch J, Beck CW., Dev Dyn. May 1, 2011; 240 (5): 1259-70.   


Transdifferentiation from cornea to lens in Xenopus laevis depends on BMP signalling and involves upregulation of Wnt signalling., Day RC, Beck CW., BMC Dev Biol. January 26, 2011; 11 54.   


Analysis of the expression of retinoic acid metabolising genes during Xenopus laevis organogenesis., Lynch J, McEwan J, Beck CW., Gene Expr Patterns. January 1, 2011; 11 (1-2): 112-7.   


Gene expression profiles of lens regeneration and development in Xenopus laevis., Malloch EL, Perry KJ, Fukui L, Johnson VR, Wever J, Beck CW, King MW, Henry JJ., Dev Dyn. September 1, 2009; 238 (9): 2340-56.   


Beyond early development: Xenopus as an emerging model for the study of regenerative mechanisms., Beck CW, Izpisúa Belmonte JC, Christen B., Dev Dyn. June 1, 2009; 238 (6): 1226-48.   


Overexpression of the transcription factor Msx1 is insufficient to drive complete regeneration of refractory stage Xenopus laevis hindlimbs., Barker DM, Beck CW., Dev Dyn. June 1, 2009; 238 (6): 1366-78.   


Identification of genes associated with regenerative success of Xenopus laevis hindlimbs., Pearl EJ, Barker D, Day RC, Beck CW., BMC Dev Biol. June 23, 2008; 8 66.   


Differential ability of Ptf1a and Ptf1a-VP16 to convert stomach, duodenum and liver to pancreas., Jarikji ZH, Vanamala S, Beck CW, Wright CV, Leach SD, Horb ME., Dev Biol. April 15, 2007; 304 (2): 786-99.   


Temporal requirement for bone morphogenetic proteins in regeneration of the tail and limb of Xenopus tadpoles., Beck CW, Christen B, Barker D, Slack JM., Mech Dev. September 1, 2006; 123 (9): 674-88.   


Cellular and molecular mechanisms of regeneration in Xenopus., Slack JM, Beck CW, Gargioli C, Christen B., Philos Trans R Soc Lond B Biol Sci. May 29, 2004; 359 (1445): 745-51.


Molecular pathways needed for regeneration of spinal cord and muscle in a vertebrate., Beck CW, Christen B, Slack JM., Dev Cell. September 1, 2003; 5 (3): 429-39.   


Regeneration-specific expression pattern of three posterior Hox genes., Christen B, Beck CW, Lombardo A, Slack JM., Dev Dyn. February 1, 2003; 226 (2): 349-55.   


Comparison of even-skipped related gene expression pattern in vertebrates shows an association between expression domain loss and modification of selective constraints on sequences., Avaron F, Thaëron-Antono C, Beck CW, Borday-Birraux V, Géraudie J, Casane D, Laurenti P., Evol Dev. January 1, 2003; 5 (2): 145-56.


Notch is required for outgrowth of the Xenopus tail bud., Beck CW, Slack JM., Int J Dev Biol. March 1, 2002; 46 (2): 255-8.


The role of BMP signaling in outgrowth and patterning of the Xenopus tail bud., Beck CW, Whitman M, Slack JM., Dev Biol. October 15, 2001; 238 (2): 303-14.   


An amphibian with ambition: a new role for Xenopus in the 21st century., Beck CW, Slack JM., Genome Biol. January 1, 2001; 2 (10): REVIEWS1029.   


Regional gene expression in the epithelia of the Xenopus tadpole gut., Chalmers AD, Slack JM, Beck CW., Mech Dev. August 1, 2000; 96 (1): 125-8.   


Gut specific expression using mammalian promoters in transgenic Xenopus laevis., Beck CW, Slack JM., Mech Dev. November 1, 1999; 88 (2): 221-7.   


A developmental pathway controlling outgrowth of the Xenopus tail bud., Beck CW, Slack JM., Development. April 1, 1999; 126 (8): 1611-20.   


Analysis of the developing Xenopus tail bud reveals separate phases of gene expression during determination and outgrowth., Beck CW, Slack JM., Mech Dev. March 1, 1998; 72 (1-2): 41-52.   


Involvement of NF-kappaB associated proteins in FGF-mediated mesoderm induction., Beck CW, Sutherland DJ, Woodland HR., Int J Dev Biol. January 1, 1998; 42 (1): 67-77.   

???pagination.result.page??? 1