???pagination.result.count???
Do organisms need an impact factor? Citations of key biological resources including model organisms reveal usage patterns and impact. , Piekniewska A, Roelandse M, Lloyd KCK, Korf I, Voss SR , de Castro G, Magnani DM, Varga Z, James-Zorn C , Horb M , Grethe JS, Bandrowski A., PLoS One. August 13, 2025; 20 (8): e0327344.
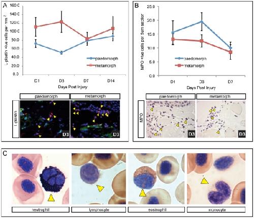
Ion channel signaling influences cellular proliferation and phagocyte activity during axolotl tail regeneration. , Franklin BM, Voss SR , Osborn JL., Mech Dev. August 1, 2017; 146 42-54.
A linkage map for the Newt Notophthalmus viridescens: Insights in vertebrate genome and chromosome evolution. , Keinath MC, Voss SR , Tsonis PA , Smith JJ., Dev Biol. June 15, 2017; 426 (2): 211-218.
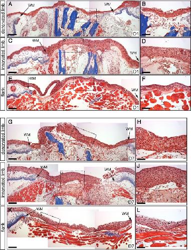
Gene expression patterns specific to the regenerating limb of the Mexican axolotl. , Monaghan JR, Athippozhy A, Seifert AW, Putta S, Stromberg AJ, Maden M, Gardiner DM, Voss SR ., Biol Open. July 15, 2012; 1 (10): 937-48.
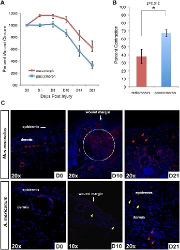
Skin regeneration in adult axolotls: a blueprint for scar-free healing in vertebrates. , Seifert AW, Monaghan JR, Voss SR , Maden M., PLoS One. January 1, 2012; 7 (4): e32875.
Origin of amphibian and avian chromosomes by fission, fusion, and retention of ancestral chromosomes. , Voss SR , Kump DK, Putta S, Pauly N, Reynolds A, Henry RJ, Basa S, Walker JA, Smith JJ., Genome Res. August 1, 2011; 21 (8): 1306-12.
Proteomic analysis of blastema formation in regenerating axolotl limbs. , Rao N, Jhamb D, Milner DJ, Li B, Song F, Wang M, Voss SR , Palakal M, King MW , Saranjami B, Nye HL, Cameron JA , Stocum DL., BMC Biol. November 30, 2009; 7 83.
Transcriptional response of Mexican axolotls to Ambystoma tigrinum virus ( ATV) infection. , Cotter JD, Storfer A, Page RB, Beachy CK, Voss SR ., BMC Genomics. October 20, 2008; 9 493.
Effect of thyroid hormone concentration on the transcriptional response underlying induced metamorphosis in the Mexican axolotl (Ambystoma). , Page RB, Voss SR , Samuels AK, Smith JJ, Putta S, Beachy CK., BMC Genomics. February 11, 2008; 9 78.