XB-IMG-76564
Xenbase Image ID: 76564
|
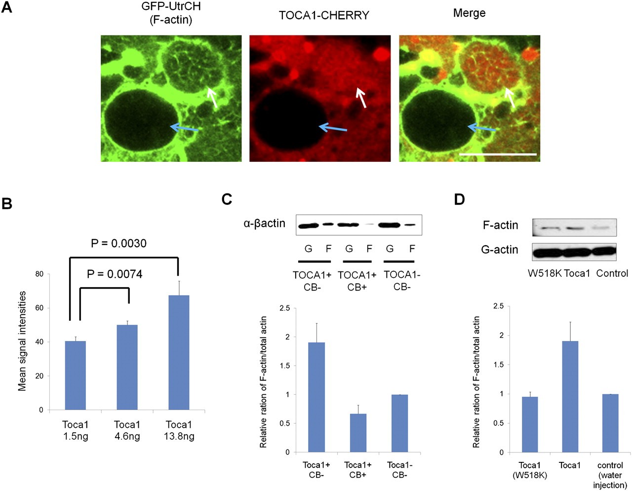
Figure 4. Toca-1 exists in a transplanted nucleus and enhances nuclear actin polymerization. (A) TOCA1-CHERRY is present in injected nuclei. Toca1-Cherry and GFP-UtrCH mRNA were injected before NT. The injected nuclei were observed 48 h after NT by confocal microscopy using the oil GV method. A nucleus in which TOCA1-CHERRY is present shows nuclear F-actin formation (white arrow). In contrast, nuclear F-actin is not detected in a nucleus without TOCA1-CHERRY (blue arrow). Bar, 20 μm. (B) TOCA1 overexpression increases nuclear F-actin formation. Different amounts of TOCA1 were expressed in oocytes by mRNA injection with different concentrations. These injected oocytes were used for NT. The oocytes were subjected to immunofluorescence analysis and phalloidin staining 48 h after NT. Images were obtained from randomly selected areas. Nuclear F-actin amounts were quantified using the ImageJ software (Materials and Methods). Statistical differences were measured by F and T-tests. Data represent mean ± SEM; Toca-1 1.5 ng: n = 45; Toca-1 4.6 ng and 13.8 ng: n = 55. (C) Actin fractionation experiment indicates that TOCA-1 overexpression increases the F-actin population in GVs. TOCA-1 was expressed in oocytes by mRNA injection. GVs were collected from these injected oocytes or noninjected oocytes, and total actin was fractionated to monomeric and polymeric actin (G- and F-actin, respectively). The amounts of G- and F-actin were measured by Western blot analysis using anti-βactin antibody. CB was added to culture medium at a 1 μg/mL concentration to check that enhanced actin polymerization was diminished with this concentration. F-actin proportion in total actin was compared among three samples, and fold differences relative to the control noninjected oocytes (Tocaâ and CBâ) are shown. Data represent mean ± SEM; n = 2. (D) Actin fractionation experiment indicates that overexpression of a TOCA-1 mutant, W518K, does not increase the F-actin population in GVs. F-actin ratio in total actin is relative to control water-injected oocytes. Data represent mean ± SEM; n = 2. Image published in: Miyamoto K et al. (2011) Copyright © 2011. Image reproduced on with permission of the Publisher, Cold Spring Harbor Laboratory Press. This is an Open Access article distributed under the terms of the Creative Commons Attribution License.
Image source: Published Larger Image Printer Friendly View |
