XB-IMG-76085
Xenbase Image ID: 76085
|
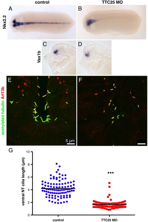
Fig. 7. TTC25 is required for proper neural tube cilia formation and Shh signaling pathway. (AâB) Nkx2.2 expression at stage 24, dorsal view, anterior left. Expression of Nkx2.2 in the ventral neural tube (A) is reduced in the spinal cord of TTC25 morphants (B). (CâD) Vax1b expression at stage 35, lateral view, anterior left. Expression of Vax1b in the ventral forebrain (C) is reduced, but still present, in TTC25 morphants (D). (EâF) Confocal Z-projections of stage 24 neural tube sections stained for cilia markers acetylated α-tubulin (green)and Arl13b (red). (E) In control embryos, most cilia project into the lumen of the neural tube; ventral neural cilia are longer than dorsal ones and express less Arl13b. (F) In TTC25 morphants, the neural tube fails to close and cilia are not found at the luminal boundary (top). Cilia are fewer, shorter, and stain more intensely with Arl13b. (G) Ventral cilia were measured in 3 sections (as in E, F) from 5 embryos each. The 20 longest ventral cilia from each embryo are plotted. Horizontal lines indicate the mean, vertical lines SEM, pb0.0001 MannâWhitney test. Image published in: Chung MI et al. (2012) Copyright © 2012. Image reproduced with permission of the Publisher, Elsevier B. V.
Image source: Published Larger Image Printer Friendly View |
