XB-IMG-48873
Xenbase Image ID: 48873
|
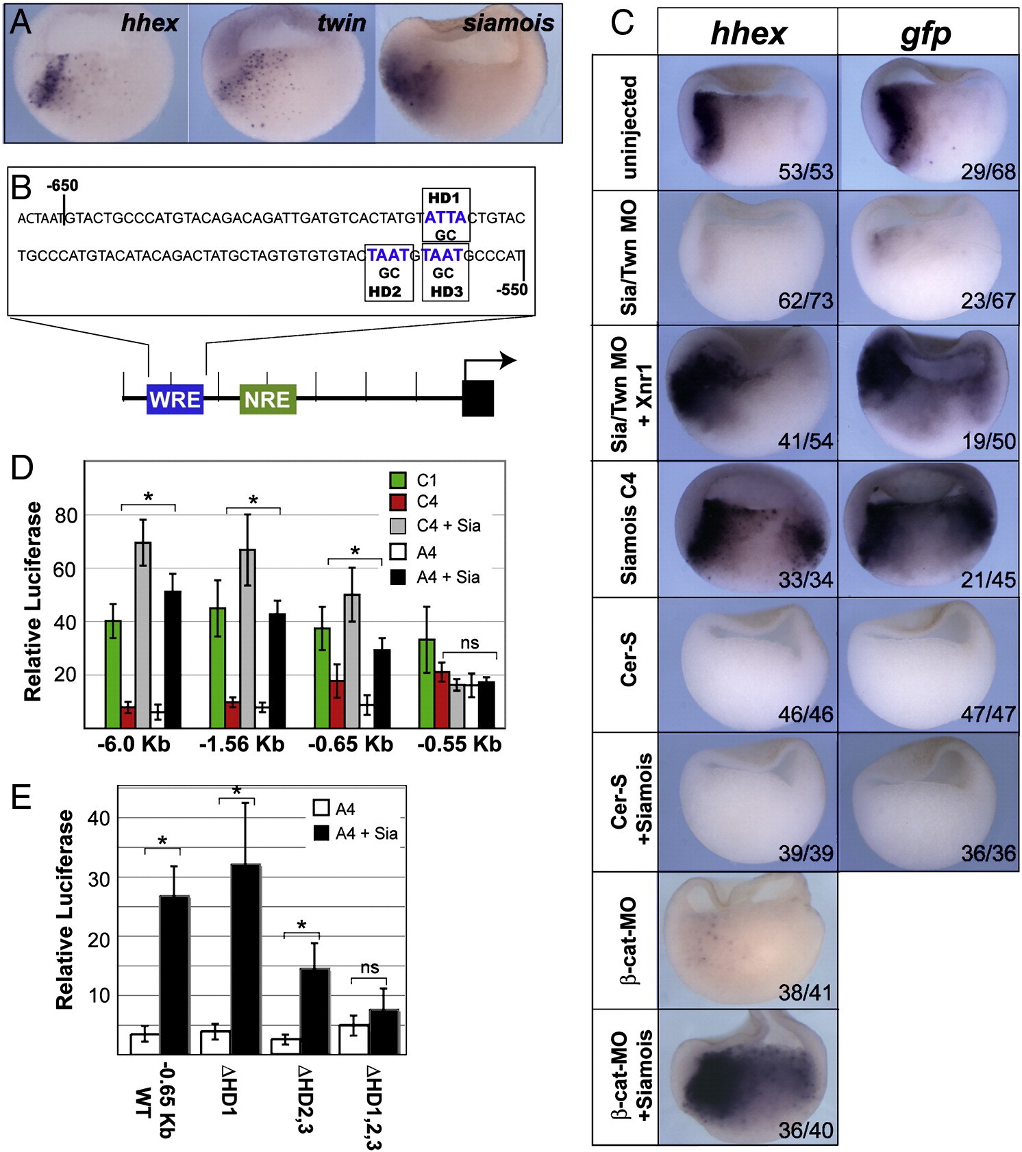
Fig. 6. Sia/Twn act downstream of Wnt/β-catenin to activate the WRE. (A) In situ hybridization of hhex, twin, and siamois in bisected blastula. (B) Schematic and sequence of the WRE indicating the homeobox sites (HD) and the âHD mutations. (C) In situ hybridization of hhex or gfp in bisected â6.0Kb:hhex:gfp transgenic gastrulae injected as follows: a combination of Sia-MO and Twn-MO (20 ng each; dorsal at 4-cell), Sia/Twn-MOs (20 ng each; dorsal at 4-cell) + xnr1 RNA (50 pg; dorsalâvegetal at 8-cell), sia RNA (25 pg; ventral 4-cell), cer-S RNA (500 pg; dorsal 4-cell) to block Nodal signaling, cer-S + sia RNA (500 pg + 25 pg; dorsal 4-cell), β-catenin-MO (20 ng; 2-cell) and β-catenin-MO (20 ng; 2-cell) + sia RNA (50 pg; dorsalâvegetal at 8-cell). (DâE) Sia activates hhex transcription via HD sites in the WRE. Embryos were injected with the indicated hhex:luc constructs into either the C1 dorsal mesendoderm, the C4 ventral mesenoderm or the A4 ectoderm, with or without sia RNA (25 pg). Histograms show the average normalized luciferase activity and standard deviation at stage 10.5 from a single injection experiment performed in biological triplicate. A representative from 3 independent experiments is shown. *p < 0.01 in Student T-test compared to injection of the same reporter alone and ns = no statistical difference. Image published in: Rankin SA et al. (2011) Copyright © 2011. Image reproduced with permission of the Publisher, Elsevier B. V.
Image source: Published
Larger Image Printer Friendly View |
