XB-IMG-192298
Xenbase Image ID: 192298
|
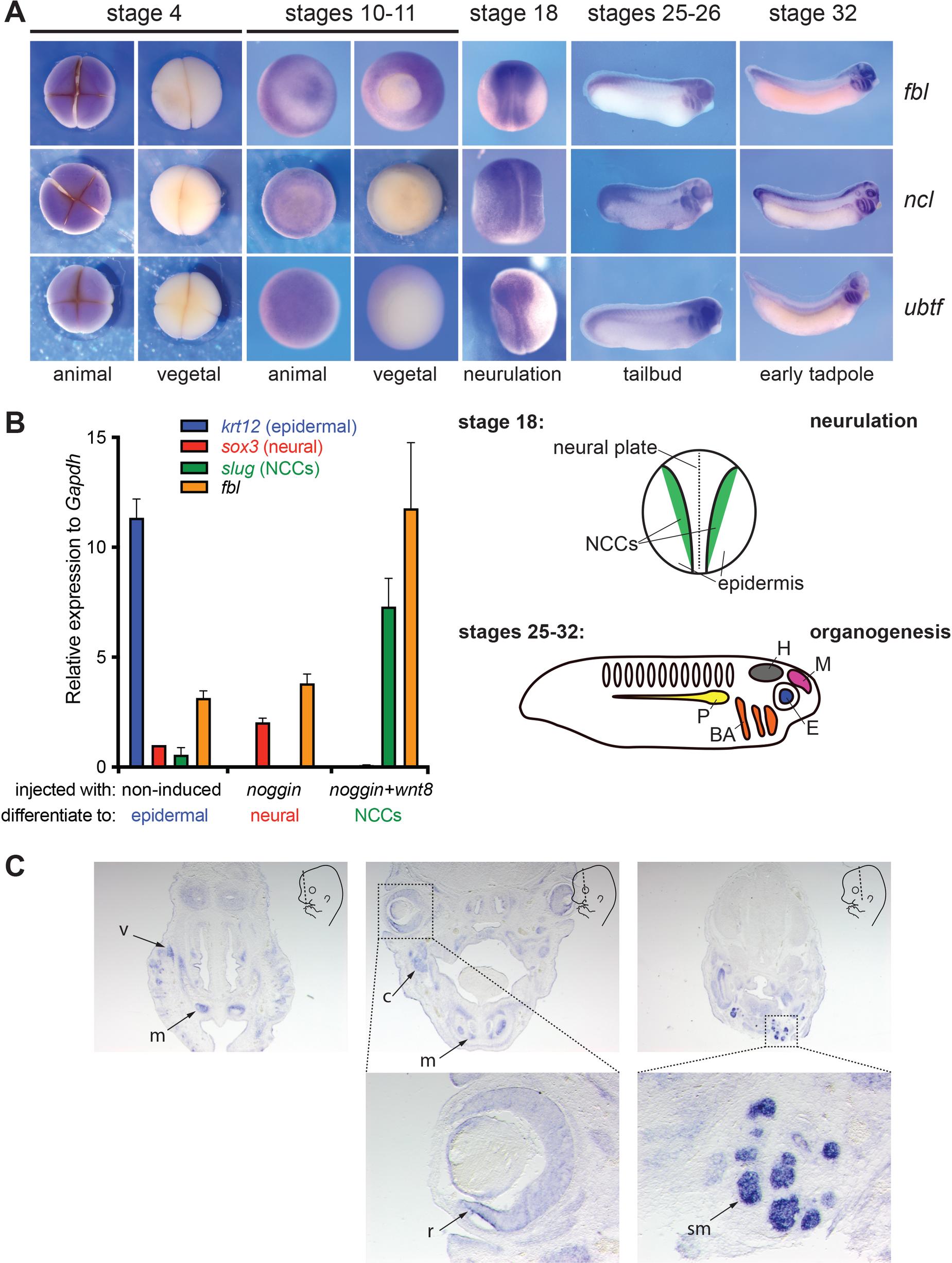
Fig 1. Spatiotemporal expression of fbl, ncl, and ubtf in Xenopus laevis during development.
A, fbl, ncl, and ubtf mRNAs were detected in X. laevis during development by whole mount in situ hybridization (WISH). The stages and, where relevant, the animal and vegetal poles are indicated. The schematics highlight the labeled structures at stage 18 (neurulation) and at stages 25â32 (organogenesis). NCCs, neural crest cells; H, hindbrain; M, midbrain; E, eyes; P, pronephros; BA, branchial arches. B, fbl expression was analyzed by RT-qPCR in animal cap explants injected either with noggin (to induce differentiation to neural tissue detected with sox3) or with noggin and wnt8 (to stimulate differentiation to neural crest tissue detected with slug). Non-induced (non-injected) cap explants naturally differentiate to epiderm detected with krt12. As a control, expression of the inspected genes was normalized to gapdh. fbl was most abundantly expressed in neural crest tissue. C, Spatial distribution of fbl mRNAs established by WISH in E14.5 mouse embryos. The schematics indicate the orientation of the section plane (dashed line). v, vibrissae; m, mesenchyma; c, primordium of mandibular cartilage; r, retina; sm, submandibular glands. Image published in: Delhermite J et al. (2022) © 2022 Delhermite et al. Creative Commons Attribution license
Image source: Published Larger Image Printer Friendly View |
