XB-IMG-190644
Xenbase Image ID: 190644
|
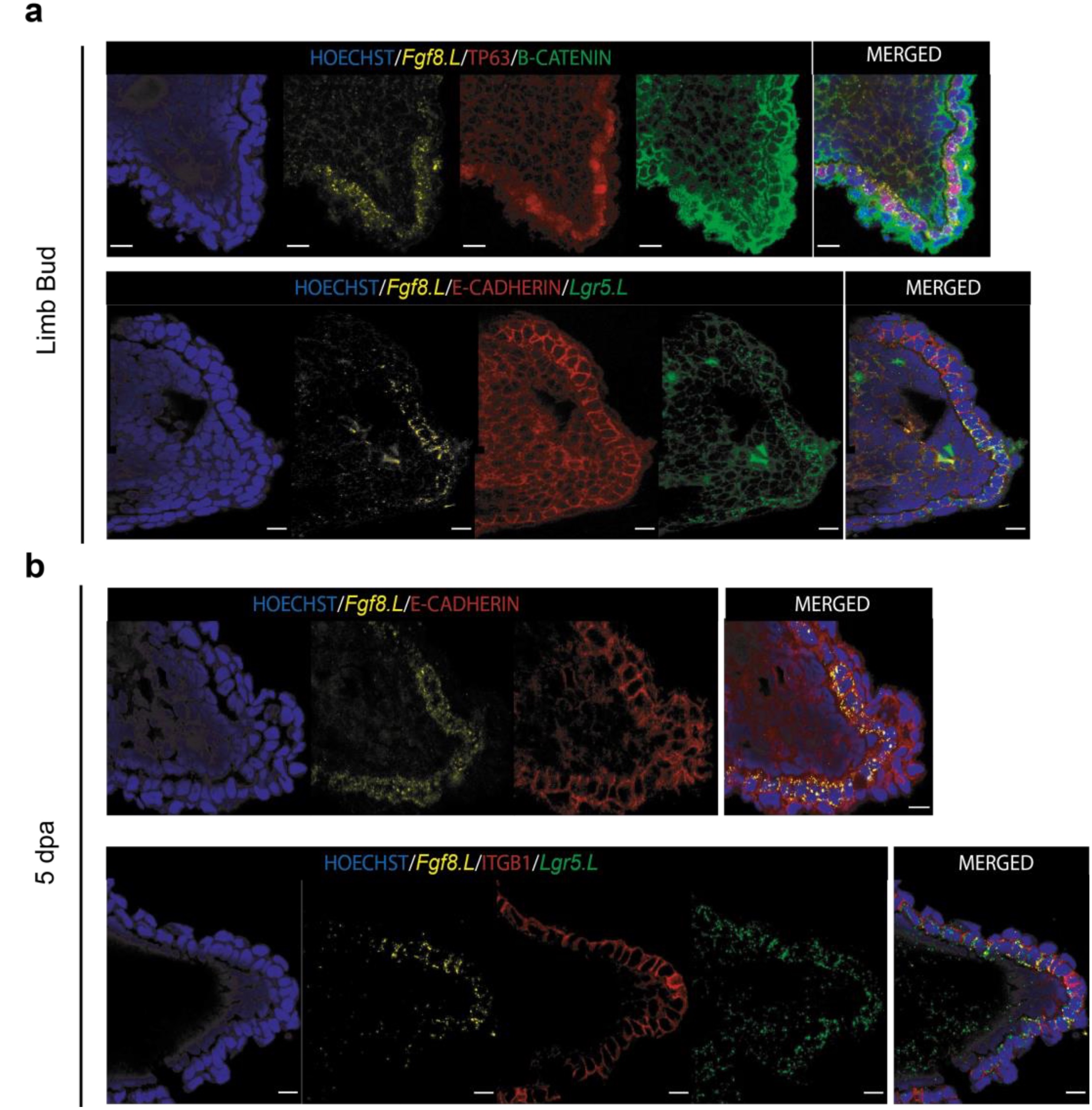
Figure S7: AER cells are largely found as cuboidal monolayer cells showing apical-basal polarity.
AER cells were visualized during limb development (a) and at 5 dpa (b) in regeneration- competent tadpoles by labelling Fgf8.L mRNA. AER cells are largely present as monolayer cuboidal basal epidermal cells with apical-basal polarity. A simple squamous layer is present above AER cells, and cells with mesenchymal morphology are located underneath AER cells. From the proximal to distal midline of the epidermis, Lgr5.S expression is first detected, followed by Fgf8.L mRNA expression. Both Fgf8.L and Lgr5.S are expressed at high levels at the tip of limbs. AER cells show similar cuboidal morphology during development and regeneration. Basal epidermal cells are morphologically similar based on Hoechst and membrane markers, and Fgf8.L detection is required to detect AER cell. Row 1: Blue, Hoechst; Yellow, Fgf8.L mRNA; Red, TP63; Green, B-catenin. Row 2: Blue, Hoechst; Yellow, Fgf8.L mRNA; Red, E-Cadherin; Green, Lgr5.S mRNA. Row 3: Blue, Hoechst; Yellow, Fgf8.L mRNA; Red, E-Cadherin. Row 4: Blue, Hoechst; Yellow, Fgf8.L mRNA; Red, ITGB1; Green, Lgr5.S mRNA. Scale bars = 10 μm Image published in: Aztekin C et al. (2021) © 2021. Creative Commons Attribution license
Image source: Published Larger Image Printer Friendly View |
