XB-IMG-159581
Xenbase Image ID: 159581
|
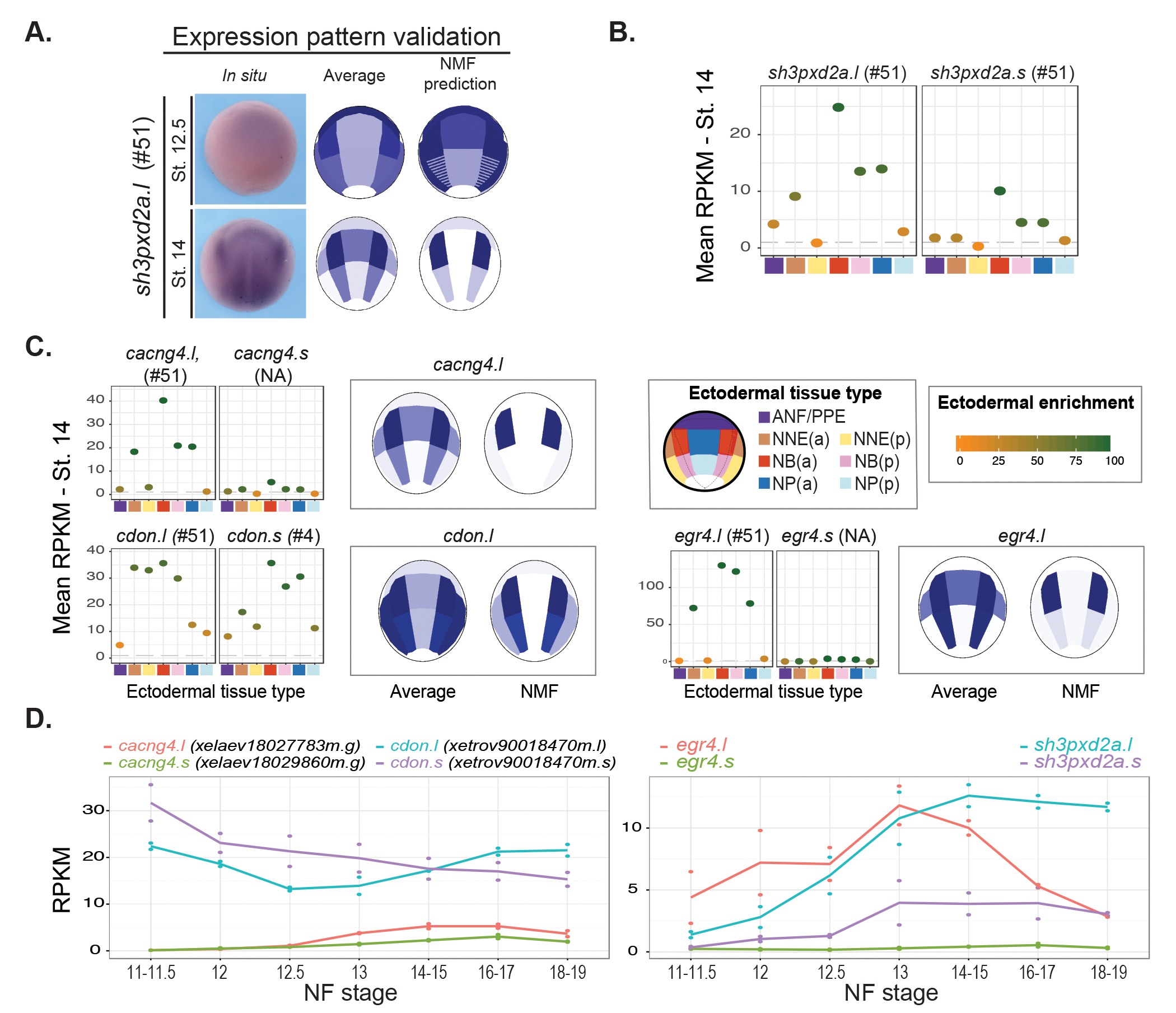
Fig 7. Genes with predicted expression and functional association to the neural crest (NC). (A) Validation of the expression pattern of sh3pxd2a at Nieuwkoop and Faber stages (St.) 12.5 and St. 14. Upon prediction of NC expression by nonnegative matrix factorization (NMF), we cloned a probe for novel gene sh3pxd2a and analyzed its in vivo pattern: while expressed at very low levels (B, 25 reads per kilobase per million [RPKM] in the anterior neural plate border [NBa] St. 14), it was readily detected, at low level, in the prospective NC in vivo. (B) Average RPKM expression per tissue dissection highlighting sh3pxd2a ectodermal enrichment in the NBa. Expression level for each homeologous gene copy is indicated. (C) Expression pattern predictions for 2 novel genes grouped in G-51, a group associated with NC development: cacng, cdon. Egr4 was recently shown expressed in cranial NC [35]. Mean expression of both homeologous copies is indicated for each dissected region. (D) Temporal expression during neurulation (mean expression levels in whole embryos) for each homeologous copy of cacng4, cdon, and egr4. See S11 Table for numerical data. Image published in: Plouhinec JL et al. (2017) © 2017 Plouhinec et al. Creative Commons Attribution license
Image source: Published Larger Image Printer Friendly View |
