XB-IMG-157891
Xenbase Image ID: 157891
|
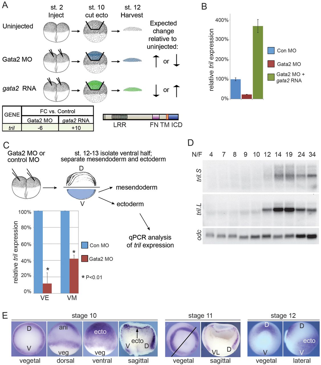
Fig. 1. tril is a Gata2 target gene. (A) Illustration
of microarray strategy, Tril protein domains and
table showing fold change (FC) in expression of
tril relative to uninjected embryos. Tril contains
an extracellular domain with leucine-rich repeats
(LRR) and a fibronectin type III domain (FN),
a transmembrane (TM) domain and an
intracellular domain (ICD). (B) qPCR analysis of
tril expression in 10 pooled ectodermal explants
isolated at stage 10 from embryos injected with
control (Con) MO (40 ng), Gata2 MO (40 ng) or
Gata2 MO and gata2 RNA (1 ng) together, and
then cultured to stage 12. Values are mean±s.d.
Results were reproduced in two independent
experiments. (C) Gata2 or control MO (40 ng per
embryo) was injected into two-cell embryos. At
stage 12-13, ventral (V), ectodermal (VE) or
mesendodermal (VM) pieces were isolated,
RNA was extracted from 10 pooled explants and
tril expression analyzed by qPCR. Gene
expression (mean±s.d., data analyzed by twotailed
t-test) quantified from three independent
experiments is shown. (D) Northern analysis
showing levels of transcripts of the S and L
alloalleles of tril at different Nieuwkoop and
Faber (N/F) stages of development.
(E) Expression of tril analyzed by WMISH of
probes to whole or bisected embryos. Embryo
orientation is indicated below each panel. The
black bar in the stage 11 embryo on the left
illustrates where the bisection occurred in the
embryo shown on the right. D, dorsal; V, ventral;
ani, animal pole; veg, vegetal pole; ecto,
ectoderm; VL, ventrolateral. Image published in: Green YS et al. (2016) Copyright © 2016. Image reproduced with permission of the Publisher and the copyright holder. This is an Open Access article distributed under the terms of the Creative Commons Attribution License.
Image source: Published Larger Image Printer Friendly View |
