XB-IMG-153474
Xenbase Image ID: 153474
|
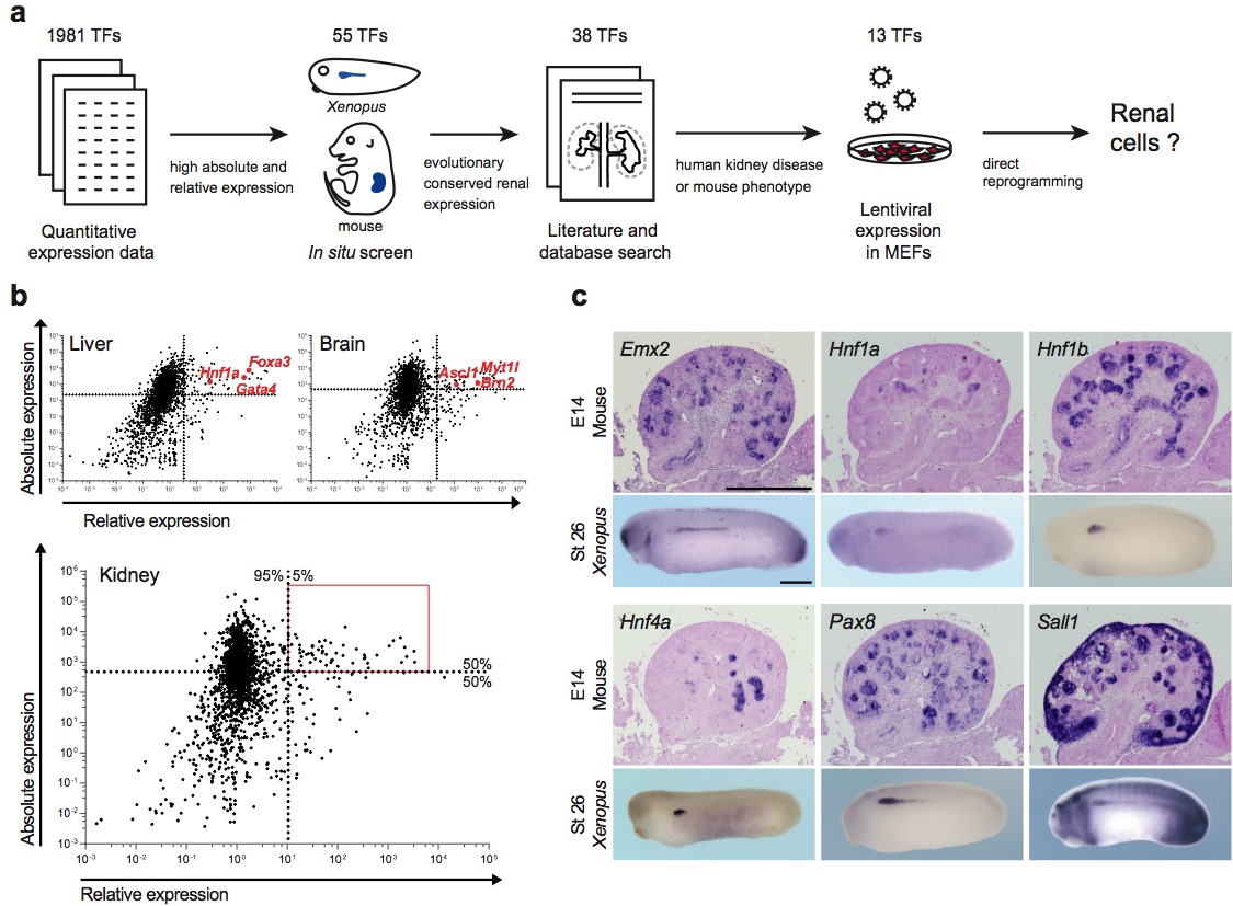
Figure 1 Systematic selection criteria identify candidate reprogramming factors. (a) A schematic illustrating the strategy and criteria used to identify renal reprogramming factors. TFs, transcription factors. (b) Scatter plots depicting the absolute and relative expression levels of transcription factors in liver, brain and kidney tissue23. Factors used for successful reprogramming to hepatocytes and neurons are highlighted in red. Dashed lines indicate the level of the 50th percentile of absolute expression and the 95th percentile of relative expression. The area boxed in red includes the 55 candidate reprogramming factors for renal cell types. (c) Representative images of in situ hybridizations of the indicated genes on E14 mouse kidney sections and stage 26 (St. 26) Xenopus whole-mount embryos. The full set of images is contained in Supplementary Figs 2 and 3. Scale bars, 500 μm. Image published in: Kaminski MM et al. (2016) Copyright © 2016. Image reproduced with permission of the Publisher, Macmillan Publishers Ltd.
Image source: Published Larger Image Printer Friendly View |
